

作品包括:
Word设计说明书1份,共22页,约10000字
开题报告一份
外文翻译一份
CAD版本图纸,共5张

摘要
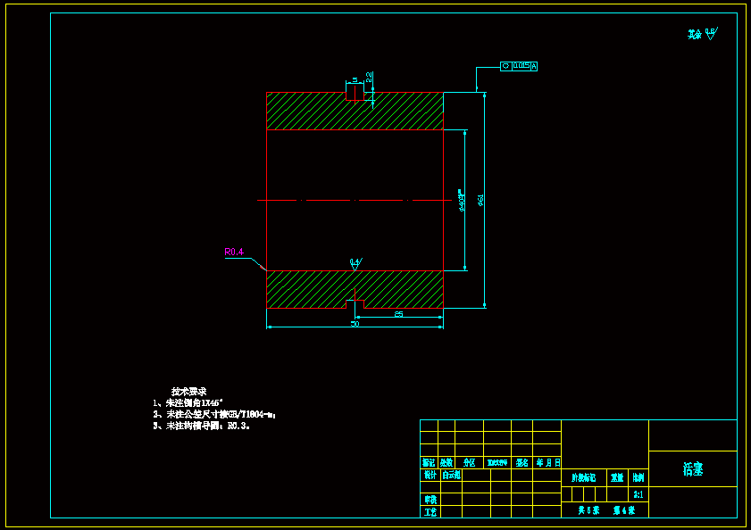
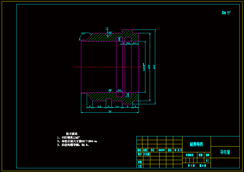
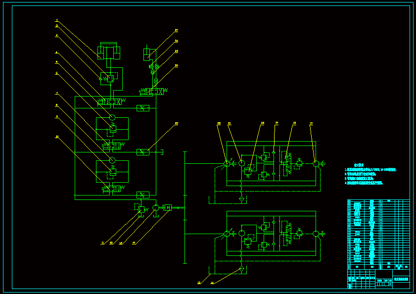
本次设计的题目是油菜收获机液压马达驱动部分的设计,油菜收获机的动力来源是液压,液压系统控制收获机的行走、割台的升降以及输送装置的运动。 液压系统是由动力元件(液压泵)、控制元件(液压阀)、执行元件(液压缸、液压马达)、辅助元件(油箱、油管、过滤器)等组成。在设计过程中每一部分都要经过分析,筛选,画出液压系统原理图。 在确定液压系统原理图前先确定液压执行元件的形式,对系统进行工况分析,确定系统压力,流量,功率等参数,制定基本的方案,再拟定液压原理图,然后根据国家标准,选择合适的液压元件,最后进行强度校核,编写说明书。 关键词:油菜收获机、液压系统、原理图。
温馨提示:
1、题目前面的备注【字母数字编号】为本站整理分类的编号,与课题内容无关,请选题时忽视;
2、若题目上备注三维,则表示文件里包含三维源文件,由于三维组成零件数量较多,为保证预览截图的简洁性,本站将三维文件夹进行了打包。三维及CAD预览截图,均为本站电脑打开软件进行截图的,保证能够打开,下载原件超高清,下载后解压即可;
3、本站所有资源如无特殊说明,都需要本地电脑安装Office2007。图纸软件为AutoCAD,PROE,UG,SolidWorks,CATIA等;
4、本站所有图文资料仅供用户学习参考,不作为任何商用或其他用途;
5、本站不保证下载资源的准确性、安全性和完整性, 不包修改,不支持退换,同时也不承担用户因使用这些下载资源对自己和他人造成任何形式的伤害或损失;
6、 下载文件中如有侵权或不适当内容,请与我们联系,我们立即纠正。