

作品包括:
Word设计说明书1份,共33页,约16000字
任务书一份
开题报告一份
外文翻译一份
PPT答辩一份
CAD版本图纸,共7张

摘要
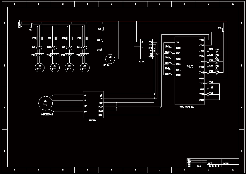
社会经济的发展,带动着我国包装行业的迅速发展,尤其是自动化行业的崛起。这必然导致对自动化程度的要求越来越高,早期的低自动化机械设备已经跟不上社会生产力的发展需求,因此,要设计一种高自动化的设备。本文讲述的就是一种新型的自动化包装设备——自动分度式搓盖机设计。将搓盖机设计成一种回转型的,满足了现代包装对高效、高速及高可靠性生产的需要。在旋盖方面,采用的是和传统的机械手式旋盖不同的搓盖方式,通过搓盖轮的旋转搓动瓶盖旋转,达到旋紧的目的。本设计主要包括机械和电气控制两大部分的设计。根据课题的要求,需要设计完成理盖,落盖,瓶子的进料,搓盖以及出料等几道工序。自动化程度高,大大简化了工人的工作量,对工人的技能素质要求不高,易于操作。机械系统设计部分包括进出料输送机的设计、搓盖头部分的设计以及中心转盘的设计。主要驱动部件包括一台振动料斗、两台用于传送带的减速交流电机,两台用于搓盖的小功率三相交流电机、一台步进电机,以及三个气缸。以可编程逻辑控制器作为控制器,来集中安排各动作的先后顺序,以及各个工序间的无缝配合来完成这样一系列连续的搓盖封装动作,来满足对工业自动化的需求。设计完成自动分度式搓盖机的PLC编程,绘制出整个控制系统电气原理图,方便搓盖机日后的维护、维修。
温馨提示:
1、题目前面的备注【字母数字编号】为本站整理分类的编号,与课题内容无关,请选题时忽视;
2、若题目上备注三维,则表示文件里包含三维源文件,由于三维组成零件数量较多,为保证预览截图的简洁性,本站将三维文件夹进行了打包。三维及CAD预览截图,均为本站电脑打开软件进行截图的,保证能够打开,下载原件超高清,下载后解压即可;
3、本站所有资源如无特殊说明,都需要本地电脑安装Office2007。图纸软件为AutoCAD,PROE,UG,SolidWorks,CATIA等;
4、本站所有图文资料仅供用户学习参考,不作为任何商用或其他用途;
5、本站不保证下载资源的准确性、安全性和完整性, 不包修改,不支持退换,同时也不承担用户因使用这些下载资源对自己和他人造成任何形式的伤害或损失;
6、 下载文件中如有侵权或不适当内容,请与我们联系,我们立即纠正。