

作品包括:
Word设计说明书1份,共83页,约29000字
开题报告一份
外文翻译一份
CAD版本图纸,共6张

摘要
挖掘机在国民经济建设的许多行业被广泛地采用, 如在工业与民用建筑、交通运输、水利电气工程、农田改造、矿山采掘以及现代化军事工程等等行业的机械化施工。对于此,我们也应该针对一定的工况范围来设计出最适合工作的挖掘机种类及型号。因此,挖掘机的设计是很重要的。
我选的设计机型为轮胎式挖掘机,主要设计其中的工作装置及液压系统部分。工作装置作为挖掘机的重要组成部分,对其研究和控制是对整机开发的基础。工作装置选择反铲式,对其进行运动学分析并用比例法和经验公式计算选择出工作装置各部分的基本尺寸。挖掘机的发展与液压技术密不可分,二者相互促进。液压系统设计力求做到设计出的系统重量轻、体积小、效率高、工作可靠、结构简单、操作和维护保养方便、经济性好。
本设计突出适应性,结合生产实际多举实例,又翻查国内外有关挖掘机工作装置和液压技术方面的书籍,在实例和理论中通过比较分析来设计选用布置合理及工作效率高的工作装置和良好性能的液压系统。
关键词:挖掘机;工作装置;液压系统
目录
前言 1
1概述 2
1.1 课题背景 2
1.2 轮式挖掘机和工作装置及液压技术概述 2
1.3 国内外研究现状 3
1.4 设计内容 3
2 工作装置总体方案设计 6
2.1 机型选择及特点分析 6
2.1.1 单斗挖掘机的特点 6
2.1.2 所选机型的适用范围 7
2.2 工作装置构成 7
2.3 动臂及斗杆的结构形式的初选 9
2.4 动臂与动臂油缸的布置 9
2.5 铲斗与铲斗油缸的连接方式 10
2.6 原始几何参数的给定 10
3 工作装置运动学分析 12
3.1 动臂运动分析 12
3.2 斗杆的运动分析 13
3.3 铲斗的运动分析 14
3.4 特殊工作位置计算 20
4 工作装置基本尺寸的确定 23
4.1 斗形参数的确定 23
4.2 动臂机构参数的确定 23
4.2.1 与A点坐标的选取 24
4.2.2 与 的计算 24
4.2.3 与 的计算 24
4.2.4 的计算 25
4.3 动臂机构基本参数的校核 27
4.3.1 动臂机构闭锁力的校核 27
4.3.2 满斗处于最大挖掘半径时,动臂油缸提升力矩的校核 29
4.3.3 满斗处于最大高度时,动臂提升力矩的校核 30
4.4 斗杆机构基本参数的确定 31
4.5 铲斗机构基本参数的确定 32
4.5.1 转角范围 32
4.5.2 铲斗机构其它基本参数的计算 32
5 工作装置结构选型设计 35
5.1 斗杆的结构设计和强度校核 35
5.1.1 斗杆的受力分析 35
5.1.2 结构尺寸的计算 45
5.2 动臂的选型 48
5.3 铲斗的选型 49
6 销轴与衬套的设计 51
6.1 销轴的设计 51
6.2 衬套的设计 51
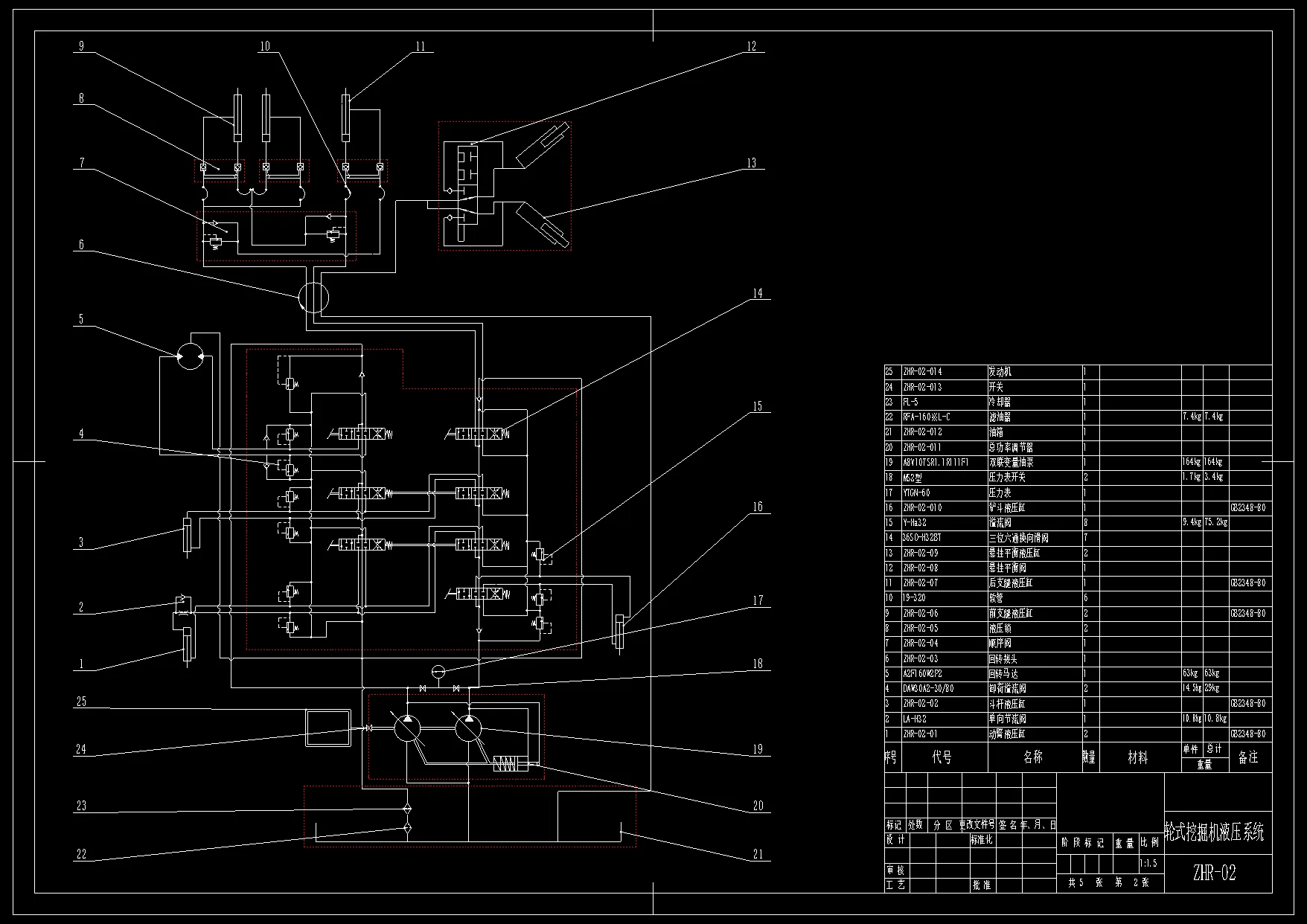
7 挖掘机液压系统概述 52
7.1 挖掘机液压系统的基本组成及其基本要求 52
7.2 挖掘机液压系统的基本动作分析 53
7.3 挖掘机液压系统的基本回路分析 53
7.3.1 限压回路 53
7.3.2 缓冲回路 54
7.3.3 节流回路 56
7.3.4 合流回路 57
7.3.5 闭锁回路 57
7.3.6 再生回路 58
8 挖掘机液压系统设计 59
8.1 挖掘机的功用和对液压系统的要求 59
8.2 挖掘机液压系统分析 60
8.2.1 挖掘机的液压系统原理图 60
8.2.2 系统工作循环分析 61
8.2.3 主要液压元件在系统中的作用 61
8.2.4 液压系统中几种低压回路的作用 62
8.3 液压元件的选用 62
8.3.1 泵.马达的选用 62
8.3.2 液压阀的选用 63
8.3.3 液压缸的选用 63
8.3.4 辅助元件的选用 63
9 液压缸的设计计算和泵的参数计算 65
9.1 液压缸设计计算 65
9.1.1 外负载计算 65
9.1.2 液压缸结构尺寸计算 65
9.1.3 油缸强度计算 67
9.2 泵的参数计算 72
9.2.1 泵的压力计算 72
9.2.2 计算所需要的泵的流量 72
10 技术经济性分析 74
11 结论 75
致谢 76
参考文献 77
温馨提示:
1、题目前面的备注【字母数字编号】为本站整理分类的编号,与课题内容无关,请选题时忽视;
2、若题目上备注三维,则表示文件里包含三维源文件,由于三维组成零件数量较多,为保证预览截图的简洁性,本站将三维文件夹进行了打包。三维及CAD预览截图,均为本站电脑打开软件进行截图的,保证能够打开,下载原件超高清,下载后解压即可;
3、本站所有资源如无特殊说明,都需要本地电脑安装Office2007。图纸软件为AutoCAD,PROE,UG,SolidWorks,CATIA等;
4、本站所有图文资料仅供用户学习参考,不作为任何商用或其他用途;
5、本站不保证下载资源的准确性、安全性和完整性, 不包修改,不支持退换,同时也不承担用户因使用这些下载资源对自己和他人造成任何形式的伤害或损失;
6、 下载文件中如有侵权或不适当内容,请与我们联系,我们立即纠正。