

作品包括:
Word版说明书1份,共34页,约19000字
外文翻译一份
CAD版本图纸,共5张

摘 要
随着世界经济和技术的发展,人类活动领域的不断扩大,机器人应用正迅速向社会生产和生活的各个领域扩展,也从制造领域转向非制造领域,各种各样的机器人产品随之出现。本论文在综述近年来机器人技术研究和发展状况的基础上,结合物料抓取机械手的设计,对机器人技术进行了分析,提出了平面关节型机械手的整体结构和控制系统设计方案。
平面关节型机械手是当今应用最广泛的机械手类型之一,既可用于实际生产,又可以用于教学实验和科学研究。用于实际生产,它能够满足装配作业内容改变频繁的要求;用于教学实验,它能够使人直观地了解机器人的结构组成、动作原理等。
本次设计目的就是采用机电一体化设计思想,充分考虑机、电、软、硬件各自特点进行互补优化,对机械手整体结构、传动系统、驱动装置和控制系统进行分析和设计。
本次设计要求是一种效率高,结构合理能完成指定任务的机器人产品。这项成果不仅经济实用,同时具有广泛的实际意义和应用前景。
本次设计主要采用机械结构和电气控制来完成自动抓料的目的。要实现的理想加工过程是:人对主机输入一个控制信号,可以通过单片机对电机、电磁铁进行电气控制,从而使机器手能够按照类似人手的工作过程来完成抓料和转动。
虽然机械手在现今应用的很广泛,但还有非常大的发展空间。正如本次设计的平面关节型机械手也一定会得到广泛的应用。
关键词:机械手;关节型;机械结构;电气控制
目 录
摘要 ………………………………………………………………………………………Ⅰ
引言……………………………………………………………………………………………1
1.方案选择 …………………………………………………………………………………3
1.1 总体方案选择…………………………………………………………………………3
1.2 机械手任务要求………………………………………………………………………3
1.3 机械手结构设计上的方式选择………………………………………………………3
1.4 传动系统设计方案的选择……………………………………………………………4
1.5 升降机构方案的选择…………………………………………………………………5
1.6 手腕及夹持部分方案的选择…………………………………………………………5
2.主要元件的选择 …………………………………………………………………………6
2.1 电机的选择……………………………………………………………………………6
2.2 电磁铁的选择…………………………………………………………………………8
2.3 同步带的选择…………………………………………………………………………8
2.4 机械手手部驱动力计算……………………………………………………………11
2.5 主轴轴承的校核……………………………………………………………………11
3.工作过程 …………………………………………………………………………………13
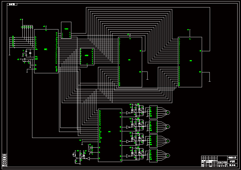
4.控制系统的组成 …………………………………………………………………………14
4.1 控制系统方案设计…………………………………………………………………14
4.1.1 硬件平台选择…………………………………………………………………14
4.1.2 软件系统………………………………………………………………………15
4.2 机器人控制系统的研制……………………………………………………………15
4.3 计算机控制系统的组成……………………………………………………………15
4.3.1 控制系统的结构分析…………………………………………………………15
4.3.2 控制系统的总体结构…………………………………………………………16
4.4 步进电机驱动控制系统……………………………………………………………17
4.5 单片机的介绍………………………………………………………………………17
4.5.1 单片机各部分的职能及特点…………………………………………………18
4.5.2 8031介绍 ……………………………………………………………………20
4.5.3 8155的结构和功能介绍………………………………………………………24
4.6 8031和8155的接口与操作 …………………………………………………………26
结论 ………………………………………………………………………………………28
参考文献 …………………………………………………………………………………29
致谢 …………………………………………………………………………………………30
温馨提示:
1、题目前面的备注【字母数字编号】为本站整理分类的编号,与课题内容无关,请选题时忽视;
2、若题目上备注三维,则表示文件里包含三维源文件,由于三维组成零件数量较多,为保证预览截图的简洁性,本站将三维文件夹进行了打包。三维及CAD预览截图,均为本站电脑打开软件进行截图的,保证能够打开,下载原件超高清,下载后解压即可;
3、本站所有资源如无特殊说明,都需要本地电脑安装Office2007。图纸软件为AutoCAD,PROE,UG,SolidWorks,CATIA等;
4、本站所有图文资料仅供用户学习参考,不作为任何商用或其他用途;
5、本站不保证下载资源的准确性、安全性和完整性, 不包修改,不支持退换,同时也不承担用户因使用这些下载资源对自己和他人造成任何形式的伤害或损失;
6、 下载文件中如有侵权或不适当内容,请与我们联系,我们立即纠正。