

作品包括:
word版设计说明书一份,共78页,约26000字
CAD版本图纸,共6张
摘要
经过漫长的发展岁月,产品设计手段在不断地提高,不断进步,不断成熟。从最早的手工绘图,到现在的广泛使用计算机辅助设计来进行产品的设计,并且以后还会有更先进的设计手段出现。本次设计就主要应用了先进的制图软件,如CAXA、CAD、Pro-e等。其次,现代模具产业是装备工业中一项技术密集、资本密集、高投入的产业,是加工设备产业中不可分割的一部分。模具工业的发展必须与国民经济中的支柱产业相适应,如机械,汽车,电子,通讯,电器,石油化工,建筑。从支柱产业对模具的需求,我们可以看到模具工业有重要的地位。高精密,高复杂性,高一致性,高生产力和低消费表明其他加工产品无法跟模具产品相比。在模具设计中冲压工艺模具设计是一个非常重要的问题。
本次设计主要是通过对圆筒形零件拉伸、胀形的工艺分析与计算,更深一步的了解模具的组成和应用,并设计其成型过程中需要的模具。本设计采用对角导柱模架,使用滑动导柱导套导向。
关键词:冲压工艺、模具、圆筒形、拉伸、胀形
目 录
前 言 1
第一章 绪论 2
1.1 冲压工艺的特点及应用 2
1.2 冲压工艺的基本工序及模具 3
1.3 冲压工艺技术的发展现状及方向 4
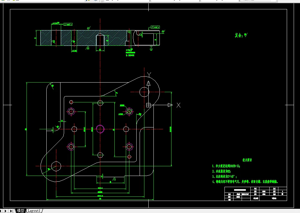
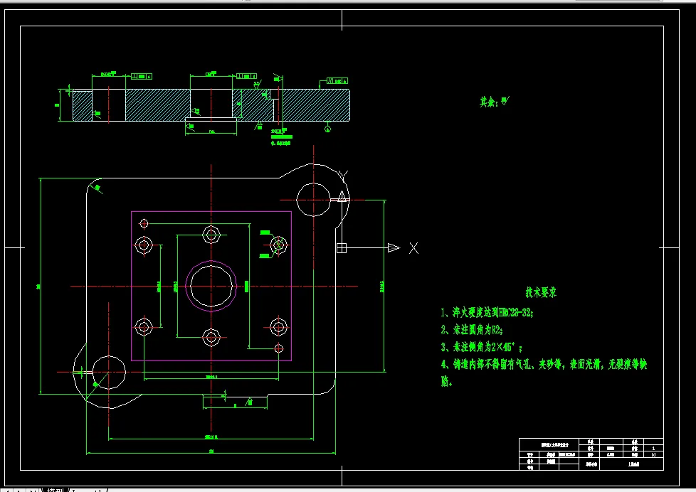
第二章.零件的工艺性分析 9
2.1 对冲压件的工艺分析 9
2.2 确定工艺方案 10
2.2.1 判断直径为34的圆能否通过胀形成形 10
2.2.2 毛坯尺寸计算 13
2.2.3 计算拉深次数 14
2.2.4 排样方式和利用率的计算 15
2.2.5 板材的选用 16
2.2.6 冲压工序性质和工序次数的选择 16
第三章 模具结构分析 21
3.1 确定模具的类型 21
3.1.1 采用弹簧系统提供胀形力 21
3.1.2 采用橡皮提供胀形力 22
3.2 零件的定位方式 23
3.3 卸料力及压边力的计算 24
3.3.1 压边力的计算 25
3.3.2 推件力的计算 25
3.4 弹簧、橡皮的计算和选用 25
3.4.1弹簧的计算和选用 25
3.4.2 橡皮的计算和选用 26
3.5 模架的类型及精度 27
第四章 冲压工艺及设计计算 28
4.1 压力中心的计算 28
4.2 冲裁力的计算 28
4.2.1 落料,冲孔冲裁力的计算 28
4.2.2胀形冲裁力的计算 29
4.2.3拉深冲裁力的计算 30
4.3压力机的选用和校核 31
4.3.1压力机的选用 31
4.3.2 压力机的校核 31
第五章 胀形拉深复合模的设计 34
5.1 凸凹模的形状设计 34
5.1.1 凸模形式 34
5.1.2 确定凸模的长度 34
5.1.3 凸模的压应力校核 35
5.2 凹模的结构尺寸 36
5.2.1凹模的刃口形式 36
5.2.2 凹模厚度的确定 37
5.2.3 凹模的周边尺寸确定 37
5.3 冲裁间隙的计算 39
5.3.1 冲裁间隙 39
5.3.2 凸、凹模间隙C 39
5.4 凸凹模尺寸的计算 40
第六章 模具零件的结构设计 43
6.1 导柱和导套 43
6.2 上、下模座 43
6.3 模柄 46
结 论 48
总结体会 49
谢辞 50
参考文献: 51
附录一: 52
附录二: 64
温馨提示:
1、题目前面的备注【字母数字编号】为本站整理分类的编号,与课题内容无关,请选题时忽视;
2、若题目上备注三维,则表示文件里包含三维源文件,由于三维组成零件数量较多,为保证预览截图的简洁性,本站将三维文件夹进行了打包。三维及CAD预览截图,均为本站电脑打开软件进行截图的,保证能够打开,下载原件超高清,下载后解压即可;
3、本站所有资源如无特殊说明,都需要本地电脑安装Office2007。图纸软件为AutoCAD,PROE,UG,SolidWorks,CATIA等;
4、本站所有图文资料仅供用户学习参考,不作为任何商用或其他用途;
5、本站不保证下载资源的准确性、安全性和完整性, 不包修改,不支持退换,同时也不承担用户因使用这些下载资源对自己和他人造成任何形式的伤害或损失;
6、 下载文件中如有侵权或不适当内容,请与我们联系,我们立即纠正。