

作品包括:
WORD版设计说明书1份,共32页,约12000字
任务书一份
开题报告一份
CAD版本图纸,共12张
目 录
摘 要 Ⅱ
关键词 Ⅱ
ABSTRACT Ⅲ
KEY WORDS Ⅲ
绪 论 1
0.1 冲压及冲压模具的概念、特点 1
0.2 冲压的基本工序及模具 1
0.3 本课题的目的和意义 2
第1章 冲裁件的工艺分析 2
1.3 工件尺寸精度 3
1.4 翻边孔尺寸计算 4
1.4 弯曲展开尺寸计算 4
1.6 拉深展开长度计算 6
第2章 冲裁工艺方案的确定 7
第3章 模具结构形式的确定 8
第4章 模具总体设计 9
4.1 模具类型的选择 9
4.2 操作方式 9
4.3 卸料、出件方式 9
4.4 确定送料方式 10
4.5 确定导向方式 10
第5章 模具设计计算 10
5.1 排样、计算条料宽度、确定步距、材料利用率 10
5.2 冲压力的计算 15
5.3 压力中心的确定 17
5.4 模具刃口尺寸的计算 18
第6章 主要零部件设计 20
6.1 工作零部件的结构设计 20
第7章 校核模具闭合高度及压力机有关参数 22
7.1 校核模具闭合高度 22
7.2 冲压设备的选定 23
第8章 设计并绘制模具总装图及选取标准件 23
第9章 模具的装配与调试 24
参考文献 26
设计总结 27
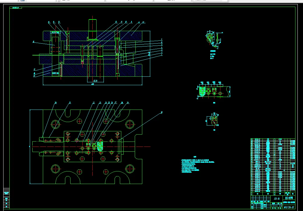
空调导流板冲压模具设计
摘 要
冲压成型是金属成型的一种重要方法,它主要适用于材质较软的金属成型,可以一次成型形状复杂的精密制件。本课题就是将石化、化工、电力等行业的法兰密封结构中的垫片作为设计模型,将冷冲模具的相关知识作为依据,阐述冷冲模具的设计过程。
本设计对空调导引板进行的级进模设计,利用Auto CAD软件对制件进行设计绘图。明确了设计思路,确定了冲压成型工艺过程并对各个具体部分进行了详细的计算和校核。如此设计出的结构可确保模具工作运用可靠,保证了与其他部件的配合。并绘制了模具的装配图和零件图。
本课题通过对冲压模具设计,巩固和深化了所学知识,取得了比较满意的效果,达到了预期的设计意图。
关键词
冲压模具;冲压成型;模具设计
温馨提示:
1、题目前面的备注【字母数字编号】为本站整理分类的编号,与课题内容无关,请选题时忽视;
2、若题目上备注三维,则表示文件里包含三维源文件,由于三维组成零件数量较多,为保证预览截图的简洁性,本站将三维文件夹进行了打包。三维及CAD预览截图,均为本站电脑打开软件进行截图的,保证能够打开,下载原件超高清,下载后解压即可;
3、本站所有资源如无特殊说明,都需要本地电脑安装Office2007。图纸软件为AutoCAD,PROE,UG,SolidWorks,CATIA等;
4、本站所有图文资料仅供用户学习参考,不作为任何商用或其他用途;
5、本站不保证下载资源的准确性、安全性和完整性, 不包修改,不支持退换,同时也不承担用户因使用这些下载资源对自己和他人造成任何形式的伤害或损失;
6、 下载文件中如有侵权或不适当内容,请与我们联系,我们立即纠正。