

作品包括:
Word版说明书1份,共33页,12000字
任务书一份
开题报告一份
CAD版本图纸,共11张
UG三维图一份

摘要
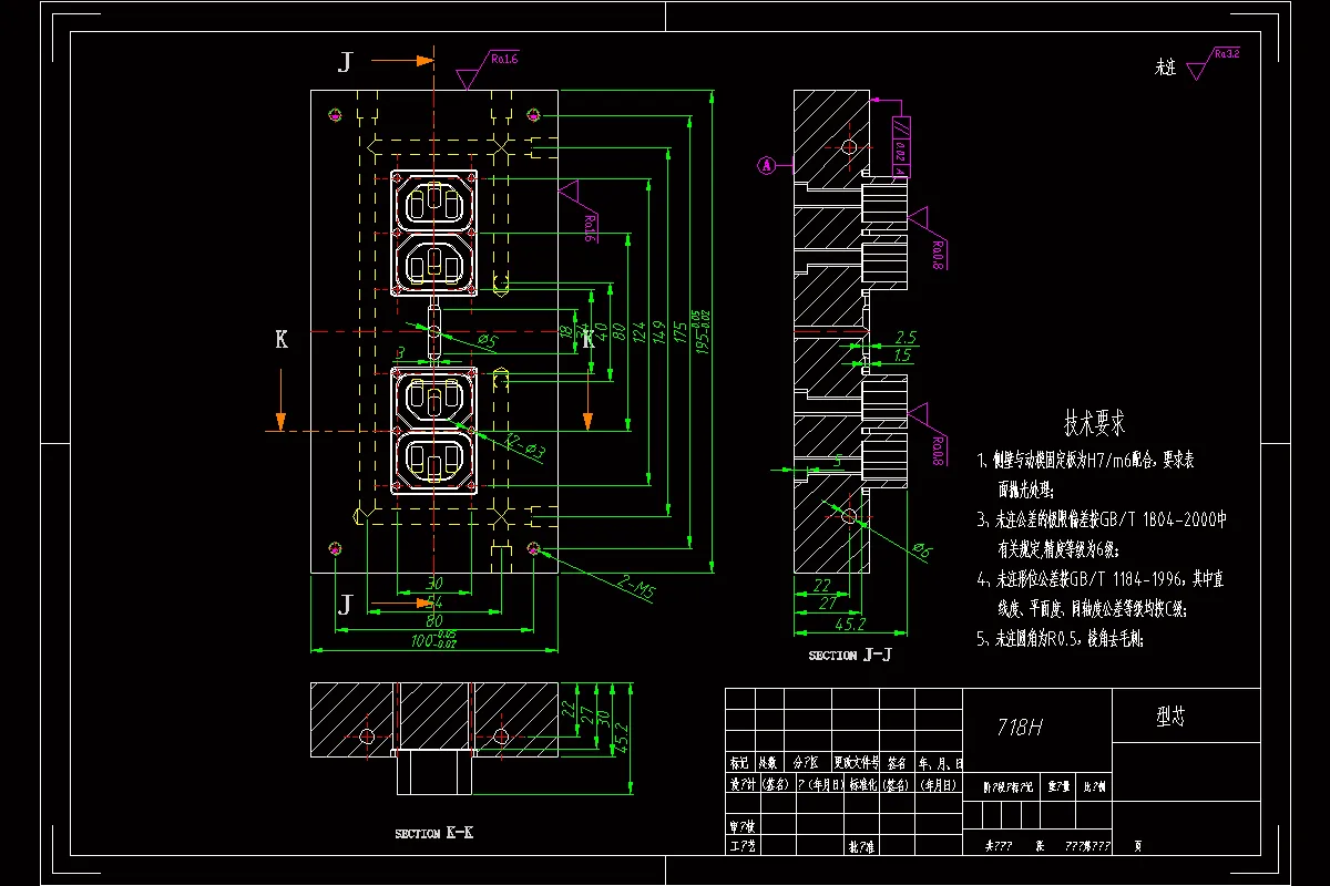
在21世纪的生产业中,注塑模具占主导地位,注塑模具的产品随处可见经济实惠。本次设计以工业插座零件为原件进行模具设计,首先确定塑料的分型面,分型面的选择要考虑脱模斜度和顶出受力面积。浇口位置要考虑到产品填充的流向均匀还有废料的放置位置。型腔数量的安排要合理采用镶嵌式还是整体式,结合模具的结构合理性要填充完全不得缺料。冷却系统要均匀,如果温差过大会影响零件外观出现裂痕变形和水印等。顶出机构也要受力均匀,如果脱模力受力不均匀过小会顶穿产品,顶出时面针板进行固定,底针板进行推出。工作时采用导柱导套进行导向,复位时利用弹簧进行复位复位杆进行导向。在设计完成后进行注塑机的校核,通过指导手册查询数据,选择注塑机的型号根据质料进行技算出注塑量,注塑压力、锁模力等。
本次设计采用CAD和UG软件进行绘制,绘制方法先测绘零件图通过UG建模画出三维,根据分型画出三维装配图,再根据三维图使用CAD画出二维装配图和非标零件图。利用辅助软件绘图减少了绘制时间,绘制的思路也清晰,软件的使用也更加的熟练了。本次采用的模架为龙记GB国标模架,此模架是大型企业模具专业设计的通用模架,此模架是全国公认的。
关键词:工业插座;注塑模具;分型面;浇口;冷却系统
目录
摘要2
Abstract 3
第一章前言6
1.1模具的简介6
1.2模具的发展趋势6
1.3模具的制造过程7
1.4 UG三维软件的概述7
1.5设计内容8
第二章塑件的制造工艺和材料分析9
2.1塑件的结构分析9
2.2ABS的特点9
2.3注射机确定10
第三章模具结构设计12
3.1分型设计12
3.2型腔的布局12
3.3模具浇注系统设计13
3.3.1主流道设计13
3.3.2分流道设计14
3.3.3浇口的设计15
3.4成型零件的设计16
3.5型芯的设计18
3.6模架设计19
3.7脱模机构设计20
3.8冷却系统22
3.8.1冷却系统设计规则22
3.8.2冷却系统的计算22
3.9排气结构设计24
3.10合模导向机构设计24
3.11抽芯机构的概述25
第四章注射机参数校核27
4.1注塑机锁模力的校核27
4.2校核压力27
4.3校核模具安装尺寸27
4.4校核移模行程27
4.5校核注塑机锁模力28
第五章模具总装图29
总结30
致谢31
参考文献32
温馨提示:
1、题目前面的备注【字母数字编号】为本站整理分类的编号,与课题内容无关,请选题时忽视;
2、若题目上备注三维,则表示文件里包含三维源文件,由于三维组成零件数量较多,为保证预览截图的简洁性,本站将三维文件夹进行了打包。三维及CAD预览截图,均为本站电脑打开软件进行截图的,保证能够打开,下载原件超高清,下载后解压即可;
3、本站所有资源如无特殊说明,都需要本地电脑安装Office2007。图纸软件为AutoCAD,PROE,UG,SolidWorks,CATIA等;
4、本站所有图文资料仅供用户学习参考,不作为任何商用或其他用途;
5、本站不保证下载资源的准确性、安全性和完整性, 不包修改,不支持退换,同时也不承担用户因使用这些下载资源对自己和他人造成任何形式的伤害或损失;
6、 下载文件中如有侵权或不适当内容,请与我们联系,我们立即纠正。