

作品包括:
Word设计说明书1份
外文翻译一份
CAD版本图纸,共10张

摘要
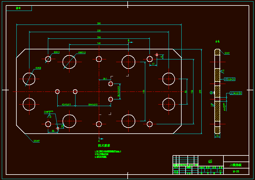
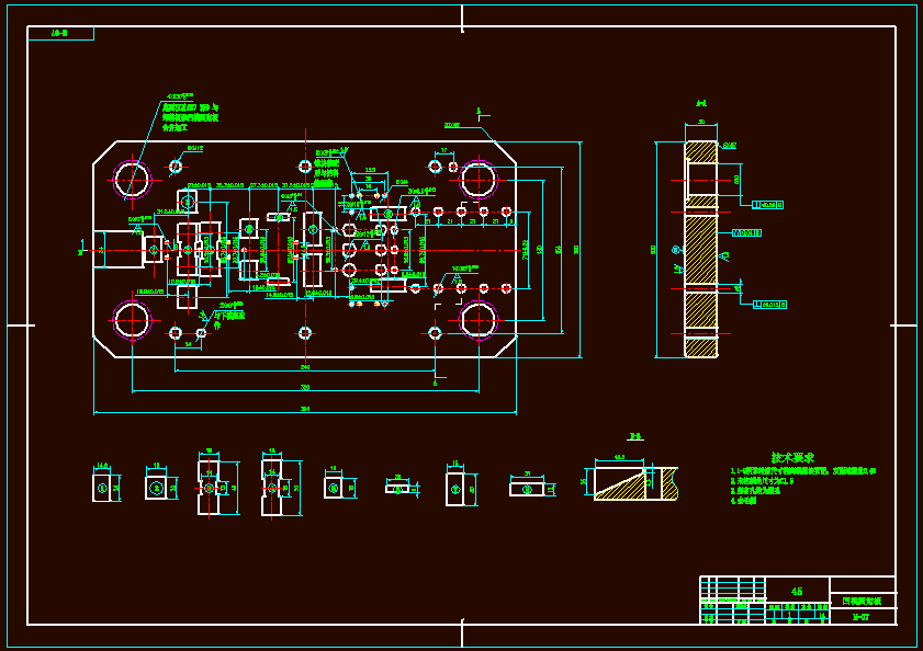
装配支架零件冲压模具设计本设计主要叙述了冲压模具的发展状况,说明了冲压模具的重要性与本次设计的意义,根据零件的特点进行了工艺分析,完成了工艺方案的确定、排样图的设计,完成了材料利用率的计算。设计重点是进行了冲裁工艺力的计算和冲裁工作部分的设计计算。对选择冲压设备提供依据。最后对主要零部件的设计和标准件的选择,为本次设计模具的绘制和模具的成型提供依据,以及为装配图各尺寸提供依据。通过前面的设计方案画出模具各零件图和装配图。
温馨提示:
1、题目前面的备注【字母数字编号】为本站整理分类的编号,与课题内容无关,请选题时忽视;
2、若题目上备注三维,则表示文件里包含三维源文件,由于三维组成零件数量较多,为保证预览截图的简洁性,本站将三维文件夹进行了打包。三维及CAD预览截图,均为本站电脑打开软件进行截图的,保证能够打开,下载原件超高清,下载后解压即可;
3、本站所有资源如无特殊说明,都需要本地电脑安装Office2007。图纸软件为AutoCAD,PROE,UG,SolidWorks,CATIA等;
4、本站所有图文资料仅供用户学习参考,不作为任何商用或其他用途;
5、本站不保证下载资源的准确性、安全性和完整性, 不包修改,不支持退换,同时也不承担用户因使用这些下载资源对自己和他人造成任何形式的伤害或损失;
6、 下载文件中如有侵权或不适当内容,请与我们联系,我们立即纠正。