

作品包括:
Word版说明书1份,共33页,约6700字
CAD版本图纸,共5张
摘 要
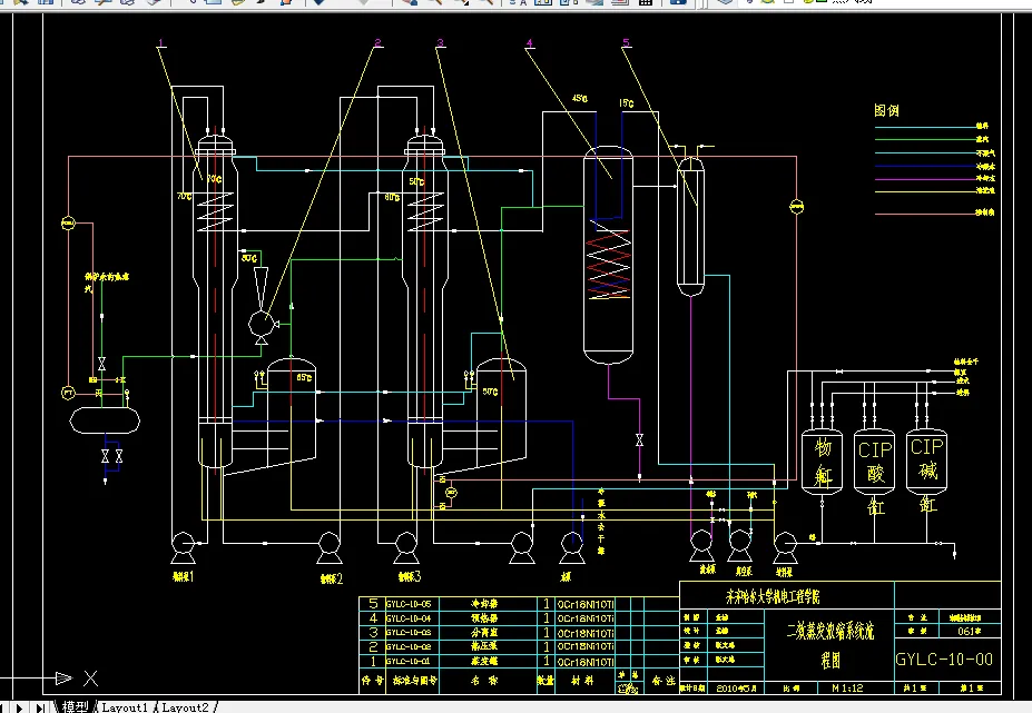
本设计为蒸发水量为1750Kg/h的节能型中药厂中草药浸出液蒸发系统设计。在中草药生产过程中,双效蒸发设备是常用的。在设计中对双效蒸发的工艺流程、蒸发器、分离器、离心泵等设备进行了选择和计算。在设计蒸发过程中考虑到了节能问题,本设计采用二次蒸汽对下一效进行加热,并利用末效蒸汽对物料进行预热,此外还在流程当中加入了预热器等附属设备,以便节能。和大多数工艺设计一样,双效蒸发的合理设计依赖于蒸发的基本原理和一些经验公式。按照蒸发的基本原理,计算出双效降膜蒸发器的基本参数,根据基本参数进行物料恒算、热量恒算、工艺流程计算等。在文中对双效降膜蒸发系统做了比较详细的设计和计算,引用了部分国内外先进的技术。为了使料液能均匀进入每根管并形成连续均匀成膜,把每根换热管的上端设置一个分配头的结构,也可以采用分配板,其分布孔与管子间距相同,呈等距布置方式,使分布孔与管子中心错开,避免料液落在孔中自由落下,达不到成膜的目的。
关键词:中草药浸出液;双效蒸发;冷凝器;工艺设计
目 录
摘要 I
Abstract II
第 1 章 绪论 1
1.1 中草药及其生产现状 1
1.2 本论文研究内容及意义 1
1.3 技术与经济性 2
第 2 章 设计方案 3
2.1 多效蒸发工艺流程的确定 3
第 3 章 工艺计算 5
3.1 物料衡算 5
3.2 热量衡算 5
3.2.1 热压泵喷射系数的计算 5
3.2.2 Ⅰ效热量衡算 6
3.2.3 Ⅱ 效热量衡算 8
3.2.4 热压泵的计算 9
3.3 蒸发器的设计 10
3.3. 1 Ⅰ效传热面积 10
3.3. 2 Ⅱ效传热面积 11
3.4 蒸发器壳体内径的确定 12
3.4. 1 Ⅰ效蒸发器壳体内径 12
3.4. 2 Ⅱ 效蒸发器壳体内径 13
3.5 各效预热盘管圈数的计算 13
3.5. 1 Ⅰ效预热盘管圈数的计算 13
3.5. 2 Ⅱ效预热盘管圈数的计算 13
3.6 分离室的计算 14
3.6. 1 Ⅰ效分离室的计算 14
3.6. 2 Ⅱ效分离室的计算 14
3.7 泵的设计与选择 15
3.7.1 拉伐尔喷嘴的计算 15
3.7.2 泵体的基本尺寸 16
3.7.3 扩压室的设计计算 18
3.8预热器的设计 18
3.9 冷凝器的设计 19
3.9. 1 混合冷凝器处理的蒸汽量 19
3.9. 2 冷凝器的结构设计 20
3.9. 3 冷凝器壁厚校核 20
3.10泵的设计与选择 21
3.10.1 离心泵的设计与选择 21
3.10.2 真空泵的选择与设计 21
3.11管路设计计算 22
3.11.1 矩形管道设计 22
3.11.2 汁汽管设计 23
3.11.3 冷凝水出口管 24
结论 25
附录1 Ⅰ效蒸发罐 26
附录2 Ⅰ效分离器 27
附录3 热压泵 27
参考文献 28
致谢 29
温馨提示:
1、题目前面的备注【字母数字编号】为本站整理分类的编号,与课题内容无关,请选题时忽视;
2、若题目上备注三维,则表示文件里包含三维源文件,由于三维组成零件数量较多,为保证预览截图的简洁性,本站将三维文件夹进行了打包。三维及CAD预览截图,均为本站电脑打开软件进行截图的,保证能够打开,下载原件超高清,下载后解压即可;
3、本站所有资源如无特殊说明,都需要本地电脑安装Office2007。图纸软件为AutoCAD,PROE,UG,SolidWorks,CATIA等;
4、本站所有图文资料仅供用户学习参考,不作为任何商用或其他用途;
5、本站不保证下载资源的准确性、安全性和完整性, 不包修改,不支持退换,同时也不承担用户因使用这些下载资源对自己和他人造成任何形式的伤害或损失;
6、 下载文件中如有侵权或不适当内容,请与我们联系,我们立即纠正。