

作品包括:
Word版说明书1份,共56页,约27000字
外文翻译一份
CAD版本图纸,共6张

摘 要
设计题目为3800t/D制浆造纸综合工厂碱回收车间,重点为回收锅炉的蒸发燃烧工段。本设计以自制漂白桉木浆产生的稀黑液为主要原料进行黑液的蒸发、燃烧。蒸发设备采用逆流降膜式真空蒸发系统,每天设计蒸发水量为1450t;燃烧设备采用Kvaerner 公司生产的回收锅炉,每天燃烧黑液固形物可达6000t,涉及的内容包括物料平衡计算、热平衡计算及平衡图的绘制、车间平面布置图及立面图、工艺流程图和全厂总平面图的绘制。
关键词:浆造纸,碱回收,蒸发罐,回收锅炉,固形物
目 录
摘 要 I
ABSTRACT II
目 录 III
1 绪论 1
1.1 设计题目 1
1.2 设计原始数据 1
1.2.2 原料 1
1.2.3 产品 1
1.2.4 工作制度 1
1.2.5 产量 2
1.2.6 动力供应 2
1.3 产品规格及其技术指标 2
1.3.1 主要生产工艺指标 2
1.3.2 主要消耗指标(全厂范围) 2
1.4 建厂的可行性分析 2
1.4.1 项目提出的背景 2
1.4.2 市场需求预测 3
1.4.3 原料供应 3
1.4.4 交通运输 4
1.4.5 动力供应 4
1.4.6 三废处理 5
2 工艺部分 6
2.1 总平面图的介绍与分析 6
2.1.1总平面图的基本原则 6
2.1.2总平面图的介绍与分析 6
2.1.3总平面设计的技术指标 8
2.1.4生产对原材料的要求 8
2.2 生产方法的评述 8
2.3 项目组成 8
2.3.1 工艺生产车间 8
2.3.2 辅助生产车间及公用设施 9
2.4 主要生产车间 9
2.4.1 备料车间 9
2.4.2 制浆车间 9
2.4.3抄浆车间 11
2.4.4 碱回收车间 11
2.5 非生产区的规划 12
2.6 关于碱回收的简介 12
2.6.1 硫酸盐碱回收系统主要具有三大功能 12
2.6.2 硫酸盐法制浆及回收系统主要包括六个关键性步骤的药液循环过程 13
2.6.3 总化学反应 14
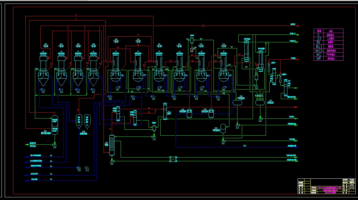
2.7 VE降膜式真空蒸发系统的介绍 15
2.7.1 黑液特性对蒸发性能的影响 15
2.7.2 蒸发的方式 16
2.7.3 蒸发各系统流程 17
2.7.4 工艺条件 19
2.7.5 工艺简评 19
2.7.6 碱回收(蒸发工段)平衡计算 19
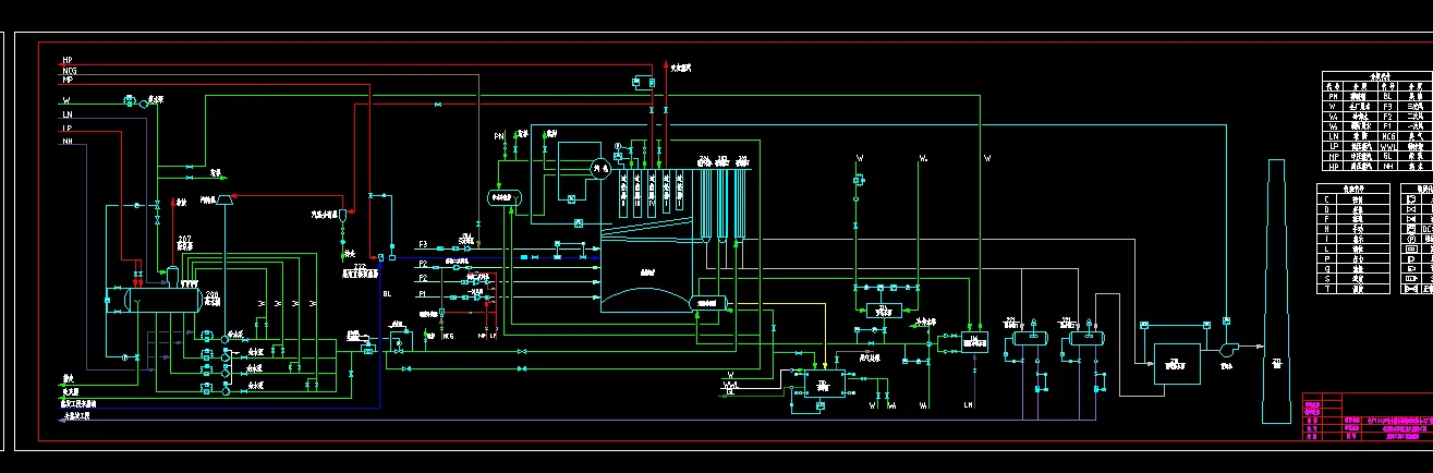
2.8 RB回收锅炉的介绍 25
2.8.1 RB 回收锅炉的简介 25
2.8.2 回收锅炉对原料的要求 26
2.8.3回收方法评述 26
2.8.4 燃烧工段 27
2.8.5工艺条件及工艺简评 28
2.8.6 碱回收(燃烧工段)平衡计算 28
2.8.7 原物料、蒸汽及水的单位耗用量 34
2.9 车间副产品及废物处理方法 34
2.10 主要工艺设备的选型及计算说明 35
2.10.1 VE蒸发罐各效循环管选型 35
2.10.2 VE蒸发罐离开各效的蒸汽管路的选型 36
2.10.3回收锅炉炉子体积的校核 36
2.10.4 送风机的选择 36
2.10.5引风机的选择 37
2.11 生产车间的布置及说明 37
2.11.1 车间布置说明 37
2.11.2 劳动保护与安全措施 38
2.11.3车间内运输及厂区内运输 38
2.11.4 蒸发、燃烧车间的采光,通风和照明 38
3 辅助专业设计 40
3.1 安全技术及防火 40
3.1.1 厂区内的职业毒害性及其安全防护措施 40
3.1.2 厂区的火灾与防火类别 41
3.1.3 消防措施 41
3.2 供水,排水及三废处理 41
3.2.1 供水 41
3.2.2 排水 42
3.2.3 三废处理 43
3.3 建筑部分 46
3.3.1 建筑结构设计的自然条件 46
3.3.2 回收车间建筑做法简介 46
3.3.3 蒸发、燃烧车间采暖和通风 46
3.4 动力与蒸汽 47
3.4.1 动力 47
3.4.2 蒸汽 47
3.5 经济部分 47
3.5.1设计企业在所在地区的经济意义 47
3.5.2 蒸发、燃烧车间的工作制度、车间定额及人员编制 47
3.5.3 结论 48
致 谢 49
参 考 文 献 50
温馨提示:
1、题目前面的备注【字母数字编号】为本站整理分类的编号,与课题内容无关,请选题时忽视;
2、若题目上备注三维,则表示文件里包含三维源文件,由于三维组成零件数量较多,为保证预览截图的简洁性,本站将三维文件夹进行了打包。三维及CAD预览截图,均为本站电脑打开软件进行截图的,保证能够打开,下载原件超高清,下载后解压即可;
3、本站所有资源如无特殊说明,都需要本地电脑安装Office2007。图纸软件为AutoCAD,PROE,UG,SolidWorks,CATIA等;
4、本站所有图文资料仅供用户学习参考,不作为任何商用或其他用途;
5、本站不保证下载资源的准确性、安全性和完整性, 不包修改,不支持退换,同时也不承担用户因使用这些下载资源对自己和他人造成任何形式的伤害或损失;
6、 下载文件中如有侵权或不适当内容,请与我们联系,我们立即纠正。