

作品包括:
Word版设计说明书1份,共98页,约38000字
CAD版本图纸,共10张

摘 要
焦作市某垂钓休闲中心总建筑面积2144m2,空调面积为1616m2。本工程根据各空调房间热湿负荷的特点及使用功能等工程实际,同时根据各空调区的使用特点和负荷特点,合理地设置中央空调系统,以有利于调节运行。
首先,确定室、内外参数,根据建筑资料及气象参数,采用冷负荷系数法对该建筑物进行冷负荷计算。在此基础上,结合建筑的功能及结构确定空调方案,以及将方案具体化,如风口、风机盘管的布置。与此同时,选择风机盘管、新风机组、组合式空气处理机组等空调设备。然后,进行风系统、水系统设计,从而确定空调水系统的方式,并进行水系统水力计算。最后,进行制冷机房的设计。
为消除空调房间内的余热和余湿,须对空气进行热湿处理,并经严格的热湿处理计算确定空调机组的冷热湿量和选用符合要求的空调机组。
本工程空调水系统庞大而复杂,且容易产生水力失调,所以要求配有比较完善的自控系统。
关键字:中央空调;冷水机组;风机盘管;空调机组;水力计算
目录
第一章 绪 论 1
第二章 工程概况 2
2.1 设计依据 2
2.2气象资料 3
2.3 建筑物中维护结构资料 5
2.4 动力资料 7
2.5设计原则 7
第三章 空调系统负荷计算 7
3.1冷负荷计算 7
3.2热负荷计算 15
3.3湿负荷计算 18
3.4新风冷负荷计算 19
第四章 风量确定 22
4.1空调系统和空调室内新风量的确定 22
4.2夏冬季送风量的确 26
第五章 空气处理 32
5.1空调系统 32
5.2空气处理的方式和确定 34
5.3风机盘管加新风系统 35
5.3空气处理过程及计算 37
5.4风机盘管及选型 42
第六章 空调风系统设计 45
6.1 空调风系统风管的选择 45
6.2 各空调风系统的布置 46
6.3各空调风系统的水力计算 47
6.4吊顶式新风机组及选择 53
第七章 气流组织 54
7.1 气流组织方案 55
7.2 气流组织计算 58
第八章 空调水系统设计 61
8.1 空调水管路系统的形式 62
8.2 空调水管环路系统的划分 64
8.3 空调冷冻水-热水系统的管路计算 65
8.4各层空调水系统水力计算 68
8.6.4各层间空调水系统立管的管段设计 73
8.7水系统附件 74
8.8空气处理设备的凝结水排放系统 75
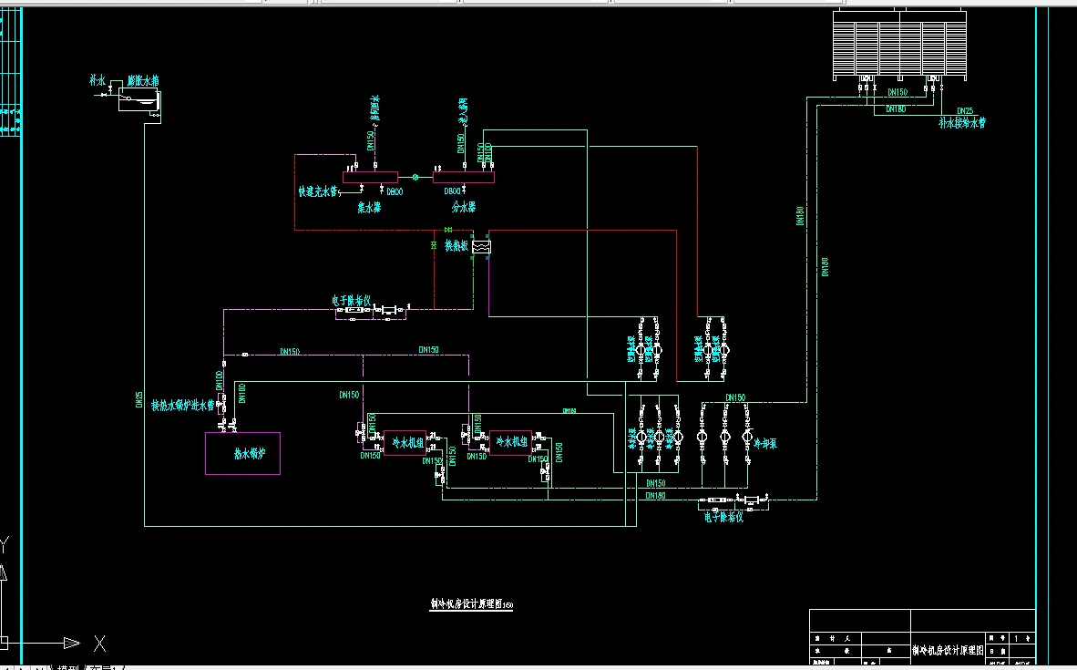
第九章 空调系统的冷热源 76
9.1冷冻水系统设计 77
9.2冷却水系统设计 78
9.3定压水系统设计 79
9.4设备选择 79
第十章 空调系统的消声和隔振 85
10.1空调系统的噪声控制 85
10.2空调装置的隔振 86
第十一章 空调系统的监测及调节 86
结 束 语 88
参 考 文 献 89
附录 90
致 谢 93
温馨提示:
1、题目前面的备注【字母数字编号】为本站整理分类的编号,与课题内容无关,请选题时忽视;
2、若题目上备注三维,则表示文件里包含三维源文件,由于三维组成零件数量较多,为保证预览截图的简洁性,本站将三维文件夹进行了打包。三维及CAD预览截图,均为本站电脑打开软件进行截图的,保证能够打开,下载原件超高清,下载后解压即可;
3、本站所有资源如无特殊说明,都需要本地电脑安装Office2007。图纸软件为AutoCAD,PROE,UG,SolidWorks,CATIA等;
4、本站所有图文资料仅供用户学习参考,不作为任何商用或其他用途;
5、本站不保证下载资源的准确性、安全性和完整性, 不包修改,不支持退换,同时也不承担用户因使用这些下载资源对自己和他人造成任何形式的伤害或损失;
6、 下载文件中如有侵权或不适当内容,请与我们联系,我们立即纠正。