

作品包括:
Word版说明书1份,共40页,约14000字
CAD版本图纸,共5张
设计总说明
印染废水在我国工业废水总量占有很大比例,而且具有碱性强,色度高,有机浓度高,生物降解性差等特点,如不治理,必然会对受纳水体造成严重污染,破坏水体生态系统。
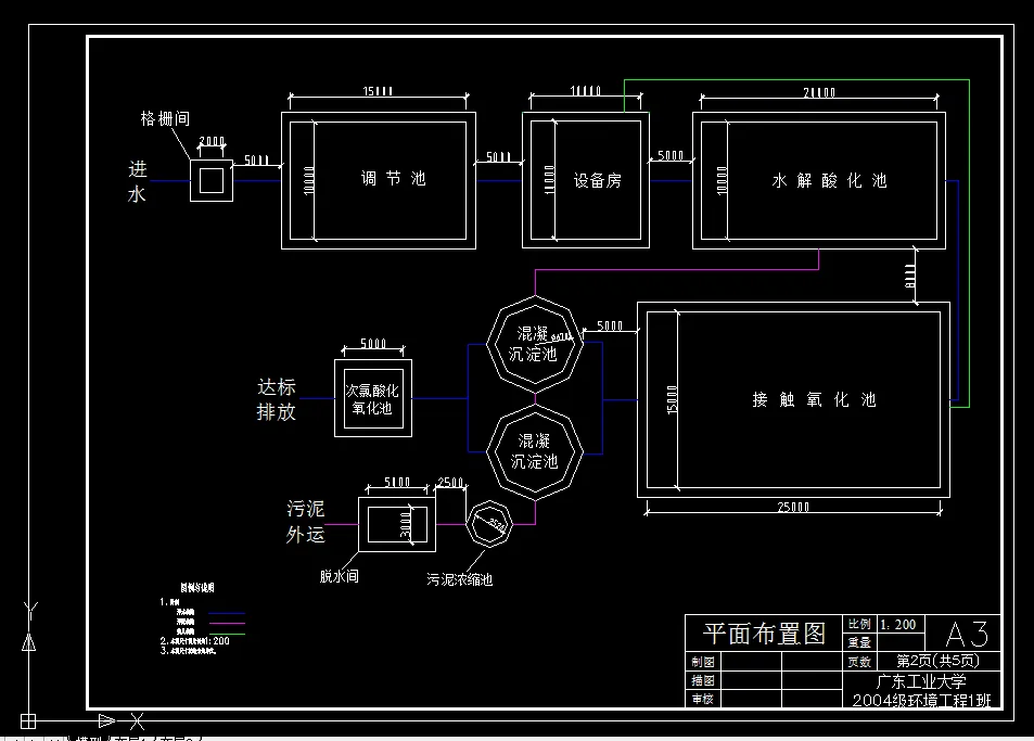
实践证明,对于印染废水,物化生化法是一种有效的处理工艺,但常规处理方法的效率较低,必须对其进行强化。本设计要求处理水量为5000m3/d的印染废水。通过对印染废水排放状况进行研究,根据印染废水的特点及在废水处理中取得的成功经验,选择了工艺成熟、稳定、节能、占地少、效率高的水解酸化—接触氧化法,使出水水质达到广东省印染废水污染物排放标准的要求。
关键词:印染废水,水解酸化,接触氧化,混凝沉淀
目 录
1 绪论 1
1.1 印染废水工程设计的背景及投资的必要性 1
1.2 印染废水特征 1
1.3 印染废水治理的研究现状及动态 2
2 设计规模和目标 6
2.1 水量、水质状况 6
2.2 设计依据、原则 6
2.2.1 设计依据 6
2.2.2 设计原则 7
3 工艺设计方案比较于选择 8
3.1 水解酸化+好氧生化工艺试验流程的确定 8
3.2 水解酸化工艺机理 8
3.3 水解酸化工艺的特点及应用现状 10
3.4 好氧生物接触氧化工艺机理 11
3.5 生物接触氧化工艺的特点及研究现状 12
3.6工艺流程的确定 13
4 工艺流程说明与设计参数 15
4.1 格栅 15
4.2 调节池 16
4.3 水解酸化池 17
4.4 接触氧化池 18
4.5 混凝沉淀池 21
4.6 次氯酸钠氧化池 23
4.7 污泥浓缩池 23
4.8 脱水间 24
4.9 设备房 25
5 主要处理构筑物及设备表 26
5.1 构筑物和建筑物 26
5.2 废水处理主要动力设备 27
6 污水处理厂总体布置 28
6.1 平面布置 28
6.2 高程布置 28
7 投资概算及运行成本 30
7.1 土建部分 30
7.2 设备部分 31
7.3 其他费用部分 31
7.4 运行成本估算 31
致 谢 33
参考文献 34
附 图 35
温馨提示:
1、题目前面的备注【字母数字编号】为本站整理分类的编号,与课题内容无关,请选题时忽视;
2、若题目上备注三维,则表示文件里包含三维源文件,由于三维组成零件数量较多,为保证预览截图的简洁性,本站将三维文件夹进行了打包。三维及CAD预览截图,均为本站电脑打开软件进行截图的,保证能够打开,下载原件超高清,下载后解压即可;
3、本站所有资源如无特殊说明,都需要本地电脑安装Office2007。图纸软件为AutoCAD,PROE,UG,SolidWorks,CATIA等;
4、本站所有图文资料仅供用户学习参考,不作为任何商用或其他用途;
5、本站不保证下载资源的准确性、安全性和完整性, 不包修改,不支持退换,同时也不承担用户因使用这些下载资源对自己和他人造成任何形式的伤害或损失;
6、 下载文件中如有侵权或不适当内容,请与我们联系,我们立即纠正。