

作品包括:
Word版说明书1份,共79页,约30000字
CAD版本图纸,共5张
摘 要
本文主要介绍了空气源热泵热水器的工作原理、特点、国内外发展状况及其存在的问题。首先是从空气源热泵的概述、起源、发展历程等进行了介绍。然后通过对制冷的热力学基础分析,运用热力学第一定律进行整个系统的能量转换,并且通过计算说明所选取工况的合理性。
本次的毕业设计,是在查询了大量的书籍资料的基础上进行的,每一个零部件的选择均进行了严格的计算,并参考有关行业标注和国家标准进行的选型确定,通过对实际物体的参考来进行的热泵热水器的设计。
关键词 空气源/热泵/热水器/设计
目 录
摘 要 I
ABSTRACT II
1 绪论 1
1.1 概述 1
1.2 热泵热水器 1
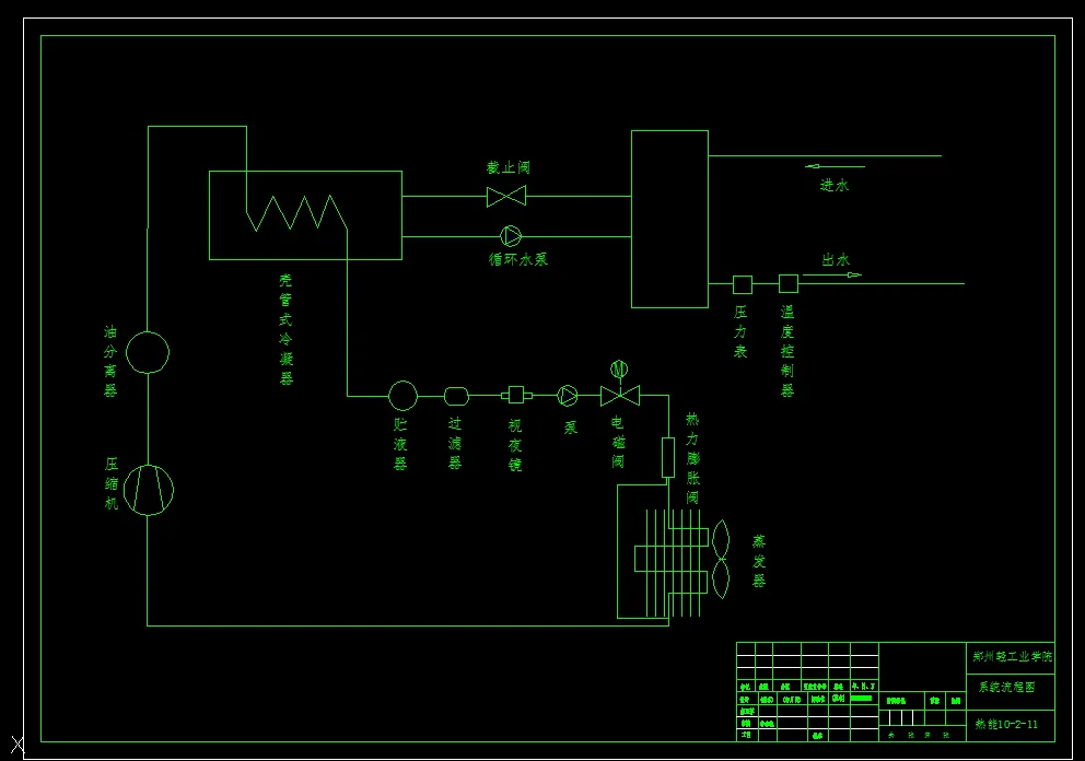
2空气源热泵热水器的组成 12
2.1压缩机分类及特点 12
2.2 冷凝器分类及特点 14
2.3节流装置分类及特点 19
2.4 蒸发器分类及特点 22
2.5 制冷剂选择 24
3 空气源热泵热水器压缩机的选型 29
3.1热力计算 29
3.2 压缩机校核 31
4 空气源热泵热水器冷凝器设计计算 34
4.1 肋相关参数 34
4.2 冷凝器热负荷及冷却水流量 35
4.3 冷凝器结构初步规划 35
4.4 管内水侧表面传热系数 37
4.5计算R134a蒸汽冷凝表面传热系数 37
4.6 计算传热系数和面积热流量 38
4.7 计算所需要的传热面积 39
4.8 计算冷却水侧流动阻力 39
4.9 管板 41
4.10 分程隔板 41
4.11 拉杆 42
5 节流装置的选择 43
6 蒸发器的设计计算 45
6.1传热管选型及排布 45
6.2 计算几何参数 45
6.3 计算空气侧干表面传热系数 46
6.4 计算空气侧传热系数 48
6.5 计算制冷剂管内表面传热系数 49
6.6 计算管内传热面积 51
6.7 传热管的长度 51
6.8 R134a的流动阻力及其对传热管温差的影响 52
6.9 空气侧的阻力计算 53
7 辅助设备的选择 54
7.1 贮液器的选择 54
7.2 集油器的选择 55
7.3 过滤器选择 56
7.4 风机选型 56
7.5 视夜镜选型 58
7.6 单向阀 59
7.7 循环水泵选型 60
7.8 油分离器 61
7.9电磁阀 63
7.10 温度控制器 65
8 制冷系统管路设计 67
8.1 制冷管路 67
8.2 制冷管路设计原则 67
8.3 制冷管径及流速的选择 68
结束语 70
致 谢 71
参考文献 72
温馨提示:
1、题目前面的备注【字母数字编号】为本站整理分类的编号,与课题内容无关,请选题时忽视;
2、若题目上备注三维,则表示文件里包含三维源文件,由于三维组成零件数量较多,为保证预览截图的简洁性,本站将三维文件夹进行了打包。三维及CAD预览截图,均为本站电脑打开软件进行截图的,保证能够打开,下载原件超高清,下载后解压即可;
3、本站所有资源如无特殊说明,都需要本地电脑安装Office2007。图纸软件为AutoCAD,PROE,UG,SolidWorks,CATIA等;
4、本站所有图文资料仅供用户学习参考,不作为任何商用或其他用途;
5、本站不保证下载资源的准确性、安全性和完整性, 不包修改,不支持退换,同时也不承担用户因使用这些下载资源对自己和他人造成任何形式的伤害或损失;
6、 下载文件中如有侵权或不适当内容,请与我们联系,我们立即纠正。