

作品包括:
Word版说明书1份,共48页,约23000字
CAD版本图纸,共4张
摘 要
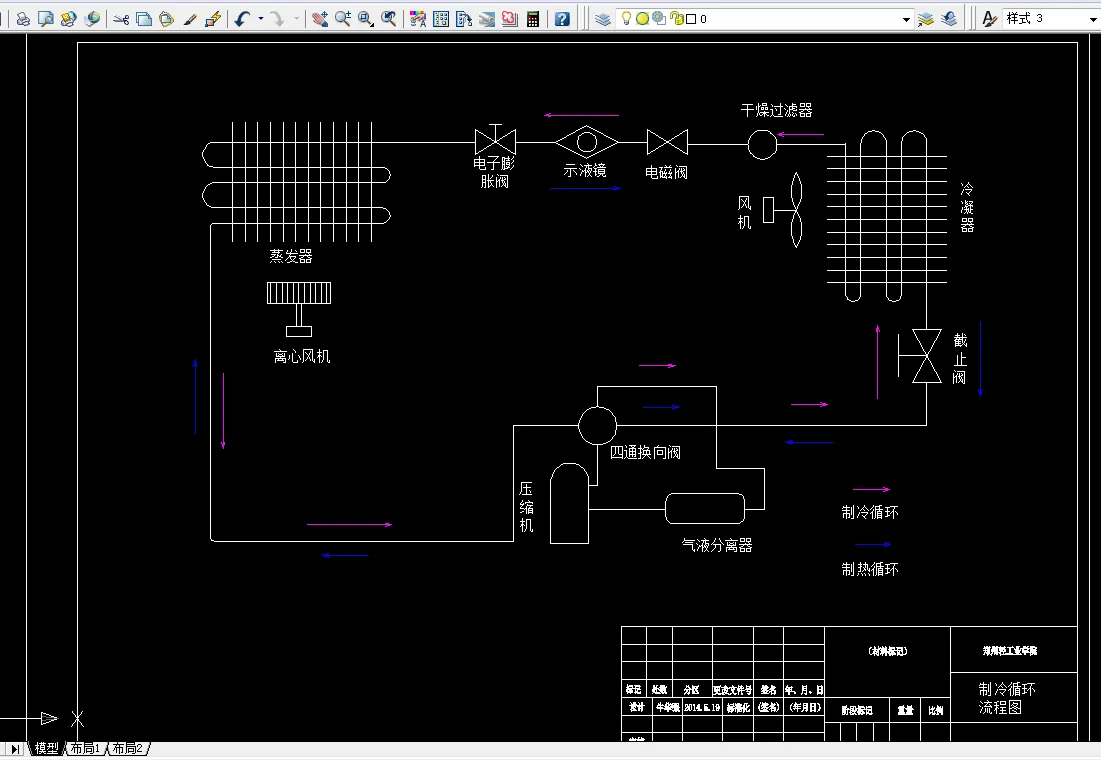
本设计的关键在于通过所学的专业知识进行制冷设备中制冷循环的热力计算,通过多种压缩机各种性能的对比、比较,最后确定压缩机的选配,然后再校核,通过计算,确定蒸发器、冷凝器的长宽高,以及管数,还有与之相匹配的风机,最后确定蒸发器和冷凝器的固定。本设计另外还包括制冷设备中其他附件的选择标准及要求,包括四通换向阀的选取、气夜分离器的选取、管路的连接与布置、制冷工况的选择、制冷剂的选择等,最后确定各个部件的安装搭配,包括怎样避免各个部件之间的相互影响,比如说用隔板把蒸发器和冷凝器分隔开来,提高各部件各自的工作效率,防止蒸发器和冷凝器温度之间的相互影响,降低工作效率,其他还有一些小部件的选取,虽小但是很重要,包括示液镜,电子膨胀阀,干燥器等,其中管路的链接就不做赘述。
关键词 制冷循环/压缩机/蒸发器/冷凝器/设计计算/效率
目 录
中文摘要 I
外文摘要 II
1 绪论 1
1.1 空气源热泵的概念与性质 2
1.1.1 热泵的发展历史 2
1.1.2 热泵的工作原理 2
1.1.3 空气源热泵冷热水机组 3
1.2 中国热泵的发展现状与未来展望 4
1.2.1 热泵发展的现状 4
1.2.2 热泵发展的背景 4
1.2.3 热泵技术的展望 5
1.2.4 热泵市场发展的展望 6
2 设计方案 8
2.1 压缩机 8
2.1.1 压缩机概述 8
2.1.2 针对6.5kw空气源热泵压缩机的选型 10
2.2 蒸发器 12
2.2.1 蒸发器概述 12
2.2.2 蒸发器的比较 13
2.3 冷凝器 11
2.3.1 空气冷却式冷凝器 11
2.3.2 针对空气源热泵空调换热器的选型 12
2.4 制冷剂的选用原则 13
3 设计计算 15
3.1 循环工况的选择 15
3.2 循环热力计算 15
3.3 压缩机的选择 18
3.4 冷凝器设计 19
3.4.1 冷凝器的选型计算 19
3.4.2 强制通风空气冷却式冷凝器的结构设计及计算 20
3.4.3 冷凝器的传热计算机主体结构尺寸的确定 23
4 节流机构的选择 36
4.1 节流机构概述 36
4.2 节流机构的分类 37
5 辅助元件选型 41
5.1 油分离器 41
5.2 气液分离器 41
5.3 干燥过滤器的选型 42
5.4 四通换向阀 43
5.5 示液镜 43
5.6 单向阀 44
5.7 制冷剂充注量 45
结束语 49
致 谢 50
参考文献 51
温馨提示:
1、题目前面的备注【字母数字编号】为本站整理分类的编号,与课题内容无关,请选题时忽视;
2、若题目上备注三维,则表示文件里包含三维源文件,由于三维组成零件数量较多,为保证预览截图的简洁性,本站将三维文件夹进行了打包。三维及CAD预览截图,均为本站电脑打开软件进行截图的,保证能够打开,下载原件超高清,下载后解压即可;
3、本站所有资源如无特殊说明,都需要本地电脑安装Office2007。图纸软件为AutoCAD,PROE,UG,SolidWorks,CATIA等;
4、本站所有图文资料仅供用户学习参考,不作为任何商用或其他用途;
5、本站不保证下载资源的准确性、安全性和完整性, 不包修改,不支持退换,同时也不承担用户因使用这些下载资源对自己和他人造成任何形式的伤害或损失;
6、 下载文件中如有侵权或不适当内容,请与我们联系,我们立即纠正。