

作品包括:
word说明书一份,共30页,约12000字
CAD版本图纸,共5张
前言
随着现代科学技术的发展,管道运输作为一种高效、安全、可靠的手段应用日益广泛,城市中的地下排水系统、取暖系统、煤气系统、自来水系统等都应用了各种管道;另外,在现代工农业、石油、化学、核工业等领域也大量使用了管道。经过长期使用,它们会出现裂纹、腐蚀、堵塞等故障。有的管道中输送的是剧毒或放射性介质,若这些管道产生裂纹、漏孔会造成介质泄漏,引起事故甚至发生灾难。为了防患于未然,必须对这些管道进行定期检测和维修。但是它们有的埋在地下,甚至埋在海底,有的口径很小,人无法进入。挖出管道进行检测、维修既不经济又不现实,由此可见,管道机器人有着广阔的市场。
我国早在1987年就开展了管内机器人的研究,并试制了几种模型,但总体水平较国外差。管内机器人研究是机电一体化的高科技研究项目。在石油、化工、核工业、给排水等许多管道工程中,都需要进行管内检测、喷涂及加工等工作,管内机器人在完成这些工作中会发挥重要作用,因此,开发研究管内机器人意义很大[1]。
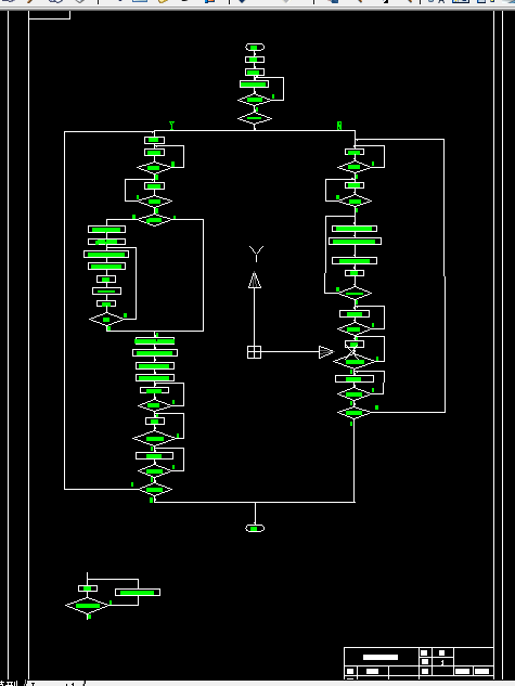
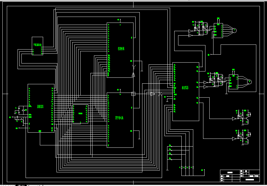
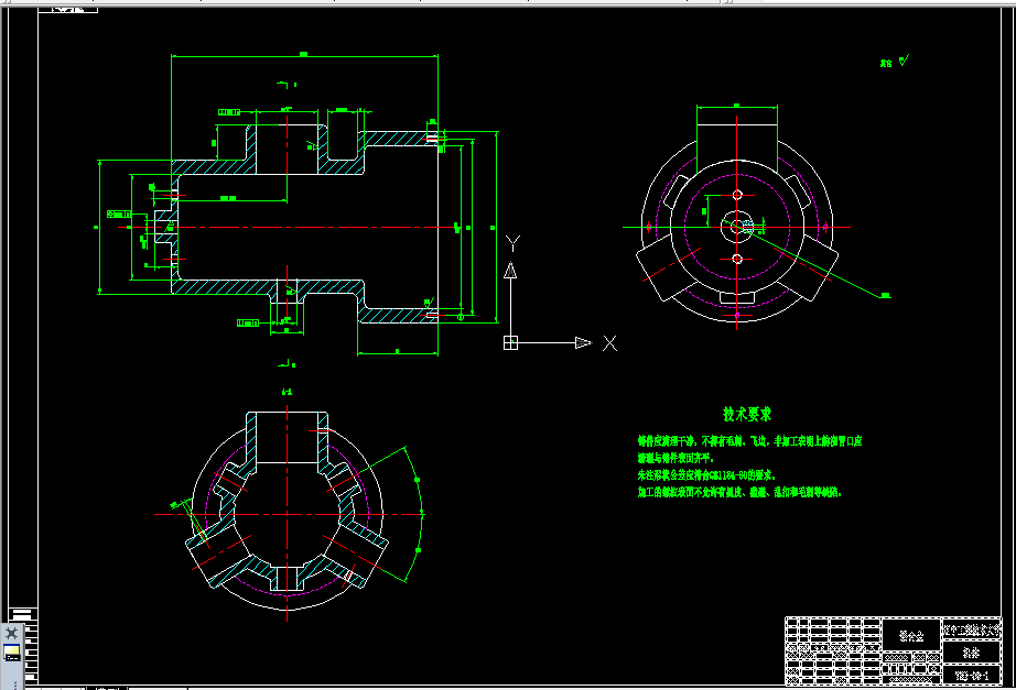
本次题目的内容就是设计一种可在油管内壁爬行,并且搭载工作体的部分可协助工作体完成相应作业的机器人。采用机械结构和电气控制来达到设计目的。要实现的理想过程是:人对主机输入一个控制信号,可以通过单片机对电机、电磁铁进行电气控制,从而使机器人能够按照所搭载工作体的要求进行移动,并在工作体的工作位置做出相应的辅助动作。机器人在行进过程中可在任意位置停止前进,并可以在该位置开始作业,工作体可在步进电机驱动下完成小于360度的任意角度的旋转。
温馨提示:
1、题目前面的备注【字母数字编号】为本站整理分类的编号,与课题内容无关,请选题时忽视;
2、若题目上备注三维,则表示文件里包含三维源文件,由于三维组成零件数量较多,为保证预览截图的简洁性,本站将三维文件夹进行了打包。三维及CAD预览截图,均为本站电脑打开软件进行截图的,保证能够打开,下载原件超高清,下载后解压即可;
3、本站所有资源如无特殊说明,都需要本地电脑安装Office2007。图纸软件为AutoCAD,PROE,UG,SolidWorks,CATIA等;
4、本站所有图文资料仅供用户学习参考,不作为任何商用或其他用途;
5、本站不保证下载资源的准确性、安全性和完整性, 不包修改,不支持退换,同时也不承担用户因使用这些下载资源对自己和他人造成任何形式的伤害或损失;
6、 下载文件中如有侵权或不适当内容,请与我们联系,我们立即纠正。