

作品包括:
Word版说明书1份,共30页,约10000字
工序卡6张
工艺过程卡1张
CAD版本图纸,共7张

摘要
本次夹具设计的主要目的是在确保加工零件质量的基础上,能够见制造成本降到最低,生产的效率大幅度起升,最终,实现利益的最大化。这也是当下国内外加工工艺主要的发展方向。
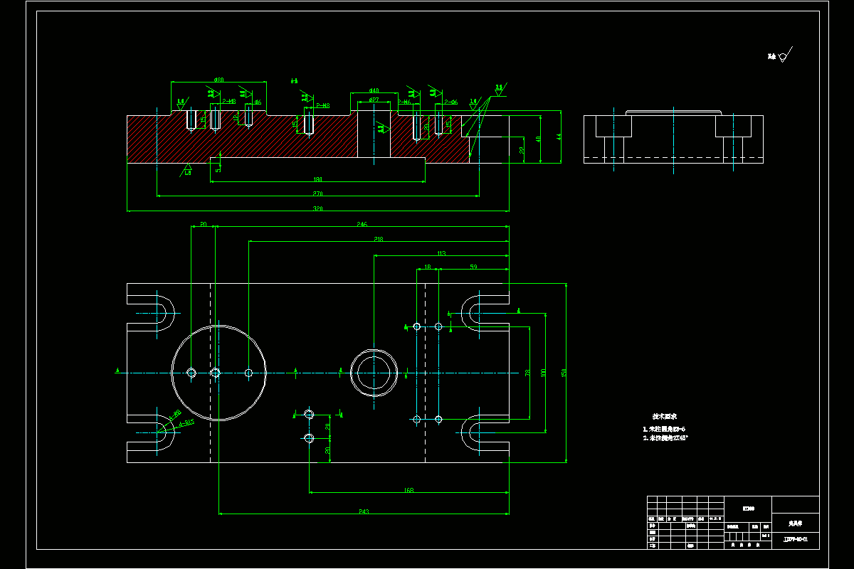
通过对拨叉零件图还有其外形及内部构造的分析,接而对拨叉的加工工艺、加工装备,切削用量等等进行确定。拨叉位于机床变速机构中,在机床运转的过程中,拨叉要承载一定大小的力。这种运动机构突出的特征是快速,运动精准、可靠性高。完成拨叉零件图还有毛坯图的绘制。
依据指导老师分配的任务,设计钻Φ25H7孔钻床专用夹具的设计。专用夹具的设计主要有3部分:定位方案及元件;夹紧方案及元件;夹具体及钻套等设计。经过分析,本次设计的工艺及专用夹具,能够满足生产的需要。
关键词:拨叉、工艺、Φ25H7孔、钻床、夹具
目录
摘要I
一引言1
1.1本课题研究的目的及意义1
1.2专用夹具设计的特点1
1.3专用夹具设计的基本要求2
二分析零件的作用、构造及加工要求3
2.1分析零件的作用3
2.2分析组成表面3
2.3分析加工要求4
2.4分析形位公差4
三设计零件的工艺规程5
3.1分析加工工艺过程5
3.2确定零件材料5
3.3确定生产形式5
3.4确定加工基准5
3.5确定制造形式6
3.6确定加工工艺路线7
3.7确定加工机床、夹具、刀具及量具8
3.8确定加工余量8
3.9计算切削用量及基本工时9
四设计钻Ф25H7孔的专用夹具18
4.1确定零件的定位方案18
4.2确定零件的定位元件18
4.3确定零件的夹紧方案19
4.4确定零件的夹紧元件20
4.5确定夹具体20
4.6选择导向装置—钻套21
4.7计算钻削力24
4.8计算夹紧力24
4.9计算定位误差25
五结论26
六致谢27
参考文献28
温馨提示:
1、题目前面的备注【字母数字编号】为本站整理分类的编号,与课题内容无关,请选题时忽视;
2、若题目上备注三维,则表示文件里包含三维源文件,由于三维组成零件数量较多,为保证预览截图的简洁性,本站将三维文件夹进行了打包。三维及CAD预览截图,均为本站电脑打开软件进行截图的,保证能够打开,下载原件超高清,下载后解压即可;
3、本站所有资源如无特殊说明,都需要本地电脑安装Office2007。图纸软件为AutoCAD,PROE,UG,SolidWorks,CATIA等;
4、本站所有图文资料仅供用户学习参考,不作为任何商用或其他用途;
5、本站不保证下载资源的准确性、安全性和完整性, 不包修改,不支持退换,同时也不承担用户因使用这些下载资源对自己和他人造成任何形式的伤害或损失;
6、 下载文件中如有侵权或不适当内容,请与我们联系,我们立即纠正。