

作品包括:
Word版说明书1份,共29页,约11000字
任务书一份
开题报告一份
工序卡12张
工艺过程卡1张
CAD版本图纸,共6张

摘要
在现代化的生产里面,夹具在加工的时候是非常关键的,在设备上进行生产使用的时候,是不能丢弃的一个关键部分。加工这个行业范围是比较广的,生产的零部件不管是构造也好,变化是非常大的,现在基本上都不用通用夹具来进行生产了。这样来看,专用夹具在现代化的生产里面是非常重要的。
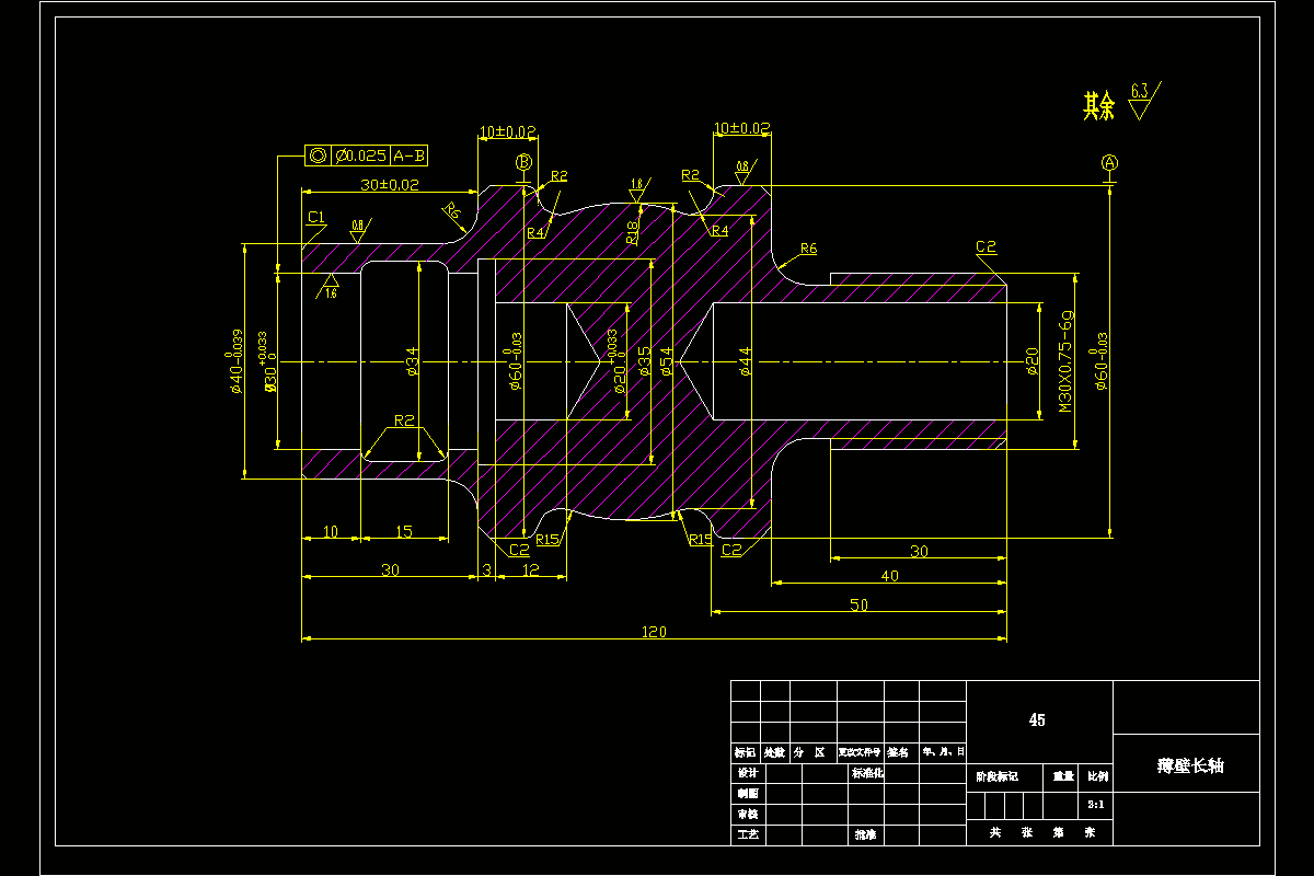
这篇写的题目是薄壁长轴及Φ20深孔加工工艺与夹具设计,本次夹具设计钻削Ф20深孔专用夹具。
一开始进行设计的时候,我翻阅了很多相关的材料,对于夹具怎么进行定位,怎么进行夹紧等等相关的知识都了解了一下,还有对于夹具现在的状况的有关知识进行了全面的了解。本次设计的主要内容有:对零件结构的分析,确定零件的制造形式,绘制零件图和毛坯图;然后对每一个步进行计算,确定切削用量,编写加工工艺过程卡和加工工序卡;确定加工工序的定位方案和夹紧方案,选择定位元件和夹紧元件等,对其定位误差进行分析;绘制夹具装配图及所有非标零件图;撰写设计说明书,对本次设计进行总结。
关键词:薄壁长轴、加工工艺、夹具设计、钻削、Ф20深孔
目录
摘要I
ABSTRACT II
第1章绪论1
1.1机床夹具的概述1
1.2机床夹具的研究现状1
1.3机床夹具的发展趋势1
1.4课题设计工作任务的安排3
第2章零件的分析4
2.1零件的作用4
2.2零件的工艺分析4
2.2.1零件的组成表面4
2.2.2零件的技术要求4
2.2.3零件的形位公差5
第3章零件工艺规程的设计6
3.1零件生产类型的确定6
3.2确定零件的材料及制造方式6
3.3选择加工的定位基准7
3.4加工工艺路线的制定8
3.5加工方法、加工刀具及量具的选用9
3.6各工序工步加工余量的计算10
3.7确定切削用量及基本工时12
第4章专用夹具设计20
4.1定位方案及定位元件的确定与选择20
4.1.1定位方案的确定20
4.1.2定位元件的确定20
4.2夹紧方案及装置的确定与选择21
4.2.1夹紧方案的确定21
4.2.2夹紧元件的确定21
4.3夹具体的确定22
4.4导向装置的确定22
4.5钻削力的计算22
4.6定位误差分析23
结论24
致谢25
参考文献26
温馨提示:
1、题目前面的备注【字母数字编号】为本站整理分类的编号,与课题内容无关,请选题时忽视;
2、若题目上备注三维,则表示文件里包含三维源文件,由于三维组成零件数量较多,为保证预览截图的简洁性,本站将三维文件夹进行了打包。三维及CAD预览截图,均为本站电脑打开软件进行截图的,保证能够打开,下载原件超高清,下载后解压即可;
3、本站所有资源如无特殊说明,都需要本地电脑安装Office2007。图纸软件为AutoCAD,PROE,UG,SolidWorks,CATIA等;
4、本站所有图文资料仅供用户学习参考,不作为任何商用或其他用途;
5、本站不保证下载资源的准确性、安全性和完整性, 不包修改,不支持退换,同时也不承担用户因使用这些下载资源对自己和他人造成任何形式的伤害或损失;
6、 下载文件中如有侵权或不适当内容,请与我们联系,我们立即纠正。