欢迎来到龙图网在线图文分享平台-CAD图纸,设计说明书,工业设计3D模型,三维软件下载!   客服QQ:2363701252
热搜:

工艺夹具 模具设计 数控编程 土木工程 3D模型

A989-高速过障超高压巡线除冰机器人设计[含Proe三维图] 下载积分:50 资料编号: A989

1.打开支付宝或者微信扫描二维码。
2.填写金额:50 
3.添加备注,填写资料编号:
资料编号: A989
4.支付成功后,请发资料编号到邮箱:jxsj168@qq.com
会有专人在15分钟内把资料发到您邮箱
备注:如果付款忘记填写资料编号,则发邮件时附带您的交易明细截图即可。
请耐心等待,如超过30分钟还没收到,请联系客服QQ:2363701252
点击分享:

作品描述

作品包括:

说明书1份,共39页,约15000字左右

CAD版本本图纸,共3张

PROE三维图一份


摘  要

机械式输电线除冰技术是利用传统的工具通过机构运动方式达到输电线除冰的目的。由于机械式输电线除冰技术除冰效率高,操作简单,因此受到很多国家的重视,在国内也引起了极高的重视,尤其是各大院校和科研院所。本文从输电线覆冰原理及其危害综合说明了输电线覆冰对人们生产生活的影响,提出了一种新的输电线除冰解决方案。研发一款新式输电线除冰机。

本输电线除冰机主要由4部分组成,行走部分和除冰部分。行走部分主要通过齿轮传动机构实现,除冰部分通过对滚刀具实现除冰。

关键词:输电线除冰  机械式  覆冰

目  录

摘  要 I

Abstract II

目  录 III

第1章 绪论 1

1.1 课题研究意义 1

1.2 除冰机器人研究现状 1

1.3除冰设备发展趋势 3

1.4 课题要求 4

第2章 超高压巡线除冰机器人总体方案设计 6

2.1 工作原理 6

2.2驱动方式选择 6

2.3 传动方式选择 7

2.4 行走方式选择 7

2.5 除冰方式选择 7

第3章  绕线压紧传动机构设计 9

3.1电机的选择 9

3.2 蜗杆传动设计计算 9

3.2.1 选择蜗杆、蜗轮材料 9

3.2.2 确定蜗杆头数Z 及蜗轮齿数Z 10

3.2.3 确定蜗杆蜗轮中心距a 10

3.2.4 蜗杆传动几何参数设计 11

3.2.5 环面蜗轮蜗杆校核计算 14

3.3 轴的设计 15

3.3.1 轴的材料选择 15

3.3.2 轴的结构设计 16

3.3.3 轴承校核 18

第4章 机器人行走跨越障碍机构设计 20

第5章 其它机构设计 24

4.1铣刀机构 24

4.2机架机构 25

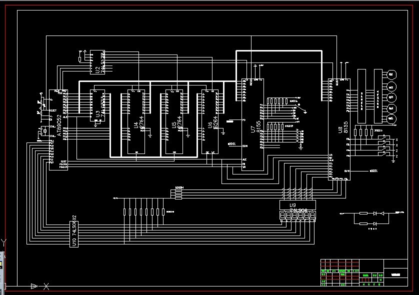
第6章 数控硬件电路设计 26

6.1硬件电路设计 27

6.1.1 数控系统的硬件结构 27

6.1.2 数控系统硬件电路的功能 27

6.2关于各线路元件之间线路连接 28

6.3关于电路原理图的一些说明 29

总结与展望 32

参考文献 33

温馨提示:

1、题目前面的备注【字母数字编号】为本站整理分类的编号,与课题内容无关,请选题时忽视;

2、若题目上备注三维,则表示文件里包含三维源文件,由于三维组成零件数量较多,为保证预览截图的简洁性,本站将三维文件夹进行了打包。三维及CAD预览截图,均为本站电脑打开软件进行截图的,保证能够打开,下载原件超高清,下载后解压即可;

3、本站所有资源如无特殊说明,都需要本地电脑安装Office2007。图纸软件为AutoCAD,PROE,UG,SolidWorks,CATIA等;

4、本站所有图文资料仅供用户学习参考,不作为任何商用或其他用途;
5、本站不保证下载资源的准确性、安全性和完整性, 不包修改,不支持退换,同时也不承担用户因使用这些下载资源对自己和他人造成任何形式的伤害或损失;

6、 下载文件中如有侵权或不适当内容,请与我们联系,我们立即纠正。


线