欢迎来到龙图网在线图文分享平台-CAD图纸,设计说明书,工业设计3D模型,三维软件下载!   客服QQ:2363701252
热搜:

工艺夹具 模具设计 数控编程 土木工程 3D模型

J147-MG100采煤机总成设计 下载积分:50 资料编号: J147

1.打开支付宝或者微信扫描二维码。
2.填写金额:50 
3.添加备注,填写资料编号:
资料编号: J147
4.支付成功后,请发资料编号到邮箱:jxsj168@qq.com
会有专人在15分钟内把资料发到您邮箱
备注:如果付款忘记填写资料编号,则发邮件时附带您的交易明细截图即可。
请耐心等待,如超过30分钟还没收到,请联系客服QQ:2363701252
点击分享:

作品描述

作品包括:

word版说明书一份,52页,10000字左右.

CAD版本图纸,共6张:


摘  要

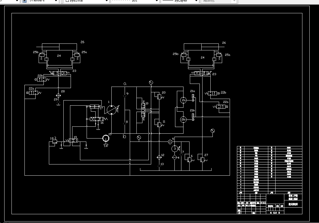
MG100-BW滚筒式采煤机是采用电机驱动、横向布置,用以开采较薄煤层的无链液压牵引采煤机,机面高度低,装机功率较大,具备截割硬煤、夹矸和爬坡的能力和过断层的能力。采煤机的类型很多,但多以双滚筒采煤机为主。双滚筒采煤机主要由截割部、牵引部、电气系统和辅助装置组成。采煤机各个部分协调工作,实现采煤机对煤矿开采的目的。MG100采煤机的调高系统运动模型为曲柄摇块机构。通过液压油缸的推或拉,实现摇臂成角度摆动。


关键词:采煤机;总成设计;齿轮

 

目录


1 MG100采煤机主要技术参数 5

1.1采煤机的组成和总体分布 6

1.1.1 采煤机的组成 6

1.1.2 采煤机总体布置 6

2 液压系统 9

2.1主油路系统 9

2.1.1 主油路 9

2.1.2补油和热交换回路 9

2.2  保护系统 10

2.2.1  恒压控制和电动机超载保护 10

2.2.2  高压保护 11

2.2.3  液压马达制动 11

2.3操作系统 11

2.3.1 液压牵引系统开启 11

2.3.2 摇臂调高系统液压操作和手动操作 12

3采煤机传动系统 13

3.1 牵引部传动系统 13

3.1.1 牵引部液压马达选取 13

3.1.2  牵引部传动比设计 13

4液压传动部传动系统 17

4.1  液压传动部电动机选取 17

4.2  液压传动部辅助泵选取 17

4.3  液压传动部主泵选取 17

4.4  液压传动部传动比 17

4.5  采煤机总传动简图 18

5采煤机传动系统齿轮设计 20

5.1  液压传动部齿轮设计 20

5.1.1  液压传动部各轴的传递功率及扭矩计算 20

5.1.2  按齿根弯曲疲劳强度设计液压传动部齿轮 21

5.1.3  按齿面接触疲劳强度校核液压传动部齿轮 23

5.1.4  校核液压传动部其他齿轮是否符合设计要求 23

5.2  牵引部齿轮设计 27

5.2.1  牵引部各轴的传递功率及扭矩计算 27

5.2.2  按齿根弯曲疲劳强度设计牵引部齿轮 28

5.2.3  按齿面接触疲劳强度校核牵引部齿轮 31

5.2.4 牵引部行星轮机构设计 32

5.2.4.1  牵引部行星轮机构传动比及模数设计 32

5.2.4.2  按齿根弯曲疲劳强度设计行星轮齿轮 34

5.2.4.3  按齿面接触疲劳强度校核行星轮齿轮 36

5.2.4.4  按齿面接触疲劳强度校核行星轮齿轮 37

5.2.5  牵引部行走齿轮设计 38

5.2.5.1  按齿轮接触疲劳强度设计 38

5.2.5.2  按齿根弯曲疲劳强度校核齿轮 40

5.2.5.3  大齿轮的强度校核 40

6采煤机部分传动轴的设计及校核 42

6.1  初步设计轴的最小直径 42

6.2  按弯扭合成应力校核轴的强度 42

7采煤机箱体设计 50

7.1  采煤机箱体力学模型 50

7.2  采煤机壁厚计算 50

8采煤机调高系统设计 52

8.1 调高油缸的选择 52

8.2 调高方案设计 53

参考文献 55

致谢 56

附录 57

温馨提示:

1、题目前面的备注【字母数字编号】为本站整理分类的编号,与课题内容无关,请选题时忽视;

2、若题目上备注三维,则表示文件里包含三维源文件,由于三维组成零件数量较多,为保证预览截图的简洁性,本站将三维文件夹进行了打包。三维及CAD预览截图,均为本站电脑打开软件进行截图的,保证能够打开,下载原件超高清,下载后解压即可;

3、本站所有资源如无特殊说明,都需要本地电脑安装Office2007。图纸软件为AutoCAD,PROE,UG,SolidWorks,CATIA等;

4、本站所有图文资料仅供用户学习参考,不作为任何商用或其他用途;
5、本站不保证下载资源的准确性、安全性和完整性, 不包修改,不支持退换,同时也不承担用户因使用这些下载资源对自己和他人造成任何形式的伤害或损失;

6、 下载文件中如有侵权或不适当内容,请与我们联系,我们立即纠正。


线