

作品包括:
Word版说明书1份,共19页,约8600字
程序一份
CAD版本图纸,共2张
UG三维图一份
仿真加工视频一份

目 录
一、绪论 1
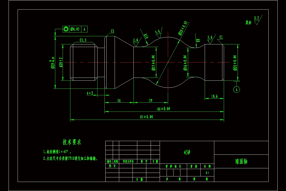
二、零件图样分析 2
(一)零件的结构工艺性分析 3
(二)零件的技术要求分析 3
三、零件的数控加工工艺规程设计 3
(一)定位基准的选择 3
(二)装夹方式的选择 3
(三)工艺路线的确定 4
1、表面加工方法的选择 4
2、加工顺序的安排 4
3、工艺路线的确定 4
(四)设备及其工艺装备的确定 5
1、机床的选择 5
2、刀具的选择 5
(五)切削用量的确定 5
1、切削用量的选择原则 5
2、切削用量选择时的注意事项 6
3、切削用量的确定 7
(六)工艺卡片的制定 7
1、工艺过程卡 7
2、数控加工工序卡 7
四、数控编程 8
(一)编程方法的选择 8
(二)编程原点的确定 9
(三)编写加工程序 9
1、常用编程代码解析 9
2、加工程序清单 10
五、仿真加工 12
(一)程序的导入 13
(二)设置工件 13
(三)设置刀具 14
(四)对刀和输入刀补 14
(五)仿真加工 14
总 结 15
参考文献 16
谢辞 16
温馨提示:
1、题目前面的备注【字母数字编号】为本站整理分类的编号,与课题内容无关,请选题时忽视;
2、若题目上备注三维,则表示文件里包含三维源文件,由于三维组成零件数量较多,为保证预览截图的简洁性,本站将三维文件夹进行了打包。三维及CAD预览截图,均为本站电脑打开软件进行截图的,保证能够打开,下载原件超高清,下载后解压即可;
3、本站所有资源如无特殊说明,都需要本地电脑安装Office2007。图纸软件为AutoCAD,PROE,UG,SolidWorks,CATIA等;
4、本站所有图文资料仅供用户学习参考,不作为任何商用或其他用途;
5、本站不保证下载资源的准确性、安全性和完整性, 不包修改,不支持退换,同时也不承担用户因使用这些下载资源对自己和他人造成任何形式的伤害或损失;
6、 下载文件中如有侵权或不适当内容,请与我们联系,我们立即纠正。