

作品包括:
Word版说明书1份,共34页,约13000字
程序一份
工序卡1份
工艺过程卡1份
刀具卡1份
CAD版本图纸,共1张
Proe三维图一份

摘 要
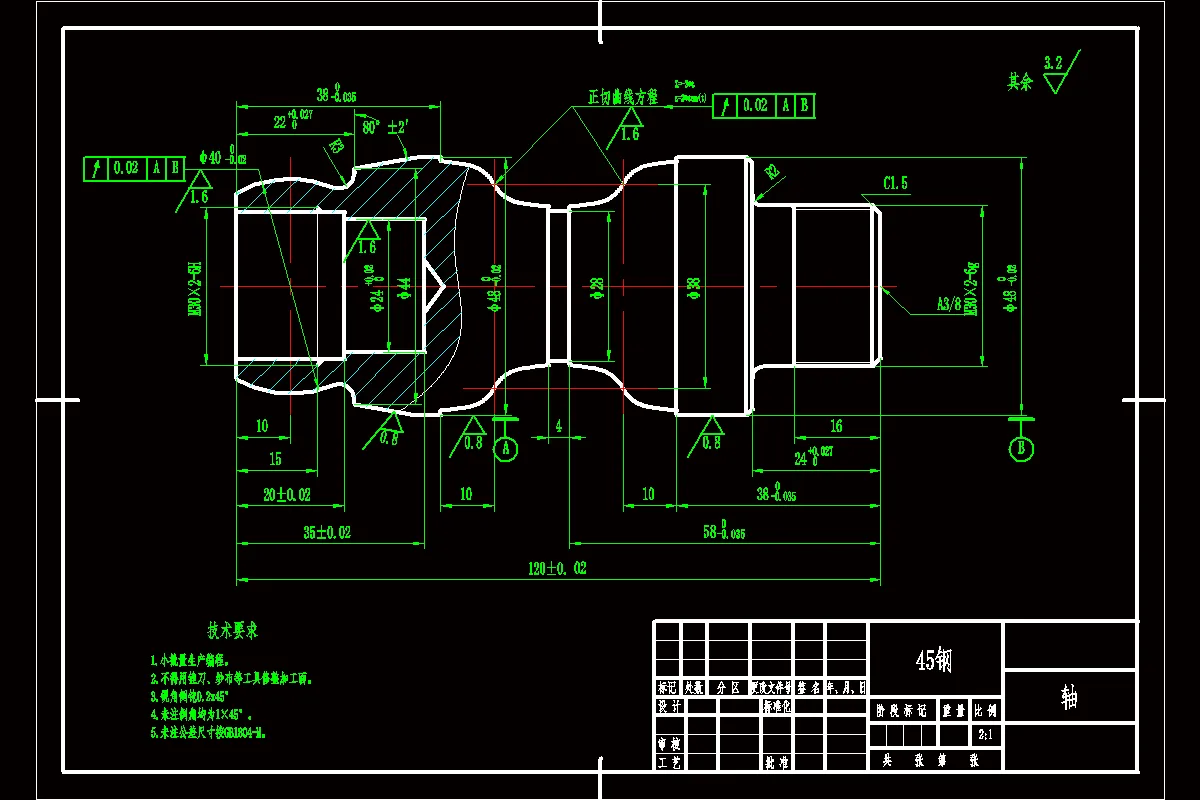
本文主要讲述正切曲线轴零件的数控车削加工工艺及编程,文中所述图形为一复杂轴零件,其结构包括圆弧面、圆柱面、圆锥面、内外螺纹以及正切曲面,所涉及的数控车削知识较广。本人首先运用AUTOCAD绘制其零件二维图以及运用PROE绘制零件的三维图形,在绘制出图形后对零件进行工艺分析,确定零件毛坯尺寸,并制定出合理的加工方案,填写工艺文件,再编写出零件的数控加工程序,最后对全文进行总结。
关键词:工艺分析 加工方案 数控编程
目 录
摘 要 I
1.绪 论 1
2.零件图的分析 3
2.1 零件的技术要求分析 4
2.2 零件的结构工艺性分析 5
3.毛坯的选择 5
3.1 毛坯类型的确定 5
3.2 毛坯余量的确定 5
4.定位基准及装夹方式的确定 5
4.1 定位基准的确定 5
4.2 装夹方式的选择 6
5.工艺路线的确定 6
5.1 主要加工表面加工方法的选择 6
5.2 加工顺序的安排 7
5.3 工序与工步的划分 7
6.设备及其工艺装备的选择 9
6.1 机床的选择 9
6.2 刀具的选择 9
7.切削用量的选择 10
7.1 背吃刀量的确定 10
7.2 切削速度及主轴转速的确定 11
7.3 进给速度F的确定 13
8.工艺卡片的填写 13
8.1 机械加工工艺过程卡 13
8.2 数控加工工序卡 14
9.数控编程 15
9.1 编程方法的选择 15
9.2 加工程序清单 16
10.编程知识 19
10.1 机床坐标系和运动方向的确定 20
10.2 程序格式 20
10.3 数控系统中的基本功能代码 21
10.4 宏程序编程知识 25
总 结 29
谢 辞 30
参考文献 31
温馨提示:
1、题目前面的备注【字母数字编号】为本站整理分类的编号,与课题内容无关,请选题时忽视;
2、若题目上备注三维,则表示文件里包含三维源文件,由于三维组成零件数量较多,为保证预览截图的简洁性,本站将三维文件夹进行了打包。三维及CAD预览截图,均为本站电脑打开软件进行截图的,保证能够打开,下载原件超高清,下载后解压即可;
3、本站所有资源如无特殊说明,都需要本地电脑安装Office2007。图纸软件为AutoCAD,PROE,UG,SolidWorks,CATIA等;
4、本站所有图文资料仅供用户学习参考,不作为任何商用或其他用途;
5、本站不保证下载资源的准确性、安全性和完整性, 不包修改,不支持退换,同时也不承担用户因使用这些下载资源对自己和他人造成任何形式的伤害或损失;
6、 下载文件中如有侵权或不适当内容,请与我们联系,我们立即纠正。