

作品包括:
word说明书一份,共32页,约11000字
CAD版本图纸,共6张
工序卡一套
过程卡一套

摘要
该文首先进行了连杆的零件分析,通过对参考文献进行的分析与研究,阐述了工艺、和制造技术等的相关内容;在技术路线中,论述连杆工艺的加工工艺,加工顺序的安排。为毕业设计写作建立了进度表,为以后的设计工作提供了一个指导。最后,给出了一些参考文献,可以用来查阅相关的资料,给自己的设计带来方便。
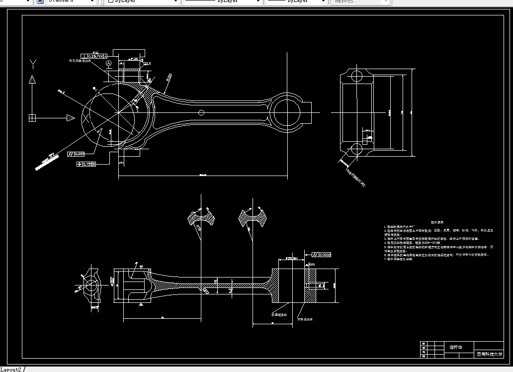
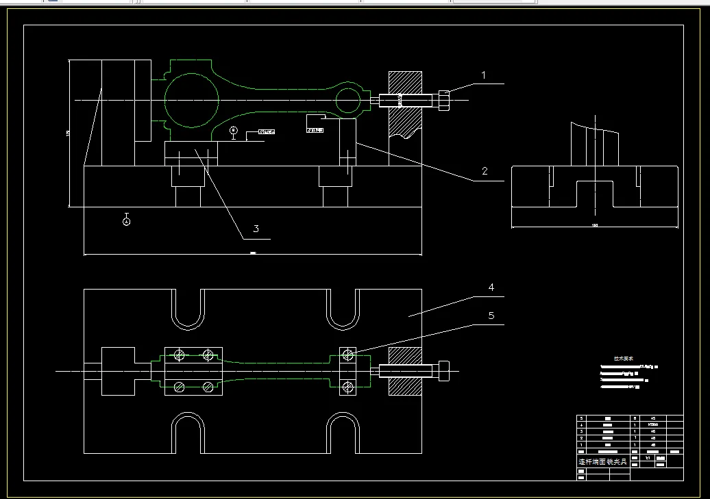
该设计根据所给的连杆的零件图、技术要求和加工批量及设备、设计出适合于该连杆的加工工艺和端面铣夹具。为了实现大批量生产,机床按连杆的机械加工工艺过程连续排列,且多为专用机床。毛坯由模锻获得,采用连杆体和连杆盖合锻,提高了材料的利用率,有利于组织和生产管理。加工时装夹也比较方便,论文还根据零件特征设计了专用夹具。整个设计的指导思想是“简便、高效、经济”地生产出符合要求的产品。
关键词:连杆 加工工艺 专用夹具
目 录
摘要
关键词
前言
一、问题的提出 ……………………………………………1
二、连杆的加工工艺设计
1、连杆的功用与结构 ……………………………………………1
2、连杆的工艺特点 ………………………………………………1
3、定位及夹紧 …………………………………………………2
4、连杆的主要技术要求 …………………………………………2
5、连杆的材料与毛坯 ……………………………………………3
6、连杆的加工工艺过程
6.1、定位基准的选择 ……………………………………………4
6.2、加工阶段的划分和加工顺序的安排 …………………………5
6.3、主要表面的加工 …………………………………………5
6.4、连杆的加工工艺过程 ………………………………………6
三、连杆的端面铣夹具设计
1、被加工零件加工要求和分析 …………………………………18
2、确定夹紧方案 ………………………………………………18
2.1、定位支承系统 ……………………………………………18
2.2、确定工作的夹紧装置 ………………………………………20
2.3、切削力及夹紧力的计算 ……………………………………21
3、夹具体的设计 ………………………………………………21
4、夹具的材料 …………………………………………………22
5、配合的选择 …………………………………………………23
6、夹具设计及操作的简要说明 …………………………………23
结论 …………………………………………………………24
参考文献 ……………………………………………………25
致谢 …………………………………………………………26
温馨提示:
1、题目前面的备注【字母数字编号】为本站整理分类的编号,与课题内容无关,请选题时忽视;
2、若题目上备注三维,则表示文件里包含三维源文件,由于三维组成零件数量较多,为保证预览截图的简洁性,本站将三维文件夹进行了打包。三维及CAD预览截图,均为本站电脑打开软件进行截图的,保证能够打开,下载原件超高清,下载后解压即可;
3、本站所有资源如无特殊说明,都需要本地电脑安装Office2007。图纸软件为AutoCAD,PROE,UG,SolidWorks,CATIA等;
4、本站所有图文资料仅供用户学习参考,不作为任何商用或其他用途;
5、本站不保证下载资源的准确性、安全性和完整性, 不包修改,不支持退换,同时也不承担用户因使用这些下载资源对自己和他人造成任何形式的伤害或损失;
6、 下载文件中如有侵权或不适当内容,请与我们联系,我们立即纠正。