

作品包括:
说明书1份,共23页,约5700字左右
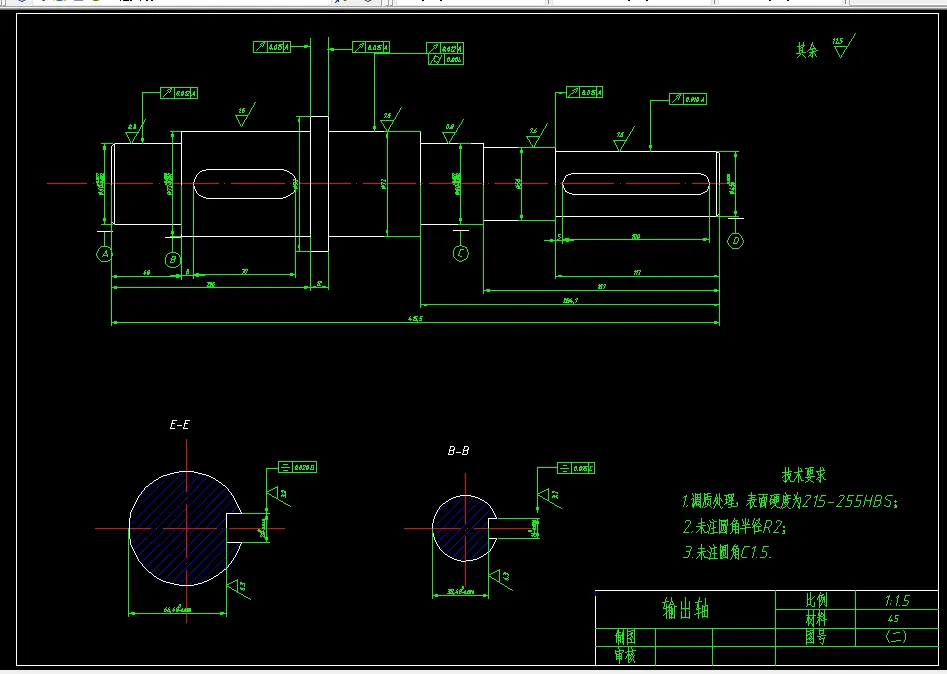
CAD图版本图纸,共3张
目录
一、设计任务书 2
二、总体方案设计 2
1、传动方案的拟定 2
(1)原动机的选择 2
(2)传动机构的选择 2
2、电动机的选择 3
(1)选择电动机的类型 3
(2)选择电动机容量 3
(3)选择电动机的转速 3
3、传动系统的运动与动力参数 4
三、传动零件的设计 5
1、斜齿圆柱齿轮的设计 5
(1)高速及齿轮设计 5
(2)低速级齿轮设计 9
3、轴的设计 13
(1)高速轴的设计 13
(2)中速轴的设计 14
(3)低速轴的设计 16
4、轴承的设计与校核 19
(1)高速轴轴承 19
(2)中速轴轴承 19
(3)低速轴轴承 19
5、键连接的设计 19
四、减速器箱体及附件的设计 20
1、减速器尺寸 20
2、减速器的润滑 21
(1)齿轮的润滑 21
(2)滚动轴承的润滑 21
3、密封件的选择 22
五、其他 22
六、参考资料 23
温馨提示:
1、题目前面的备注【字母数字编号】为本站整理分类的编号,与课题内容无关,请选题时忽视;
2、若题目上备注三维,则表示文件里包含三维源文件,由于三维组成零件数量较多,为保证预览截图的简洁性,本站将三维文件夹进行了打包。三维及CAD预览截图,均为本站电脑打开软件进行截图的,保证能够打开,下载原件超高清,下载后解压即可;
3、本站所有资源如无特殊说明,都需要本地电脑安装Office2007。图纸软件为AutoCAD,PROE,UG,SolidWorks,CATIA等;
4、本站所有图文资料仅供用户学习参考,不作为任何商用或其他用途;
5、本站不保证下载资源的准确性、安全性和完整性, 不包修改,不支持退换,同时也不承担用户因使用这些下载资源对自己和他人造成任何形式的伤害或损失;
6、 下载文件中如有侵权或不适当内容,请与我们联系,我们立即纠正。