

作品包括:
说明书1份,共31页,约14000字左右
CAD版本本图纸,共5张
摘 要
全面阐述了数控车床的结构原理,设计特点,论述了采用伺服电机和滚珠丝杠螺母副的优点。详细介绍了数控车床的结构设计及校核,并进行了分析。另外汇总了有关技术参数。
其中着重介绍了滚珠丝杠的原理及选用原则,系统地对滚珠丝杠生产、应用等环节进行了介绍。包括种类选择、参数选择、精度选择、循环方式选择、与主机匹配的原则以及厂家的选择等。
关键词:车床,数控,伺服电机,滚珠丝杠
目 录
摘 要 II
Abstract III
目 录 IV
第1章 绪论 6
1.1数控机床及其特点 6
1.2数控机床的工艺范围及加工精度 7
1.3 数控机床的经济分析 8
1.4 数控机床的发展趋向 9
第2章 数控机床总体方案的制订及比较 13
2.1 数控车床设计总体要求 13
2.2 数控车床设计确定 13
第3章 确定切削用量及选择刀具 14
3.1刀具选择 14
3.2切削用量确定 15
3.3切削三要素 15
3.4加工精度和表面粗糙度 15
3.5刀具材料 19
第4章 X轴(横向)进给系统的设计和计算 19
4.1 横向进给系统的设计 19
4.2 横向进给系统的设计和计算 19
4.3 步进电机的选择 22
4.3.1 步进电机的选择的基本原则 22
4.3.2 步进电机的选择 24
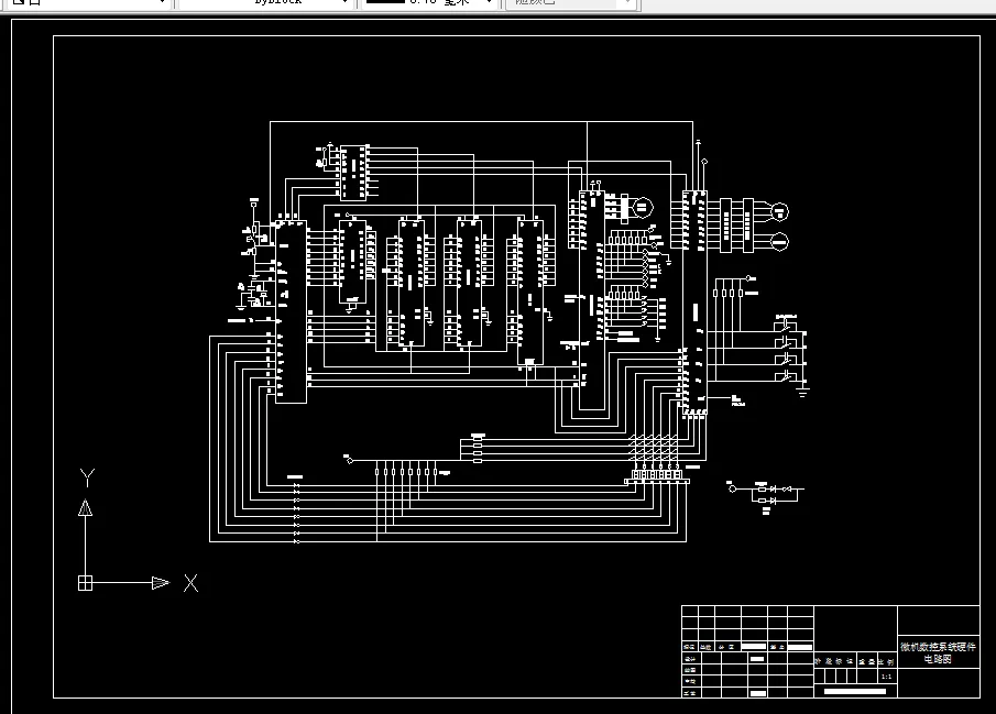
第4章 数控硬件电路系统设计 24
4.1硬件电路设计 24
4.1.1 数控系统的硬件结构 24
4.1.2 数控系统硬件电路的功能 25
4.2关于各线路元件之间线路连接 25
4.3 关于电路原理图的一些说明 26
致 谢 30
参考文献 31
温馨提示:
1、题目前面的备注【字母数字编号】为本站整理分类的编号,与课题内容无关,请选题时忽视;
2、若题目上备注三维,则表示文件里包含三维源文件,由于三维组成零件数量较多,为保证预览截图的简洁性,本站将三维文件夹进行了打包。三维及CAD预览截图,均为本站电脑打开软件进行截图的,保证能够打开,下载原件超高清,下载后解压即可;
3、本站所有资源如无特殊说明,都需要本地电脑安装Office2007。图纸软件为AutoCAD,PROE,UG,SolidWorks,CATIA等;
4、本站所有图文资料仅供用户学习参考,不作为任何商用或其他用途;
5、本站不保证下载资源的准确性、安全性和完整性, 不包修改,不支持退换,同时也不承担用户因使用这些下载资源对自己和他人造成任何形式的伤害或损失;
6、 下载文件中如有侵权或不适当内容,请与我们联系,我们立即纠正。