

作品包括:
说明书1份,共55页,约21000字左右
CAD版本本图纸,共3张
摘 要
本次设计是对Φ320MM数控车床的设计。在这里主要包括:主传动系统的设计、纵向进给系统的设计、横向进给系统的设计。而我主要是针对纵向进给系统进行机械设计。这次毕业设计对设计工作的基本技能的训练,提高了分析和解决工程技术问题的能力,并为进行一般机械的设计创造了一定条件。
数控设计主要传动系统的机械设计。由于对经济型数控机床的加工精度要求不高,为简化结构、降低成本。通过控制横进给系统,保证设计后的车床具有定位、直线插补、圆弧插补、暂停等功能。为实现机床所要求的传动效率,采用步进电机经联轴器再传动丝杠;为保证一定的传动精度和平稳性,尽量减小摩擦力,选用滚珠丝杠螺母副。
关键词:车床,数控设计, 联轴器,滚珠丝杠
目 录
摘 要 II
Abstract III
目 录 IV
第1章 数控机床发展概述 1
1.1数控机床及其特点 1
1.2 数控机床的经济分析 2
1.2 数控机床的工艺范围及加工精度 2
1.4 数控机床的发展趋势 3
第2章 数控机床总体方案的制订及比较 4
2.1 总体方案比较与确定 4
2.1主轴系统的方案确定 5
2.2安装电动卡盘 5
2.3换装自动回转刀架 5
2.4螺纹编码器的安装方案 5
2.5进给系统的与设计方案 6
2.6 尾座与设计方案 6
第3章 确定切削用量及选择刀具 6
3.1科学选择数控刀具 6
3.1.1选择数控刀具的原则 6
3.1.2选择数控车削用刀具 7
3.2 设置刀点和换刀点 7
3.3 确定切削用量 7
3.3.1确定主轴转速 7
3.3.2确定进给速度 8
3.3.3 确定背吃刀量 8
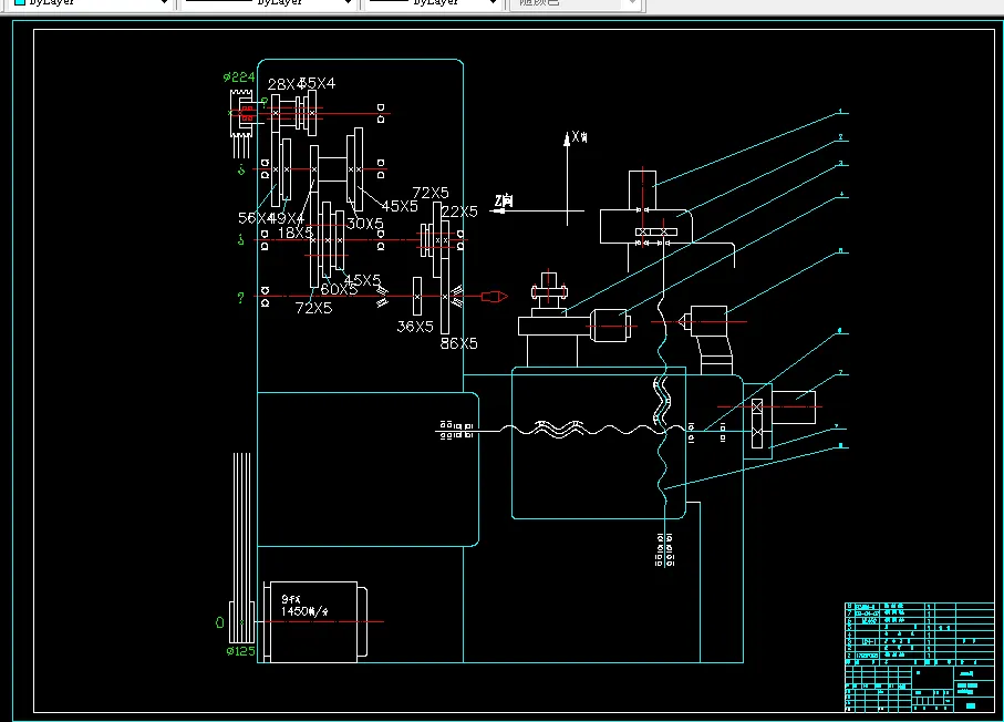
第4章 Φ320mm的传动系统图设计计算 8
4.1.主动参数参数的拟定 8
4.2 变速结构的设计 10
4.2.1 主变速方案拟定 10
4.2.2 变速结构式、结构网的选择 10
4.3带轮的设计 13
4.4 传动轴的直径估算 16
4.4.1 确定各轴转速 16
4.4.2传动轴直径的估算:确定各轴最小直径 17
4.4.3 键的选择 18
4.5传动轴的校核 18
4.5.1 传动轴的校核 18
4.5.2 键的校核 19
4.6 各变速组齿轮模数的确定和校核 19
4.6.1 齿轮模数的确定 19
4.6.2 齿宽的确定 23
4.6.3 齿轮结构的设计 24
4.7 带轮结构设计 25
4.9 齿轮校验 26
4.9.1 校核a变速组齿轮 26
4.9.2 校核b变速组齿轮 28
4.9.3 校核c变速组齿轮 29
4.10 轴承的选用与校核 30
4.10.1 各轴轴承的选用 30
4.10.2 各轴轴承的校核 30
第5章 纵向进给机构的设计 32
5.1纵向进给系统的设计要求 32
5.2 纵向进给系统的设计计算已知条件 32
5.3 滚珠丝杆设计计算 33
5.4 同步带传动计算 36
5.5 伺服电机的选择 39
第6章 数控系统的选择 41
6.1数控系统基本硬件组成 41
6.2 单片机控制系统的设计 43
结论 46
参考文献 47
致谢 49
温馨提示:
1、题目前面的备注【字母数字编号】为本站整理分类的编号,与课题内容无关,请选题时忽视;
2、若题目上备注三维,则表示文件里包含三维源文件,由于三维组成零件数量较多,为保证预览截图的简洁性,本站将三维文件夹进行了打包。三维及CAD预览截图,均为本站电脑打开软件进行截图的,保证能够打开,下载原件超高清,下载后解压即可;
3、本站所有资源如无特殊说明,都需要本地电脑安装Office2007。图纸软件为AutoCAD,PROE,UG,SolidWorks,CATIA等;
4、本站所有图文资料仅供用户学习参考,不作为任何商用或其他用途;
5、本站不保证下载资源的准确性、安全性和完整性, 不包修改,不支持退换,同时也不承担用户因使用这些下载资源对自己和他人造成任何形式的伤害或损失;
6、 下载文件中如有侵权或不适当内容,请与我们联系,我们立即纠正。