

作品包括:
Word版说明书1份,共42页,约20000字
CAD版本图纸,共8张
摘要
装备工业的技术水平和现代化程度决定着整个国民经济的水平和现代化程度 ,数控技术及装备是发展新兴高新技术产业和尖端工业的使能技术和最基本的装备 ,又是当今先进制造技术和装备最核心的技术。数控技术是用数字信息对机械运动和工作过程进行控制的技术 ,而数控装备是以数控技术为代表的新技术对传统制造产业和新兴制造业的渗透形成的机电一体化产品 ,其技术范围覆盖很多领域。经济型数控车床,对于保证和提高被加工零件的精度,主要依靠两方面来实现:一是系统的控制精度;二是车床本身的机械传动精度。数控车床的进给传动系统,由于必须对进给位移的位置和速度同时实现自动控制。所以,数控车床与卧式车床相比应具有有更好的精度.以确保机械传动系统的传动精度和工作平稳性。
本次设计是对C6132横向进给运动系统数控改造[机电-单片机]的设计。这次毕业设计对设计工作的基本技能的训练,提高了分析和解决工程技术问题的能力,并为进行一般机械的设计创造了一定条件。
这次设计主要横向进给运动的机械设计。由于对经济型机床数控化改造的加工精度要求不高,为简化结构、降低成本。通过控制横进给系统,保证设计后的车床具有定位、直线插补、圆弧插补、暂停等功能。为实现机床所要求的传动效率,采用步进电机经联轴器再传动丝杠;为保证一定的传动精度和平稳性,尽量减小摩擦力,选用滚珠丝杠螺母副。
关键词:车床,数控改造设计, 联轴器,滚珠丝杠
目录
摘要 II
Abstract III
第1章 概述 1
1.1机床数控化改造及其特点 1
1.2 机床数控化改造的经济分析 2
1.3 机床数控化改造的工艺范围及加工精度 2
1.4 数控机床及其特点 3
1.5 数控机床的工艺范围及加工精度 4
1.6 数控机床的经济分析 5
1.7 数控机床的发展趋向 6
第2章 机床数控化改造总体方案的制订及比较 12
2.1 总体方案比较与确定 12
2.2主轴系统的方案确定 12
2.3安装电动卡盘 13
2.4换装自动回转刀架 13
2.5螺纹编码器的安装方案 13
2.6进给系统的与设计方案 13
2.7 尾座与设计方案 14
第3章 横向进给伺服进给结构设计 15
3.1 C6132普通车床参数 15
3.2 确定脉冲当量 15
3.3 切削力的计算 15
3.4 进给力与背吃刀力 16
3.5 滚珠丝杠螺母副的计算和选型 17
3.5.1 最大工作载荷的计算 17
3.5.2 最大动载荷的计算 17
3.5.3滚珠丝杠螺母副的选型 17
3.5.4 滚珠丝杠副的支承方式 18
3.5.5 传动效率的计算 18
3.5.6 刚度的验算 18
3.5.7 稳定性校核 18
3.5.8临界转速的验证 19
3.6 进给伺服系统传动计算 19
3.6.1确定传动比 19
3.6.2齿轮参数的计算 19
3.7步进电机的计算和选用 19
3.7.1转动惯量的计算 19
3.7.2电机力矩的计算 20
3.8步进电机的选择 22
3.9导轨的特点 23
3.10 导轨的设计 24
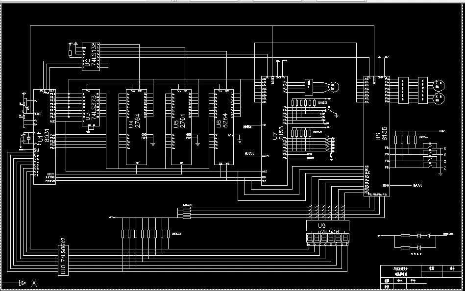
第4章 数控硬件电路系统设计 28
4.1硬件电路设计 28
4.1.1 数控系统的硬件结构 28
4.1.2 数控系统硬件电路的功能 28
4.2关于各线路元件之间线路连接 28
4.3 关于电路原理图的一些说明 29
结论 32
参考文献 33
致谢 35
温馨提示:
1、题目前面的备注【字母数字编号】为本站整理分类的编号,与课题内容无关,请选题时忽视;
2、若题目上备注三维,则表示文件里包含三维源文件,由于三维组成零件数量较多,为保证预览截图的简洁性,本站将三维文件夹进行了打包。三维及CAD预览截图,均为本站电脑打开软件进行截图的,保证能够打开,下载原件超高清,下载后解压即可;
3、本站所有资源如无特殊说明,都需要本地电脑安装Office2007。图纸软件为AutoCAD,PROE,UG,SolidWorks,CATIA等;
4、本站所有图文资料仅供用户学习参考,不作为任何商用或其他用途;
5、本站不保证下载资源的准确性、安全性和完整性, 不包修改,不支持退换,同时也不承担用户因使用这些下载资源对自己和他人造成任何形式的伤害或损失;
6、 下载文件中如有侵权或不适当内容,请与我们联系,我们立即纠正。