

作品包括:
Word版说明书1份,共75页,约33000字
CAD版本图纸,共4张
摘 要
数控机床以它生产效率高、可加工零件多样化的特点,越来越显示出它的优越性,然而,很多资深的老企业还存在着许多原有的普通机床,如何将普通机床改造成数控机床,已成为机械加工设备改造工作的重点。
本文以C6136普通车床为例阐述了对普通机床进行技术改造的必要性,提出了该机床数控化改造的方案并实施了改造。机械部分改造主要做了以下工作:将两个进给方向的滑动丝杠改为滚珠丝杠,用伺服步进电机和减速齿轮来实现进给部分的调速,这样不仅提高了传动效率而且可以实现快速定位和准确的启、停;数字控制系统选用GSK系统,该系统达到数字化控制各部件协调工作,而且成本低;电气改造中取消原机床强电柜中的大量电气元件,改用继电器、接触器以及伺服驱动器来实现电路的控制。对改造后的机床进行了几何精度和工作精度测试,测试结果满足机床的精度要求,根据测试结果验证了机床改造的可行性和可靠性,不仅加工范围增大,同时降低了劳动强度,提高了加工效率。 与改造前相比,该机床的操作更加方便,大大降低了劳动者的劳动强度,提高了生产效率,改造后的车床可提高生产效率,保证产品质量和减轻工人的劳动强度,该方案具有投资少、见效快的优点,值得推广。
关键词:数控机床,数控化改造,数控系统
目 录
摘 要 1
1. 绪论 1
1.1 课题的研究目的和意义 1
1.2 本文的选题及主要研究内容 2
1.2.1 主要研究内容 2
1.2.2 数控化改造的主要环节 3
2. C6136普通车床数控化改造方案的设计 5
2.1 总体改造方案 5
2.2 改造的技术参数 7
2.3 传动系统改装设计与计算 8
2.3.1 纵向进给系统的设计与计算 8
2.3.1.1 切削力的计算 8
2.3.1.2 滚珠丝杠螺母副的计算和选型 9
2.3.2 横向进给系统的设计与计算 15
2.3.2.1 切削力的计算 15
2.4 减速箱体的设计 22
2.4.1纵向进给齿轮的设计 22
2.4.2 横向进给齿轮的设计 23
2.5 滚珠丝杠的安全使用 24
3. 步进电机的设计与选择 26
3.1 纵向步进电机的选择 27
3.2 横向步进电机的选择 31
4. C6136车床数控化改造的数控系统 36
4.1 数控车床及数控系统的概述 36
4.2 C6136车床数控化改造的数控装置系统 39
4.2.1 进给步进电机的驱动器选型 42
4.2.2 分配器 42
4.2.3 放大器 44
4.3 C6136车床数控化改造的数控系统功能 45
4.3.1 系统工作方式 46
4.3.2 系统报警 47
4.3.3 系统的编程与加工功能 48
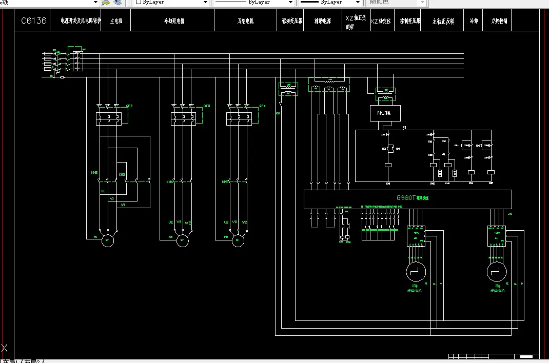
5. CJK6136数控车床电气控制设计 49
5.1 C6136 车床电气控制 49
5.1.1 C6136车床运动形式 49
5.1.2 电力拖动特点和控制电路 49
5.2 CJK6136数控车床电气控制设计 50
5.2.1 CJK6136数控车床主电路设计 50
5.2.2 CJK6136数控车床控制电路设计 51
6. CJK6136车床改造验收 53
6.1 机床外观检查 53
6.2 机床的性能及数控功能的试验 53
6.3 CJK6136数控车床数控系统的调试与试运行 55
7 机床的日常维护与故障分析 56
7.1 数控化机床的日常维护 56
7.2 数控机床的常见故障 57
7.2.1 常见的数控系统故障 57
7.2.2 常见故障的调查与分析 57
7.2.3 机床数控系统故障的诊断方法 58
7.2.4 维修排除故障后的总结 58
结 论 58
参考文献 59
附录:外文资料 60
致 谢 69
温馨提示:
1、题目前面的备注【字母数字编号】为本站整理分类的编号,与课题内容无关,请选题时忽视;
2、若题目上备注三维,则表示文件里包含三维源文件,由于三维组成零件数量较多,为保证预览截图的简洁性,本站将三维文件夹进行了打包。三维及CAD预览截图,均为本站电脑打开软件进行截图的,保证能够打开,下载原件超高清,下载后解压即可;
3、本站所有资源如无特殊说明,都需要本地电脑安装Office2007。图纸软件为AutoCAD,PROE,UG,SolidWorks,CATIA等;
4、本站所有图文资料仅供用户学习参考,不作为任何商用或其他用途;
5、本站不保证下载资源的准确性、安全性和完整性, 不包修改,不支持退换,同时也不承担用户因使用这些下载资源对自己和他人造成任何形式的伤害或损失;
6、 下载文件中如有侵权或不适当内容,请与我们联系,我们立即纠正。
M231-卧式升降台铣床主传动系统设计(45-2000,12级,1.41,4kw,1440)
L121-普通车床主轴箱的设计[2.2KW 转速125-2120 Z=12]
D064-两级圆柱齿轮减速器F=9,V=0.45,D=320
P182-X62W型拖拉机拨叉铣专机(卧式)
D071-慢动卷扬机传动装置设计(F=28KN,V=20m/min,D=300)
L473-最大加工直径为400mm的普通车床的主轴箱部件设计[P=4kw 56 2500 1.41]
M708-CK6150总体及纵向进给和尾座部件的设计
JJ3791-中心高为200mm专用车床主轴箱设计【3kw 1500转 主轴转速150 250 350 450】