

作品包括:
word版设计说明书一份,67页,约18000字
CAD版本图纸,共7张
中文摘要
随着科学与技术的发展,计算机数字控制技术的日趋成熟。加工技术在世界的工业范围内都有了显著的提高。我国由于存在大量的金属切削机床,把它们全部淘汰不符合我国国情,所以对金属切削机床进行适当的数控化改造,提高生产效率是最明智的选择。本次设计是对台式钻床的工作台进行数控化改造。首先,了解台式钻床的结构,确定改造方案。其次,选择滚珠丝杠、步进电机和消隙齿轮等零件,来达到提高传动精度,减小加工误差的目的。第三,采用芯片控制代替原有的电气控制形式,达到提高控制精度、减小响应时间和减小占地空间等目的,并且可视化的数控代码编程和模拟加工过程,可以提前发现程序的纰漏。最后,利用PLC可编程控制器对液压回路等进行控制,方便工程技术人员编写和使用。本次设计的结果可以顺利达到设计任务的要求,完成X、Y两方向单独运行和同时运行,提高了加工效率。普通机床数控化改造的技术可以广泛的应用在机械加工行业中。工程技术人员也应掌握并创新该项技术为振兴我国机械制造业而努力。
关键词:创新;改造;数控技术
目录
1 绪论 1。
1.1 先进制造技术的提出 1。
1.2 先进制造技术的特点 1。
1.2.1 先进性 1。
1.2.2 通用性 1。
1.2.3 系统性 2。
1.2.4 集成性 2。
1.2.5 技术与管理的更紧密结合 2。
1.2.6 重视人的因素和人的作用 2。
1.3 先进制造技术的发展进程 2。
1.3.1 常规制造工艺的优化 2。
1.3.2 新兴(非常规)加工方法的发展 2。
1.3.3 专业、学科间的局限逐渐淡化、消失 3。
1.3.4 工艺设计由经验走向定量分析 3。
1.3.5 信息技术、管理技术与工艺技术紧密结合 3。
1.4 振兴传统机械制造业的对策 3。
1.4.1 加强合作、共同开发 4。
1.4.2 积极开展技术改造 4。
1.4.3 加强宣传,提高人员素质 4。
1.4.4 结合国情,逐步发展 4。
1.5 微观看改造的必要性 5。
1.6 宏观看改造的必要性 6。
1.7 数控化改造的优缺点 6。
1.7.1 减少投资额、交货期短 6。
1.7.2 机械性能稳定可靠,结构受限 7。
1.7.3 熟悉了解设备、便于操作维修 7。
1.7.4 可充分利用现有的条件 7。
1.7.5 可以采用最新的控制技术 7。
2 设计方案的确定 8。
3 机械部分设计与计算 10。
3.1估计重量及基本参数确定 10。
3.2 横向(Y向)设计计算 10。
3.2.1切削力计算 10。
3.2.2 滚珠丝杠设计计算 10。
3.2.3 齿轮的相关计算 13。
3.2.4 转动惯量计算 14。
3.2.5 横向步进电机的选择 16。
3.2.6 齿轮的验算 16。
3.3 纵向(X向)设计计算 24。
3.3.1 滚珠丝杠设计计算 24。
3.3.2 传动齿轮的相关计算 26。
3.3.3 转动惯量计算 27。
3.3.4步进电机的选择 29。
3.3.5 齿轮的验算 29。
4 轴的设计与校核 30。
4.1 轴的材料选择 30。
4.2 初选滚动轴承 30。
4.3 初步确定传动轴的轴向、径向尺寸 30。
4.4 按弯扭合成强度校核轴的强度 31。
5 零件校核计算 35。
5.1滚动轴承的寿命校核计算 35。
5.2键的强度校核 35。
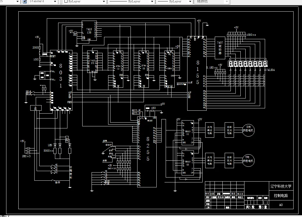
6 数控系统的硬件电路设计 37。
6.1单片机简介 37。
6.2单片机在设计中的应用 40。
7 经济性环保性分析 44。
结 论 46。
致 谢 47。
参考文献 48。
温馨提示:
1、题目前面的备注【字母数字编号】为本站整理分类的编号,与课题内容无关,请选题时忽视;
2、若题目上备注三维,则表示文件里包含三维源文件,由于三维组成零件数量较多,为保证预览截图的简洁性,本站将三维文件夹进行了打包。三维及CAD预览截图,均为本站电脑打开软件进行截图的,保证能够打开,下载原件超高清,下载后解压即可;
3、本站所有资源如无特殊说明,都需要本地电脑安装Office2007。图纸软件为AutoCAD,PROE,UG,SolidWorks,CATIA等;
4、本站所有图文资料仅供用户学习参考,不作为任何商用或其他用途;
5、本站不保证下载资源的准确性、安全性和完整性, 不包修改,不支持退换,同时也不承担用户因使用这些下载资源对自己和他人造成任何形式的伤害或损失;
6、 下载文件中如有侵权或不适当内容,请与我们联系,我们立即纠正。