

作品包括:
说明书一份,共42页,约14000字
CAD版本图纸,共5张
PLC控制振动送料机
摘 要
本课题题目为:“PLC控制振动送料机” ,阐述了电动液压经轴装卸车的工作原理、整体机构的设计过程并对其液压系统进行了计算和设计。本课题着重叙述液压系统的设计和计算,主要内容有:根据相关要求对各阀类零件的选用;集成块的各零件设计及其装配设计;液压站的装配设计;以及液压缸等部件的设计与计算。本课题采用CAD设计,以及液压系统集成化设计,缩短开发周期、调试周期,易于修改。在设计的过程中根据实际情况取得相关数据,参考有关资料,吸取前人的设计经验,并根据客观实际和掌握的现有知识加以改进,在指导老师的帮助下最终完成对电动液压经轴装卸车的设计与计算。
关键词:经轴装卸车;液压系统;设计计算。
目 录
前 言 1
第1章 液压系统设计 2
1.1 PLC控制的振动送料机液压系统 2
1.1.1 振动下料机的基本结构 2
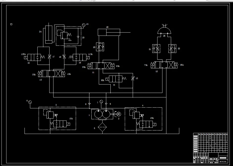
1.1.2 振动下料机的液压系统图及其工作原理 3
1.1.3技术特点 4
1.1.4 技术参数(见表1-1) 4
第2章 液压缸的设计 6
2.1 液压缸主要尺寸的确定 6
2.1.1 夹紧缸内径D和活塞杆直径d的确定 6
2.1.2 液压缸壁厚和外径计算 8
2.1.3 液压缸的选用及工作行程的确定 9
2.2 各工作阶段液压缸所需的流量 9
2.2.1 夹紧缸所需的流量 9
2.2.2 送进缸所需的流量 9
第3章 常用液压元件 10
3.1 液压泵 10
3.1.1 确定液压泵的流量、压力和选择泵的规格 10
3.2 电动机 11
3.2.1 确定电动机的功率和选用 11
3.3 液压阀 11
3.3.1 液压阀的选择 11
第4章 辅助元件 14
4.1 管道 14
4.1.1 确定管道尺寸 14
4.2 管道和管接头的选择 14
4.2.1 管道的选用 14
4.2.2 管接头的选用 14
4.3 滤油器 15
4.3.1 滤油器的选用 15
4.4 空气过滤器 15
4.4.1空气过滤器的选择 15
4.5 液位计 16
4.5.1 液位计的选择 16
第5章集成块装置的设计 18
5.1概述及特点 18
5.1.1集成块的一般结构 18
5.1.2集成块的特点 18
5.2集成块设计 19
第6章 液压站设计 20
6.1液压油箱的设计 20
6.1.1液压油箱有效容积的确定 20
6.1.2液压油箱外形尺寸的确定 20
6.1.3 液压油箱的结构设计 20
6.2 液压站的结构设计 22
6.2.1 液压泵的安装方式 22
6.2.2电动机与液压泵的连接方式 23
6.2.3电机的安装 23
第7章 振动下料机的 PLC控制硬件的选择 24
7.1设计所涉及到的PLC介绍 24
7.1.1 PLC的定义及特点 24
7.1.2 PLC的基本结构 24
7.1.3 PLC的工作原理 25
7.2振动下料机的PLC的选用 26
7.3振动电动机和油泵电动机开停按钮设计 27
7.4 PLC的输入开关设计 28
第8章 振动下料机的 PLC控制程序的设计 29
8.1 编程软件的选择及状态图的设计 29
8.2设计方案说明 30
8.3 PLC程序指令表 32
8.4振动下料机的控制面板: 33
结 论 34
谢 辞 35
参考文献 36
温馨提示:
1、题目前面的备注【字母数字编号】为本站整理分类的编号,与课题内容无关,请选题时忽视;
2、若题目上备注三维,则表示文件里包含三维源文件,由于三维组成零件数量较多,为保证预览截图的简洁性,本站将三维文件夹进行了打包。三维及CAD预览截图,均为本站电脑打开软件进行截图的,保证能够打开,下载原件超高清,下载后解压即可;
3、本站所有资源如无特殊说明,都需要本地电脑安装Office2007。图纸软件为AutoCAD,PROE,UG,SolidWorks,CATIA等;
4、本站所有图文资料仅供用户学习参考,不作为任何商用或其他用途;
5、本站不保证下载资源的准确性、安全性和完整性, 不包修改,不支持退换,同时也不承担用户因使用这些下载资源对自己和他人造成任何形式的伤害或损失;
6、 下载文件中如有侵权或不适当内容,请与我们联系,我们立即纠正。