

作品包括:
说明书1份,共60页,约21000字左右
CAD版本本图纸,共12张
摘要
本文主要设计的是移动式双臂平巷掘进凿岩台车,采用液压凿岩台车进行平巷掘进钻孔。其中,我设计的台车采用摆动式支臂,台车支臂上装有液压自动平行机构,它由平动油缸与推进器仰俯角油缸组成,两油缸内径相等,并使两油缸的活塞头腔接通,活塞杆腔而也接通。推进器采用结构紧凑、外形尺寸小、动作平稳可靠的活塞式风马达。总体上追求结构紧凑、合理,凿岩效率高,保证工作安全和有良好的劳动条件,能真正提高劳动生产率,减轻工人劳动强度,保证安全生产。
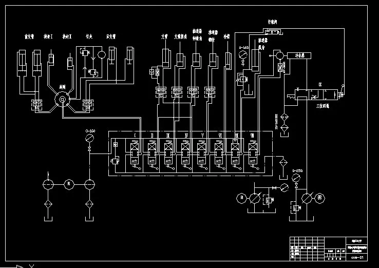
移动式双臂平巷掘进巷凿岩台车驱动机构系统是由五个部分组成,包括动力元件、执行元件、控制元件、辅助元件和液压油。而其中重点主要有驱动方案的确定,液压元件的选择,液压油路的整个工作原理的分析。
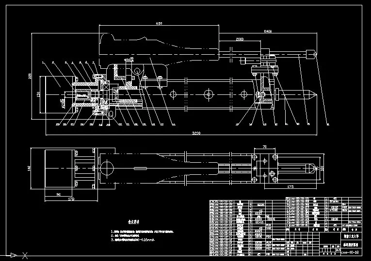
移动式双臂平巷掘进巷凿岩台车岩台车机构及其驱动机构系统设计是通过AutoCAD绘制出台车二维的示意图、摆动油缸的装配图及零件图、推进器的转配图零件图和驱动机构系统图。
关键词:摆动式支臂,液压自动平行机构,活塞式风马达,驱动系统
目 录
第1 章 绪 论 1
1.1 凿岩台车的发展 1
1.2 凿岩台车的研究现状 1
1.3 凿岩台车的发展趋势 2
1.4 本课题的意义及设计内容 3
第2 章 移动式双臂平巷掘进凿岩台车工作机构 4
2.1 凿岩台车的设计依据 4
2.2 台车上安装凿岩机的台数确定 4
2.3 凿岩台车的工作尺寸 5
2.4 摆动式支臂摆角 8
2.4.1支臂的外摆角 8
2.4.2支臂的内摆角 9
2.5 推进器的设计 10
2.5.1推进行程计算 10
2.5.2推进力计算 11
2.5.3推进器速度 11
2.6 推进器补偿机构设计 11
2.6.1补偿长度的计算 11
2.6.2补偿力的计算 12
2.7 支臂油缸设计 12
2.7.1变幅油缸的设计 12
2.7.2油缸推力的计算 13
2.7.3支臂油缸的直径计算 15
2.8 回转油缸直径设计 15
2.9 液压平动机构设计 16
2.9.1液压平动的基本原理 16
2.9.2油缸行程变化的基本方程 16
2.9.3求对称中心 18
2.10 主要零件强度计算 20
2.10.1 平行拉杆的稳定性计算 20
2.10.2 求临界力 21
2.10.3 支臂强度计算 21
第3 章 工作机构驱动系统设计 26
3.1 各种方案的比较和液压系统的确定 26
3.2 液压系统的组成 27
3.3 油泵的选择 27
3.4 电机的选择 28
3.5 液压阀的选择 29
3.6 液压系统的性能验算 30
3.6.1 系统压力损失验算 30
3.6.2 系统总效率验算 31
3.6.3 系统发热升温验算 32
3.7移动式双臂平巷掘进凿岩台车机构驱动系统分析 32
3.8液压系统的工作原理 34
结论 36
参考文献 37
谢 词 38
温馨提示:
1、题目前面的备注【字母数字编号】为本站整理分类的编号,与课题内容无关,请选题时忽视;
2、若题目上备注三维,则表示文件里包含三维源文件,由于三维组成零件数量较多,为保证预览截图的简洁性,本站将三维文件夹进行了打包。三维及CAD预览截图,均为本站电脑打开软件进行截图的,保证能够打开,下载原件超高清,下载后解压即可;
3、本站所有资源如无特殊说明,都需要本地电脑安装Office2007。图纸软件为AutoCAD,PROE,UG,SolidWorks,CATIA等;
4、本站所有图文资料仅供用户学习参考,不作为任何商用或其他用途;
5、本站不保证下载资源的准确性、安全性和完整性, 不包修改,不支持退换,同时也不承担用户因使用这些下载资源对自己和他人造成任何形式的伤害或损失;
6、 下载文件中如有侵权或不适当内容,请与我们联系,我们立即纠正。