

作品包括:
说明书1份,共51页,约12000字左右
CAD版本本图纸,共5张
摘 要
本设计是中草药行业处理2750Kg/h的中药厂中药浸出液蒸发系统设计,对系统的蒸发罐、分离器、热能压缩泵、预热器、冷凝器、离心泵、真空泵及其他附属设备进行设计,设计主要包括蒸发系统的特点及选择工艺流程、选题设计与论证、设计计算、技术经济分析、安装装备要求与安装调试注意事项等几大部分。其中设计计算包括物料衡算,热量衡算,热能压缩泵、预热器、管路、冷凝器、真空泵的设计与选择。本设备系统采用顺流进料,具有效率高、节能、物料预热温差小,有利于保证产品的质量、节能降耗、设备占地面积小、传热效果佳、运行效果、运行费用低、经济性高、便于操作,且能保证物料在蒸发过程中不变性等特点。其中有许多部分的设计借鉴了国内外的一些先进的理论和方法,以合理经济为设计准则,力争达到技术先进、质量达标、操作方便、能耗低及无污染的设计目标,此设计的优点是传热效果好、热能利用率高、生产效益高、已于制造。
由中药浸出液制浸膏的技术和装备还相当原始落后,蒸发器基本上沿用外循环升膜式蒸发器,浓缩收膏还广泛地采用带夹套敞口熬膏锅。由于中草药的成分复杂,如果蒸发加热温度过高和受热停留时间太长,易使部分热敏性成分在加热面上结焦。
以实验室蒸发装置现状看开发的要求为出发点,从确定蒸发系统的流程、实验装置中蒸发浓缩系统的组成、实 验装置的开发思路三方面探讨了中药浸提液蒸发实验装置的开发设计。所以在设计过程中要特别注意保留工业用大型蒸发装置的一般特点,在此基础上按比例缩小,这样完成一次实验所需要的中药浸提液量较小,从而满足了“省钱”的要求,同时, 测量精度要求较高。
中药浸提液浓缩的原理也是如此,即通过蒸汽加热使中药浸提液中的水分达到沸点脱离,而中药浸提液中的固形物以及其它物质总量保持不变,从而使中药浸提液的浓度增加,达到浓缩的目的。由于中药浸提液属于热敏性物料,为了保持产品的品质,需要在较低的温度下蒸发浓缩。所以,在工业生产中采用真空操作以降低溶液的沸点。 蒸发是一个传热过程,设备属于热交换器,因此蒸发设备与一般的传热设备并没有本质上的区别。但是,蒸发设备必须适应蒸发过程的特点,它除了具有进行传热的加热室以外,还要有足够的蒸发空间,以使二次蒸汽从溶液中分离出来,并使二次蒸汽中的液滴与雾沫尽可能完全地分离。蒸发器一般采用蒸汽作为加热介质,为提高传热效果,应使加热蒸汽均匀地分布,而冷凝液与蒸发过程产生的不凝性气体要及时排出。而且,溶液的特性(如粘滞性、发泡性、结晶性、结垢性、腐蚀性及热敏性等)对蒸发设备也提出了种种要求。
关键词;中草药; 三效; 蒸发系统; 浸出夜: 蒸发器
目 录
第一章绪论 1
1.1 中药产业的发展现状 1
1.2 设计内容及采取方法 2
1.2.1设计内容 2
1.2.2采取方法 2
第二章蒸发技术 3
2.1蒸发技术 3
2.2降膜蒸发器 3
2.3三效降膜蒸发器的特点 4
2.4多效降膜式蒸发器的特点 5
第三章工艺计算 6
3.1物料衡算 6
3.1.1蒸发水量 6
3.1.2热压泵的喷射系数 6
3.2热量衡算 7
3.2.1一效蒸发罐的热量衡算 7
3.2.2二效蒸发罐的热量衡算 8
3.2.3三效蒸发罐的热量衡算 9
3.2.4总热量衡算 10
3.3蒸发罐设计计算 11
3.3.1各效蒸发罐设计 11
3.3.2周边流量校核 12
3.3.3.蒸发罐筒体内径 14
3.3.4蒸发罐壁厚校核 15
3.4各效预热盘管的设计计算 19
3.4.1一效预热盘管 19
3.4.2二效预热盘管 20
3.4.3三效预热盘管 21
3.4.4筒体封头的设计 22
3.5分离器直径和高度的设计 23
3.5.1分离器直径 23
3.5.2分离室高度 24
3.5.3分离器壁厚设计 24
3.5.4分离器封头的设计 24
3.6热能压缩泵的设计 24
3.6.1拉伐尔喷嘴的计算 24
3.6.2泵体的基本尺寸 24
3.6.3扩压室的设计计算 24
3.7预热器的设计 24
3.8冷凝器的设计 24
3.8.1热量 24
3.8.2冷凝器所需冷却的热量 24
3.8.3冷凝器的结构设计 24
3.8.4冷凝器封头 24
3.8.5冷凝器壁厚校核 24
3.9管路设计计算 24
3.9.1蒸汽矩形管道设计 24
3.9.2物料管设计 24
3.9.3上、下不凝气管 24
3.9.4冷凝水出口管 24
3.10泵的设计与选择 24
3.10.1离心泵的设计与选择 24
3.10.2真空泵的选择与设计 24
3.11 CIP局部清洗系统 24
第四章安装前的准备要求与安装注意事项 24
结论 24
致谢 39
参考文献 40
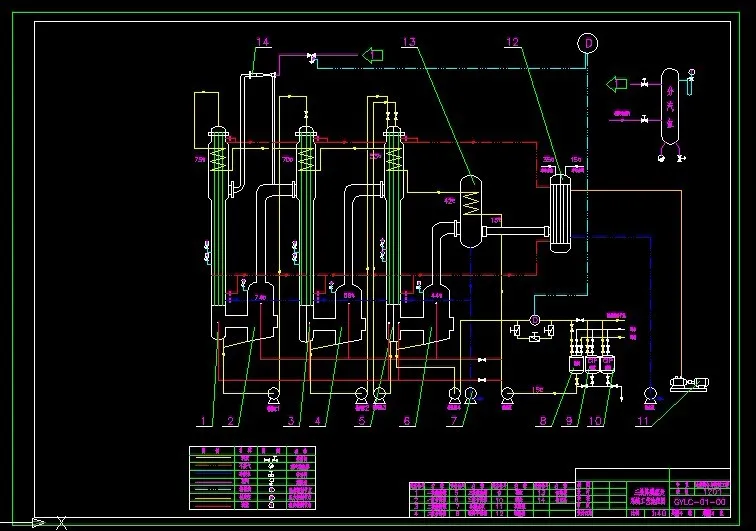
附录工艺流程图 41
温馨提示:
1、题目前面的备注【字母数字编号】为本站整理分类的编号,与课题内容无关,请选题时忽视;
2、若题目上备注三维,则表示文件里包含三维源文件,由于三维组成零件数量较多,为保证预览截图的简洁性,本站将三维文件夹进行了打包。三维及CAD预览截图,均为本站电脑打开软件进行截图的,保证能够打开,下载原件超高清,下载后解压即可;
3、本站所有资源如无特殊说明,都需要本地电脑安装Office2007。图纸软件为AutoCAD,PROE,UG,SolidWorks,CATIA等;
4、本站所有图文资料仅供用户学习参考,不作为任何商用或其他用途;
5、本站不保证下载资源的准确性、安全性和完整性, 不包修改,不支持退换,同时也不承担用户因使用这些下载资源对自己和他人造成任何形式的伤害或损失;
6、 下载文件中如有侵权或不适当内容,请与我们联系,我们立即纠正。