

作品包括:
Word版说明书一份,共68页,约29000字
实习报告一份
外文翻译一份
CAD版本图纸,共3张
摘要
翻车机是用于铁路敞车的大型高效卸车设备,它与辅机配套,实现翻车过程的机械化和自动化。可以翻卸煤炭、矿石、砂砾、灰渣、化工原料及制品等散料,具有生产能力大(250~10000t/h)、一次性整车翻卸、机械化自动化程度高等优点,并能显著减轻劳动强度和改善劳动条件,加快车辆周转。随着液压技术的快速发展及其在翻车机中运用,使得翻车机的在整体性能方面得到了很大的提高。液压翻车机具有易于控制、惯性小、便于实现频繁换向、可实现较大的调速范围、能较方便地实现无级调速、易于实现过载保护等优点。
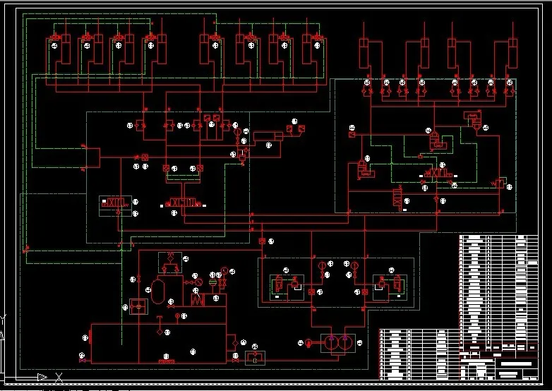
本毕业设计是对“O”型翻车机液压系统进行设计,重点是设计翻车机压车机构液压系统、靠车机构液压系统、补偿机构液压系统、泵站等。整个液压装置安装于翻车机的靠板侧,随主机往复翻转,最大角度为175度。随着翻车机翻卸能力的逐渐增加,翻车设备对液压传动功力的要求也不断提高,本设计中由以往的机械限位控制补偿,改为带活塞杆补偿油缸,避免了压力补偿不够的情况,同时,在靠车装置控制元件选择上由传统的板式连接阀改成了集成度更高、响应更快的插装阀,从而解决了板式阀易卡死以及因内泄漏大导致油缸动作异常等问题。另外本设计中在最后还对翻车机液压系统经常出现的一些故障及其解决方法做了简要的说明。
关键词:翻车机 液压系统 压车机构 靠车机构
目 录
摘要 I
Abstract II
前 言 1
第一章 液压传动简述及液压传动技术在翻车机中的运用 3
1.1液压传动的发展史 3
1.2液压传动的优缺点 3
1.2.1液压传动的优点 3
1.2.2液压传动的缺点 4
1.3液压传动基本原理及应用范围 4
1.4液压技术的发展趋势 5
1.5液压翻车机的优缺点 6
1.6国内外液压翻车机系统发展状况 7
1.6.1我国翻车机卸车系统发展历史的回顾 7
1.6.2国外翻车机卸车系统发展概况 8
第二章 液压传动系统方案的选择和确定 10
2.1 “O”型翻车机工况分析 10
2.1.1液压站分析 10
2.1.2压车装置分析 10
2.1.3 靠车装置分析 11
2.1.4补偿装置分析 12
2.1.5压车油缸组装置分析 12
2.2翻车机液压传动系统方案的选型 12
2.2.1液压站的设计 12
2.2.2压车装置的设计 16
2.2.3靠车装置的设计 22
2.2.4补偿装置的设计 24
2.3翻车机液压原理总体方案的设计 25
第三章翻车机液压缸的设计及主要参数的计算 31
3.1 设计任务书设计参数分析 31
3.2确定系统工作压力 32
3.3计算液压缸最大负载 32
3.5液压缸结构尺寸的确定 33
3.6活塞的最大允许行程 33
3.7液压缸的最终选择 35
3.8流量的计算 35
第四章 液压元件的选择 37
4.1液压泵的选择 37
4.1.1确定液压泵的最大工作压力PP 37
4.1.2确定液压泵的流量QP 37
4.1.3液压泵类型及其参数的选择 38
4.2驱动电机的选择 38
4.3液压阀的选择 39
第五章 液压辅助元件的选择 42
5.1管件 42
5.1.1管件材料的选择 42
5.1.2管道内径的确定 42
5.1.3管道壁厚δ的确定 43
5.2 蓄能器的选择 44
5.2.1蓄能器类型的选择 45
5.2.2蓄能器的容积计算 45
5.2.3蓄能器安装时注意事项 45
5.3油箱的确定 46
5.3.1 油箱容积的确定 46
5.3.2 油箱尺寸的确定 46
第六章 液压系统性能验算 47
6.1液压系统压力损失 47
6.2系统热平衡计算 49
6.2.1系统的效率计算 49
6.2.2系统的发热 50
6.2.3液压系统散热计算 50
6.2.4系统热平衡计算 51
第七章 “O”型翻车机液压系统故障诊断 52
7.1翻车机运转前的准备工作 52
7.1.1翻车机检查说明 52
7.1.2液压系统调试方法及工作情况说明 53
7.1.3工作介质的保养管理 53
7.1.4注意事项 55
7.2 常见故障的原因及处理方法 55
7.2.1油泵排量异常 55
7.2.2压力异常 56
7.2.3泵噪音过失 57
7.2.4发热 57
7.2.5泄漏 57
7.2.6工作不正常 58
结束语 59
参考文献 60
温馨提示:
1、题目前面的备注【字母数字编号】为本站整理分类的编号,与课题内容无关,请选题时忽视;
2、若题目上备注三维,则表示文件里包含三维源文件,由于三维组成零件数量较多,为保证预览截图的简洁性,本站将三维文件夹进行了打包。三维及CAD预览截图,均为本站电脑打开软件进行截图的,保证能够打开,下载原件超高清,下载后解压即可;
3、本站所有资源如无特殊说明,都需要本地电脑安装Office2007。图纸软件为AutoCAD,PROE,UG,SolidWorks,CATIA等;
4、本站所有图文资料仅供用户学习参考,不作为任何商用或其他用途;
5、本站不保证下载资源的准确性、安全性和完整性, 不包修改,不支持退换,同时也不承担用户因使用这些下载资源对自己和他人造成任何形式的伤害或损失;
6、 下载文件中如有侵权或不适当内容,请与我们联系,我们立即纠正。