

作品包括:
Word版说明书一份,共39页,约17000字
小论文一份
外文翻译一份
CAD版本图纸,共5张
摘 要
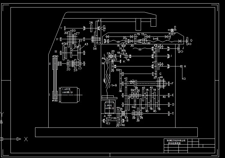
机床的主传动系统用于实现机床的主运动,它对机床的使用性能和结构等都有明显的影响。
通过运动参数拟订设计方案,确定转速图,并拟订传统系统图,在保证机床运动和使用要求的前提下,运动链尽量短而简单,传动效率高,并设计反转和制动装置,画好装配图后,对主要零件进行验算如齿轮强度验算和主轴的验算,通常普通机床主轴只进行刚度验算,根据演算结果和对装配草图进行审查后,修改并完善装配图,编写零件代号和制定整个部件的技术条件。最后绘制正确的零件图,并编写设计计算说明书。
关键词 :机床,运动参数,转速图,传动系统图,零件,
目 录
摘 要 I
ABSTRACT II
第一章 绪论 1
1. 1 主传动的设计要求 1
1. 2 主传动的组要设计程序 1
第二章 主运动的运动设计 2
2.1 设计任务 2
2.2 拟定转速图 2
2.2.1确定变速组的数目 2
2.2.2 确定变速的排列方案 2
2.2.3 确定基本组和扩大组 2
2.2.4 确定是否增加加速传动 2
2.2.5 分配降速比 3
2.3 齿轮齿数的确定 5
2.3.1 根据查表法确定齿轮齿数 5
2.3.2 三联滑移齿轮的齿数确定 7
2.3.3 公用齿轮传动系统 7
第三章 主传动的结构设计 9
3.1主传动的布局 9
3.2 变速机构 9
3.3 齿轮的布置 9
3.3.1 滑移齿轮的轴向布置 9
3.3.2 一个变速组内齿轮轴向位置的排列 10
3.3.3 两个变速组内齿轮轴向位置的排列 11
3.3.4 缩小径向尺寸 12
3.3.5 滑移齿轮的结构形式 13
3.4 计算转速 14
3.4.1 主轴计算转速的确定 15
3.4.2 其他传动件的计算转速的确定 16
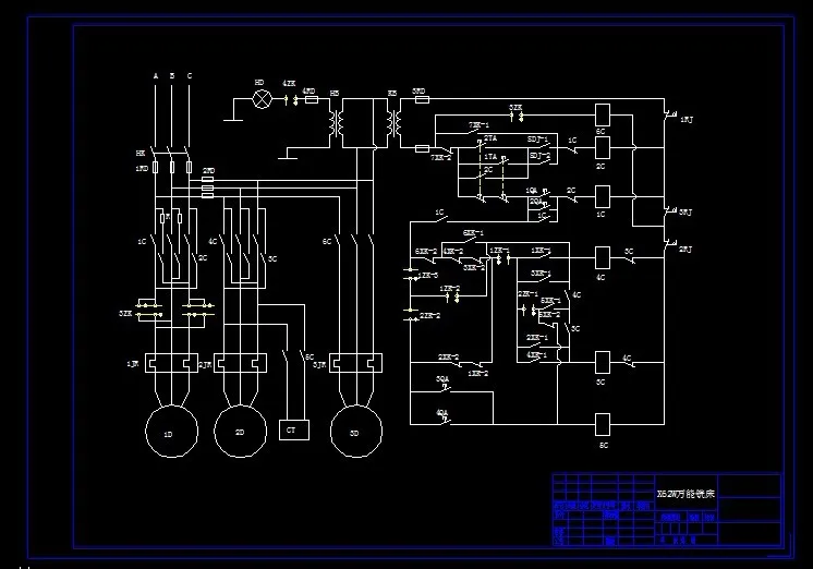
3.5 主传动系统的开停装置 18
3.6主传动系统的制动装置 18
3.6.1 制动装置的类型 18
3.6.2 制动器的位置 18
3.7 主传动系统的换向装置 19
3.7.1 换向装置的类型 19
3.7.2 换向装置的设计原则 20
3.7.3 典型结构 20
第四章 主传动的零件设计 25
4.1 主要零件的验算校核 25
4.1.1 齿轮的校核计算 25
4.1.2 轴的强度计算 29
第五章 主传动的润滑 31
5.1 润滑系统的要求 31
5.2 润滑剂的选择 31
5.3 润滑方式的选择 31
第六章 结论 32
参考文献 33
致谢 34
温馨提示:
1、题目前面的备注【字母数字编号】为本站整理分类的编号,与课题内容无关,请选题时忽视;
2、若题目上备注三维,则表示文件里包含三维源文件,由于三维组成零件数量较多,为保证预览截图的简洁性,本站将三维文件夹进行了打包。三维及CAD预览截图,均为本站电脑打开软件进行截图的,保证能够打开,下载原件超高清,下载后解压即可;
3、本站所有资源如无特殊说明,都需要本地电脑安装Office2007。图纸软件为AutoCAD,PROE,UG,SolidWorks,CATIA等;
4、本站所有图文资料仅供用户学习参考,不作为任何商用或其他用途;
5、本站不保证下载资源的准确性、安全性和完整性, 不包修改,不支持退换,同时也不承担用户因使用这些下载资源对自己和他人造成任何形式的伤害或损失;
6、 下载文件中如有侵权或不适当内容,请与我们联系,我们立即纠正。