

作品包括:
说明书1份,共59页,约18000字左右
CAD版本图纸,共8张
PROE三维
SOLIDWORKS三维
摘 要
大面值货币的电子化,小面值货币的硬币化是各国货币发行的趋势。随着硬币在公交车、自动售货机等场合的使用,对硬币的高效率自动化处理提出了要求,硬币计数机、硬币计数包卷机由此而得到发展。硬币计数、包卷的前提必须使硬币队列化排列,以方便电子设备对其进行计数,因此硬币队列化输送装置是以上两种设备的关键部件。硬币队列化装置的功能首先要实现对硬币的队列化排列;队列化排列后的硬币在输送的驱动下沿输币道输出,通过输币道上的计数器实现对硬币的计数。为实现多种硬币的计数,输币道的宽度根据硬币的尺寸应有级可调,同时不同厚度的硬币能在压币压紧产生的摩擦力下可靠输出。
关键词:硬币队列化输送装置,硬币队列化,输送装置
目 录
摘 要 I
目 录 II
第1章 绪论 1
1.1设计背景 1
1..2 硬币队列化输送装置的原理 1
第2章 整体方案设计 2
2.1设计思路 2
2.2方案设计 2
第3章 传动方案的选择 3
第4章 电动机的选择计算 6
4.1电动机选择步骤 6
4.1.1型号的选择 6
4.1.2功率的选择 7
4.1.3 转速的选择 7
4.2 电动机型号的确定 7
第5章 轴的设计 9
5.1 轴的分类 9
5.2轴的材料 10
5.3轴的结构设计 10
5.4 轴的设计计算 12
5.4.1 按扭转强度计算 12
5.4.2 按弯扭合成强度计算 13
5.4.3 轴的刚度计算概念 14
5.4.4 轴的设计步骤 14
5.5各轴的计算 14
5.5.1高速轴计算 14
5.5.2中间轴设计 17
5.5.3低速轴设计 20
5.6轴的设计与校核 23
5.6.1高速轴设计 23
5.6.2中间轴设计 24
5.6.3 低速轴设计 24
5.6.4高速轴的校核 24
第6章 联轴器的选择 25
6.1联轴器的功用 25
6.2联轴器的类型特点 25
6.3 联轴器的选用 26
6.4 联轴器材料 26
第7章 圆柱齿轮传动设计 28
7.1 齿轮传动特点与分类 28
7.2 齿轮传动的主要参数与基本要求 28
7.2.1主要参数 29
7.2.2 精度等级的选择 30
7.2.3 齿轮传动的失效形式 30
7.3齿轮参数计算 30
第8章 轴承的设计及校核 38
8.1轴承种类的选择 38
8.2深沟球轴承结构 38
8.3轴承计算 40
第9章 箱体设计 41
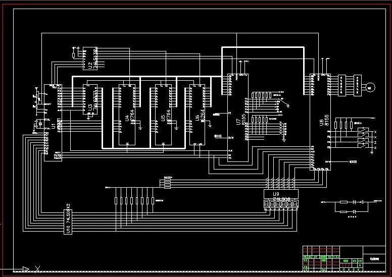
第10章 硬件电路设计 43
10.1硬件电路设计 43
10.1.1 数控系统的硬件结构 43
10.1.2 数控系统硬件电路的功能 43
10.2关于各线路元件之间线路连接 44
10.3关于电路原理图的一些说明 45
参考文献 48
总 结 49
致 谢 50
温馨提示:
1、题目前面的备注【字母数字编号】为本站整理分类的编号,与课题内容无关,请选题时忽视;
2、若题目上备注三维,则表示文件里包含三维源文件,由于三维组成零件数量较多,为保证预览截图的简洁性,本站将三维文件夹进行了打包。三维及CAD预览截图,均为本站电脑打开软件进行截图的,保证能够打开,下载原件超高清,下载后解压即可;
3、本站所有资源如无特殊说明,都需要本地电脑安装Office2007。图纸软件为AutoCAD,PROE,UG,SolidWorks,CATIA等;
4、本站所有图文资料仅供用户学习参考,不作为任何商用或其他用途;
5、本站不保证下载资源的准确性、安全性和完整性, 不包修改,不支持退换,同时也不承担用户因使用这些下载资源对自己和他人造成任何形式的伤害或损失;
6、 下载文件中如有侵权或不适当内容,请与我们联系,我们立即纠正。