

作品包括:
说明书一份,共86页,约43000字
任务书一份
外文翻译一份
CAD版本图纸,共8张
摘 要
科学家们公认,太阳能是未来人类最合适、最安全、最绿色、最理想的替代
能源。目前太阳能利用转化率约为10%~20%。理论分析表明:太阳的跟踪与非跟
踪,能量的接收率相差37.7%。研究开发太阳能双轴跟踪装置,可以提高太阳能
的接收效率,拓宽太阳能的利用领域。
本文研究的内容是基于单片机的太阳跟踪装置的控制系统。该跟踪机构采用
二自由度机构,实现了对太阳高度角和方位角的实时跟踪,冗余自由度增加了系
统的刚度。导出了机构的位姿反解,得出机构的输入角,并针对太阳跟踪装置的
工作要求,提出了利用单片机实现实时跟踪的控制方案。系统采用主动式跟踪,
即预先计算好对应于某时刻太阳位置的跟踪机构的输入角度,通过跟踪器上平台
不同位置上摆放的光电传感器感受该太阳位置的光照,反馈回电信号,单片机根
据该信号调用子程序发出脉冲对步进电动机的转动角度和方向进行控制,实现了
机构对太阳的自动跟踪,使跟踪装置的上平台始终处于垂直于光照方向,达到了
能量最大限度的接收。控制系统硬件选用AtmeL公司的At89C52(与Intel公司
MCS-51系列兼容)作为控制核心来控制机构的执行部件——步进电动机。完成了
单片机外围硬件电路的设计和相应的软件的设计。系统驱动器采用了与步进电机
配套的专用集成模块,具有强抗干扰性、高频性能好、结构简单、运行平稳等特
点。
关键词:步进电动机; 驱动器; 89C52单片机; 光电传感器
目 录
1绪论…………………………………………………………..1
1.1利用太阳能的意义........................................................................................1
1.2太阳跟踪方式的发展概况…………………………………………………2
1.3一种全自动太阳跟踪器简介………………………………………………7
1.4本课题主要研究内容及意义………………………………………………9
2太阳跟踪装置的结构的设计………………………………...10
2.1立柱转动式跟踪平台………………………………………………………10
2.1.1跟踪范围要求…………………………………………………………..10
2.1.2传动方案的选择………………………………………………………..11
2.1.3立柱转动式跟踪平台…………………………………………………..13
2.2齿圈传动式跟踪平台………………………………………………………14
2.2.1跟踪范围要求…………………………………………………………..14
2.2.2传动方案的选择………………………………………………………..15
2.2.3齿圈传动式跟踪平台…………………………………………………..15
2.3陀螺仪式跟踪平台……...………………………………………………….16
2.3.1跟踪范围要求…………………………………………………………..16
2.3.2传动方案的选择…...…………………………………………………...17
2.3.3陀螺仪式跟踪平台..…............................................................................18
3控制系统的总体方案设计......................................................20
3.1控制系统的选取............................................................................................20
3.1.1开环控制系统..........................................................................................21
3.1.2闭环控制系统..........................................................................................22
3.2单片机的控制系统........................................................................................23
3.3基于单片机机构的太阳跟踪器控制方式....................................................24
3.3.1控制系统工作原理..................................................................................24
3.3.2步进电动机的单片机控制......................................................................25
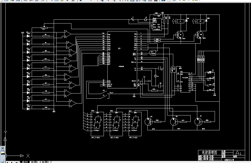
3.4控制系统的原理图........................................................................................28
3.4.1电原理图..................................................................................................28
3.4.2工作原理..................................................................................................28
4控制系统硬件设计..................................................................32
4. 1系统参数的确定及减速器的设计................................................................32
4.1.1直流电动机的选择..................................................................................32
4.1.2减速器的设计..........................................................................................34
4.1.3圆柱直齿齿轮计算..................................................................................35
4.1.4轴的设计..................................................................................................38
4.2步进电机的工作原理....................................................................................42
4.2.1控制电机在自动控制系统中的作用......................................................42
4.2.2反应式步进电机工作原理......................................................................43
4.3步进电机的驱动............................................................................................48
4.3.1步进电动机的环型分配器......................................................................48
4.3.2步进电动机的驱动电路..........................................................................50
4.4步进电动机及其驱动器型号的选择............................................................50
4.4.1步进电动机型号的确定..........................................................................50
4.4.2驱动器型号的确定..................................................................................51
4.5传感器型号的选择........................................................................................52
4.5.1传感器定义..............................................................................................52
4.5.2光电传感器..............................................................................................53
5控制系统软件及程序编制......................................................58
5.189c52单片机简介..........................................................................................58
5.1.1 AT89c52Flash单片机..............................................................................58
5.1.2震荡器和CPU工作方式........................................................................61
5.2时钟电路........................................................................................................63
5.3控制系统的程序设计....................................................................................64
5.3.1步进电机转动角度计算..........................................................................64
5.3.2程序设计..................................................................................................64
6结论与展望..............................................................................70
参考文献..............................................................................................72
英文原文..............................................................................................74
中文译文..............................................................................................81
致谢......................................................................................................86
温馨提示:
1、题目前面的备注【字母数字编号】为本站整理分类的编号,与课题内容无关,请选题时忽视;
2、若题目上备注三维,则表示文件里包含三维源文件,由于三维组成零件数量较多,为保证预览截图的简洁性,本站将三维文件夹进行了打包。三维及CAD预览截图,均为本站电脑打开软件进行截图的,保证能够打开,下载原件超高清,下载后解压即可;
3、本站所有资源如无特殊说明,都需要本地电脑安装Office2007。图纸软件为AutoCAD,PROE,UG,SolidWorks,CATIA等;
4、本站所有图文资料仅供用户学习参考,不作为任何商用或其他用途;
5、本站不保证下载资源的准确性、安全性和完整性, 不包修改,不支持退换,同时也不承担用户因使用这些下载资源对自己和他人造成任何形式的伤害或损失;
6、 下载文件中如有侵权或不适当内容,请与我们联系,我们立即纠正。