

作品包括:
Word版说明书1份,共59页,约7700字
S7-200 PLC程序一份
CAD版本图纸,共3张

某冶炼厂新设一部货运电梯,该厂一层为±0.00平面;二层为+5.00平台;三层为+10.00平台;屋石(顶层)为+15.00平台。
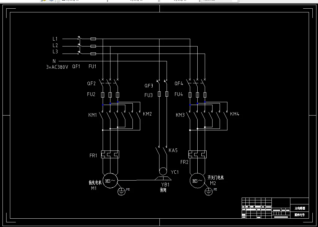
据机械设计提供该货运电梯要求有二套制动系统,其中一套是机械抱闸制动(抱闸制动线圈由电气设计),主机7.5kW;
抱闸制动加反接制动,PLC系统控制。
摘 要
货运电梯在工厂生产中起到运行货物,物质,进行生产周转,货运电梯的正常运行,为工厂生产提供极大的便利。本设计是基于某冶炼厂新设一部货运电梯,该货运电梯共有四层,主电机是7.5kW,有二套制动系统,一套是机械抱闸制动一套是制动加反接制动进行。
设计了一套基于PLC的货梯控制系统,使用西门子S7—200小型可编程控制器为控制核心,通过各呼叫按钮进行呼叫,通过驱动电机正反转拖动轿厢上行和下行,通过检测楼层平层检测到达目的地,进行抱闸,反接制动停止,开门进行货物周转。通过分析控制要求,进行了总体设计;进行了硬件设计,选择了PLC和其他的硬件,设计了主电路图,控制电路图,PLC输入和输出接线图;进行了软件设计,设计了控制流程图,使用编程软件编写了梯形图和语句表程序;最后进行了调试和仿真测试,符合设计要求,达到了预期的设计目的。
关键词:货运电梯;梯形图;可编程控制器
目 录
摘 要 1
1.1 课题背景 2
1.2 课题目的和意义 2
第2章 总体设计 3
第3章 硬件设计 5
3.1 PLC选择 5
3.2 主电路设计 5
3.3 控制电路设计 6
3.4 PLC输入和输出分配 8
3.5 PLC外部端子接线图 8
3.6 器件选择 9
3.6.1电机选型 10
3.6.2断路器选择 10
3.6.3交流接触器选择 10
3.6.4热继电器选择 10
3.6.5按钮选择 11
3.6.6器件清单 11
第4章 软件设计 13
4.1 PLC内部使用地址 13
4.2 控制程序流程图 13
4.3 PLC梯形图程序 16
4.4 语句表程序 39
结 论 55
参考文献 56
致 谢 57
温馨提示:
1、题目前面的备注【字母数字编号】为本站整理分类的编号,与课题内容无关,请选题时忽视;
2、若题目上备注三维,则表示文件里包含三维源文件,由于三维组成零件数量较多,为保证预览截图的简洁性,本站将三维文件夹进行了打包。三维及CAD预览截图,均为本站电脑打开软件进行截图的,保证能够打开,下载原件超高清,下载后解压即可;
3、本站所有资源如无特殊说明,都需要本地电脑安装Office2007。图纸软件为AutoCAD,PROE,UG,SolidWorks,CATIA等;
4、本站所有图文资料仅供用户学习参考,不作为任何商用或其他用途;
5、本站不保证下载资源的准确性、安全性和完整性, 不包修改,不支持退换,同时也不承担用户因使用这些下载资源对自己和他人造成任何形式的伤害或损失;
6、 下载文件中如有侵权或不适当内容,请与我们联系,我们立即纠正。