

作品包括:
Word版设计说明书1份,共19页,约5500字
CAD版本图纸,共2张
摘要
要求设计的动力滑台实现的工作循环是:快进、工进、快退、停止。主要性能参数 与性能要求如下:切削阻力FL=50KN; 运动部件所受重力G=1.9KN;快进、快退速度V1=V3=5.5m/min, 工进速度V2=45mm/min; 快进行程L1=280mm,工进行程L2=80mm; 往复运动的加速时间△t=0.5s;动力滑台采用平导轨,静摩擦系数μs=0.2, 动摩擦系数μd=0.1。液压系统执行元件选为液压缸,液压缸的机械效率ηcm=0.9。
目 录
第1章 绪论 1
1.1 课程设计的目的 1
1.2 课程设计的要求 1
1.3 课程设计的内容 1
1.4 课程设计的安排 2
第2章 设计要求及工况分析 3
2.1 设计要求及工况分析 3
2.2 负载与运动分析确定液压系统主要参数 3
第3章 液压系统主要参数计算 5
3.1 初选液压缸工作压力 5
3.2 确定液压缸的主要结构尺寸 5
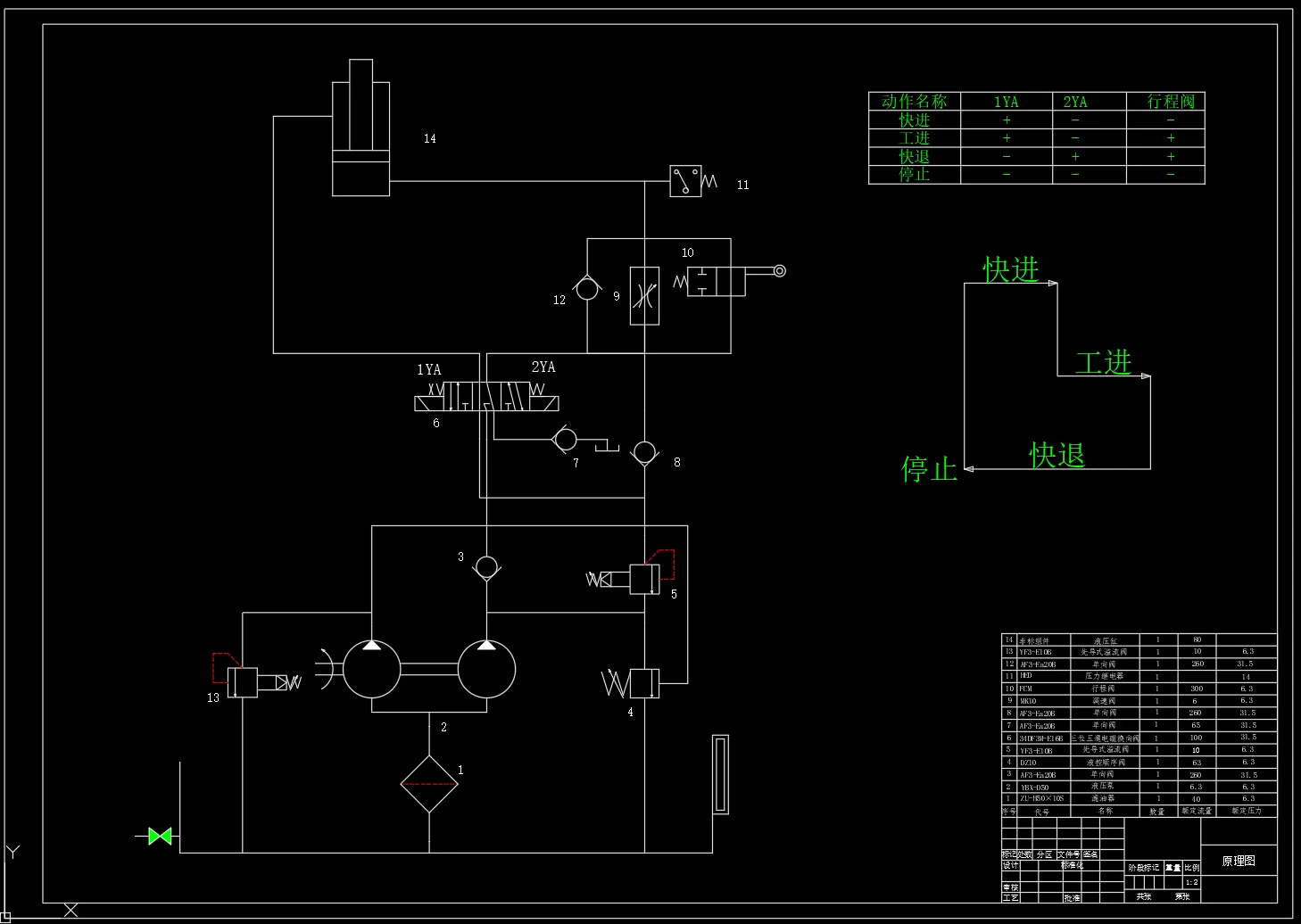
3.3 拟定液压系统原理图 8
3.3.1 选择基本回路 8
3.3.2 组成液压系统 9
3.4 计算和选择液压元件 11
3.4.1 确定液压泵的规格和电动机功率 11
3.4.2 确定其它元件及辅件 12
第4章 验算液压系统性能 14
4.1 验算系统压力损失 14
4.2 验算液压泵的工作压力 15
4.3 验算液压回路和液压系统的效率 15
4.4 验算系统发热与温升 16
参考文献 17
温馨提示:
1、题目前面的备注【字母数字编号】为本站整理分类的编号,与课题内容无关,请选题时忽视;
2、若题目上备注三维,则表示文件里包含三维源文件,由于三维组成零件数量较多,为保证预览截图的简洁性,本站将三维文件夹进行了打包。三维及CAD预览截图,均为本站电脑打开软件进行截图的,保证能够打开,下载原件超高清,下载后解压即可;
3、本站所有资源如无特殊说明,都需要本地电脑安装Office2007。图纸软件为AutoCAD,PROE,UG,SolidWorks,CATIA等;
4、本站所有图文资料仅供用户学习参考,不作为任何商用或其他用途;
5、本站不保证下载资源的准确性、安全性和完整性, 不包修改,不支持退换,同时也不承担用户因使用这些下载资源对自己和他人造成任何形式的伤害或损失;
6、 下载文件中如有侵权或不适当内容,请与我们联系,我们立即纠正。