

作品包括:
Word版说明书1份,共53页,约20000字
CAD版本图纸,共10张
摘要
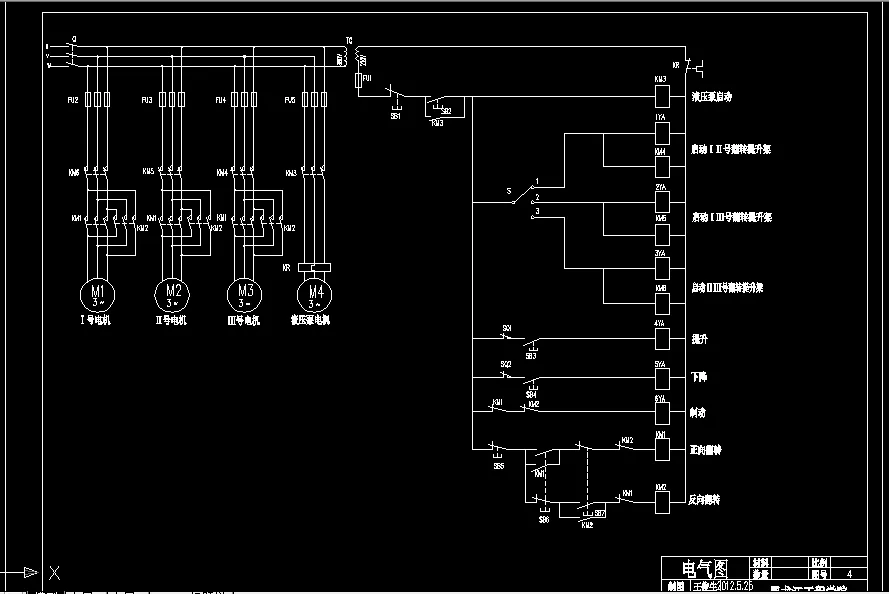
本文阐述了大型H钢翻转提升机构的设计,设计包括了机械结构设计和控制系统设计两部分。机械结构部分采用了链式翻
转、液压提升的结构组合。包括传动系统设计、翻转机构的具体设计、液压缸的设计等。控制系统采用了液压和机电结
合的方式,利用液压控制系统的提升,机电控制系统的翻转操作。为了降低系统的成本,控制系统采用的是继电器控制
而不是现在比较流行的PLC控制。
关键词: H钢 翻转机构 提升机构
目 录
论文摘要 2
ABSTRACT 3
目 录 4
第1章 绪论 1
1.1 课题来源及研究的目的和意义 1
1.2 同类设备目前的发展状况 1
第2章 系统总体设计 6
2.1 初始参数的拟订 6
2.2 机构的选择及各部分采用形式的确定 6
2.2.1翻转机构 6
2.2.2提升机构 9
2.3 H钢翻转过程分析 9
2.4 大型H钢翻转提升机的布置 10
第3章 传动系统零件的选择及设计 12
3.1 电动机的选择 12
3.2 带传动设计及计算 13
3.2.1皮带传动的计算 13
3.2.2 V带轮设计及计算 15
3.2.3皮带传动的张紧 17
第4章 翻转和提升装置零件设计 19
4.1 链条的选择及链轮的设计计算 19
4.1.1链条的选择 19
4.1.2链轮的设计及计算 20
4.1.3滑轮的设计 21
4.1.4链条的润滑 22
4.2 轴的结构设计及各部分的校核 23
4.2.1轴的设计及计算 23
4.2.2 滚动轴承的校核 26
4.2.3键的强度校核 26
4.3 液压缸的设计及计算 27
4.3.1液压缸的结构设计 27
4.3.2液压缸缓冲、排气和密封防尘装置设计及选择 34
第5章 控制系统设计 37
5.1 液压系统设计 37
5.2 电气控制系统设计 42
5.3 系统工作过程 45
结 论 47
致 谢 48
参考文献 49
温馨提示:
1、题目前面的备注【字母数字编号】为本站整理分类的编号,与课题内容无关,请选题时忽视;
2、若题目上备注三维,则表示文件里包含三维源文件,由于三维组成零件数量较多,为保证预览截图的简洁性,本站将三维文件夹进行了打包。三维及CAD预览截图,均为本站电脑打开软件进行截图的,保证能够打开,下载原件超高清,下载后解压即可;
3、本站所有资源如无特殊说明,都需要本地电脑安装Office2007。图纸软件为AutoCAD,PROE,UG,SolidWorks,CATIA等;
4、本站所有图文资料仅供用户学习参考,不作为任何商用或其他用途;
5、本站不保证下载资源的准确性、安全性和完整性, 不包修改,不支持退换,同时也不承担用户因使用这些下载资源对自己和他人造成任何形式的伤害或损失;
6、 下载文件中如有侵权或不适当内容,请与我们联系,我们立即纠正。