

作品包括:
Word设计说明书1份,共50页
CAD版本图纸,共4张
摘要
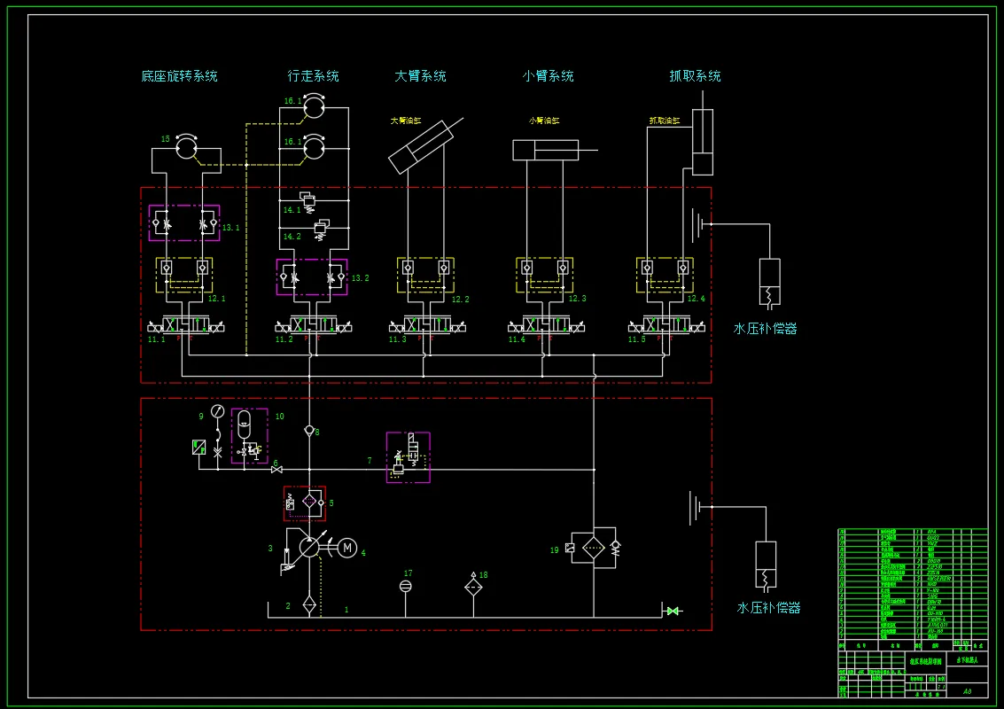
深水机器人液压系统,包含二维CAD液压泵站总装配图,阀块零件图,油箱焊合图和液压系统原理图,包含设计书和开题。基本参数:作业水深:50m;最大推进速度:3节/s;负载能力不小于300N等为依据计算液压系统参数。 负载能力不小于300N,本次设计目标为一种中型水下机器人,能实现较大负载的工作能力,可以设定负载力为20KN,系统最大流量设定为80L/min。
温馨提示:
1、题目前面的备注【字母数字编号】为本站整理分类的编号,与课题内容无关,请选题时忽视;
2、若题目上备注三维,则表示文件里包含三维源文件,由于三维组成零件数量较多,为保证预览截图的简洁性,本站将三维文件夹进行了打包。三维及CAD预览截图,均为本站电脑打开软件进行截图的,保证能够打开,下载原件超高清,下载后解压即可;
3、本站所有资源如无特殊说明,都需要本地电脑安装Office2007。图纸软件为AutoCAD,PROE,UG,SolidWorks,CATIA等;
4、本站所有图文资料仅供用户学习参考,不作为任何商用或其他用途;
5、本站不保证下载资源的准确性、安全性和完整性, 不包修改,不支持退换,同时也不承担用户因使用这些下载资源对自己和他人造成任何形式的伤害或损失;
6、 下载文件中如有侵权或不适当内容,请与我们联系,我们立即纠正。