

作品包括:
Word设计说明书1份
任务书一份
外文翻译一份
CAD版本图纸,共3张
摘要
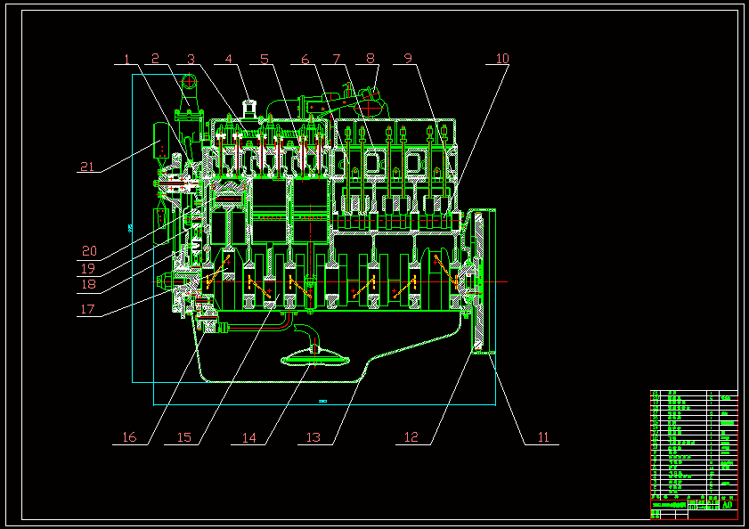
XD6108ZLQ柴油机设计—活塞、连杆设计 主要阐述的是XD6108ZLQ型柴油机的设计,它是为了适应市场的需要而设计出的中型高速车用柴油机。XD6108ZLQ型柴油机是水冷、立式、六缸、四冲程直喷式柴油机,是基于YC6108Q型柴油机的基础上进行设计的,它的很多零件都沿用YC6108Q型柴油机的零件。该说明书包括四大部分:整机构造、热力计算、动力计算和专题设计。整机构造是针对XD6108ZLQ型柴油机进行总体介绍;热力计算和动力计算是根据给出的整机参数进行计算;专题设计中对活塞和连杆的各个部分进行了结构设计和强度校核。
温馨提示:
1、题目前面的备注【字母数字编号】为本站整理分类的编号,与课题内容无关,请选题时忽视;
2、若题目上备注三维,则表示文件里包含三维源文件,由于三维组成零件数量较多,为保证预览截图的简洁性,本站将三维文件夹进行了打包。三维及CAD预览截图,均为本站电脑打开软件进行截图的,保证能够打开,下载原件超高清,下载后解压即可;
3、本站所有资源如无特殊说明,都需要本地电脑安装Office2007。图纸软件为AutoCAD,PROE,UG,SolidWorks,CATIA等;
4、本站所有图文资料仅供用户学习参考,不作为任何商用或其他用途;
5、本站不保证下载资源的准确性、安全性和完整性, 不包修改,不支持退换,同时也不承担用户因使用这些下载资源对自己和他人造成任何形式的伤害或损失;
6、 下载文件中如有侵权或不适当内容,请与我们联系,我们立即纠正。