

作品包括:
Word设计说明书1份
CAD版本图纸,共4张

摘要
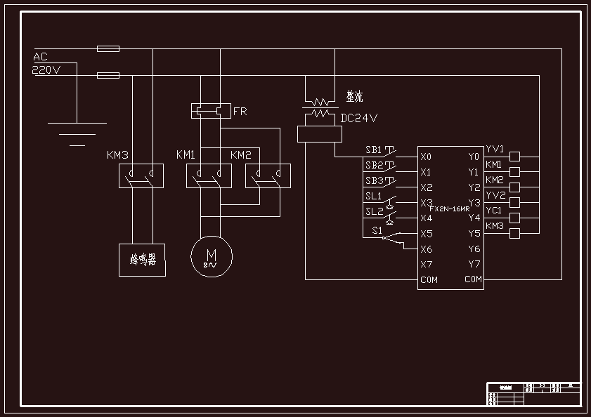
基于FX2N-16MR全自动洗衣机控制系统PLC设计本设计主要完成全自动洗衣机控制系统的设计,通过选择PLC,正确分配I/O端口完成控制系统的硬件和软件设计,让洗衣机能正常运行自动完成工作。 本设计主要介绍了全自动洗衣机的工作原理、控制系统的PLC的造型和资源的配置、控制系统程序设计与调试、控制系统PLC程序。根据全自动洗衣机的工作原理,利用可编程控制器PLC实现控制,说明了PLC控制的原理方法,特点及控制洗衣机的特色。通过本系统的设计,对三菱的FX2N系列PLC的特点有了深入的理解。全自动洗衣机控制系统利用了三菱的FX2N系列PLC的特点,对按钮、电磁阀、开关等其它一些输入/输出点进行控制,实现了洗衣机洗衣过程的自动化。充分表现现代家电用品的个性。
温馨提示:
1、题目前面的备注【字母数字编号】为本站整理分类的编号,与课题内容无关,请选题时忽视;
2、若题目上备注三维,则表示文件里包含三维源文件,由于三维组成零件数量较多,为保证预览截图的简洁性,本站将三维文件夹进行了打包。三维及CAD预览截图,均为本站电脑打开软件进行截图的,保证能够打开,下载原件超高清,下载后解压即可;
3、本站所有资源如无特殊说明,都需要本地电脑安装Office2007。图纸软件为AutoCAD,PROE,UG,SolidWorks,CATIA等;
4、本站所有图文资料仅供用户学习参考,不作为任何商用或其他用途;
5、本站不保证下载资源的准确性、安全性和完整性, 不包修改,不支持退换,同时也不承担用户因使用这些下载资源对自己和他人造成任何形式的伤害或损失;
6、 下载文件中如有侵权或不适当内容,请与我们联系,我们立即纠正。