

作品包括:
Word设计说明书1份
任务书一份
外文翻译一份
PPT答辩一份
CAD版本图纸,共2张
摘要
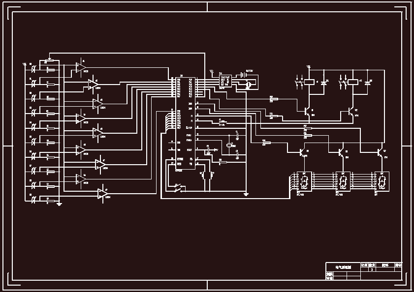
日光跟踪系统装置设计与研究本系统以单片机为核心,构建了由光电二极管检测和比较,方位角和高度角双轴机械跟踪定位系统组成的自动控制装置,设计出一套自动使太阳能电池板保持与太阳光垂直的自动跟踪系统。在晴天检测时能自动跟踪太阳并实时回存正确数据,消除因季节变化而产生的积累误差,在阴天时能自动引用晴天时的位置,控制精度高,具有广泛的应用潜力。实现了追踪太阳的效果,达到提高太阳能发电装置的发电效率的目的。
温馨提示:
1、题目前面的备注【字母数字编号】为本站整理分类的编号,与课题内容无关,请选题时忽视;
2、若题目上备注三维,则表示文件里包含三维源文件,由于三维组成零件数量较多,为保证预览截图的简洁性,本站将三维文件夹进行了打包。三维及CAD预览截图,均为本站电脑打开软件进行截图的,保证能够打开,下载原件超高清,下载后解压即可;
3、本站所有资源如无特殊说明,都需要本地电脑安装Office2007。图纸软件为AutoCAD,PROE,UG,SolidWorks,CATIA等;
4、本站所有图文资料仅供用户学习参考,不作为任何商用或其他用途;
5、本站不保证下载资源的准确性、安全性和完整性, 不包修改,不支持退换,同时也不承担用户因使用这些下载资源对自己和他人造成任何形式的伤害或损失;
6、 下载文件中如有侵权或不适当内容,请与我们联系,我们立即纠正。