

作品包括:
Word设计说明书1份
CAD版本图纸,共4张

摘要
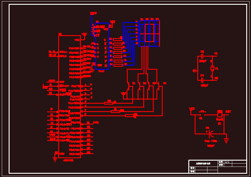
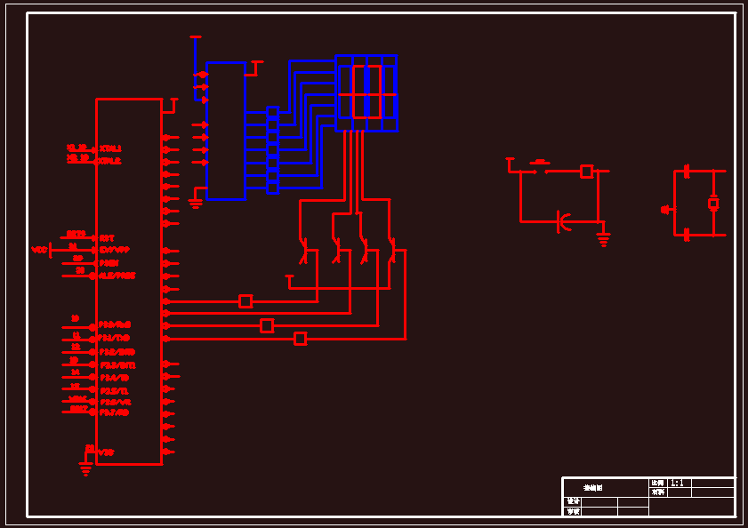
基于单片机的数字温度计设计单片机在日用电子产品中的应用越来越广泛,温度则是人们日常生活中常常需要测量和控制的一个量。本设计采用AT89C51单片机和温度传感器AD590从硬件和软件两方面介绍了一款简易数字温度计的设计过程, 并对硬件原理图和程序流程图作了简洁的描述。本设计还介绍了一种基于AT89C51单片机和AD590数字温度传感器来进行温度测量的方法,包括温度传感器芯片的选取、单片机与温度传感器接口电路的设计,以及实现温度信息采集和数据传输的软件设计。该温度计完全适用于一般的应用场合,也可在高低温报警、远距离多点测温控制等方面进行应用。
温馨提示:
1、题目前面的备注【字母数字编号】为本站整理分类的编号,与课题内容无关,请选题时忽视;
2、若题目上备注三维,则表示文件里包含三维源文件,由于三维组成零件数量较多,为保证预览截图的简洁性,本站将三维文件夹进行了打包。三维及CAD预览截图,均为本站电脑打开软件进行截图的,保证能够打开,下载原件超高清,下载后解压即可;
3、本站所有资源如无特殊说明,都需要本地电脑安装Office2007。图纸软件为AutoCAD,PROE,UG,SolidWorks,CATIA等;
4、本站所有图文资料仅供用户学习参考,不作为任何商用或其他用途;
5、本站不保证下载资源的准确性、安全性和完整性, 不包修改,不支持退换,同时也不承担用户因使用这些下载资源对自己和他人造成任何形式的伤害或损失;
6、 下载文件中如有侵权或不适当内容,请与我们联系,我们立即纠正。