

作品包括:
Word设计说明书1份
CAD版本图纸,共4张

摘要
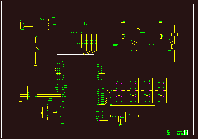
基于单片机的电脑时钟设计单片机自20世纪70年代问世以来,以其极高的性能价格比,受到人们的重视和关注,应用很广、发展很快。单片机体积小、重量轻、抗干扰能力强、环境要求不高、价格低廉、可靠性高、灵活性好、开发较为容易。由于具有上述优点,在我国,单片机已广泛地应用在工业自动化控制、自动检测、智能仪器仪表、家用电器、电力电子、机电一体化设备等各个方面,而AT89S51单片机是各单片机中最为典型和最有代表性的一种。这次通过对它的学习、应用,以AT89S51芯片为核心,辅以必要的电路,设计了一个简易的电子时钟,它由4.5V直流电源供电,通过数码管能够准确显示时间,调整时间,该数字钟能长期、连续、可定的工作;同时还具有体积小、功耗低等特点,便于携带,使用方便。系统软件设计包括单片机计算机两部分的编程。计算机软件编程主要实现参数设置、串行口数据接收、指令发送以及数据的显示和存储,采用Visual Basic语言编程。单片机软件编程主要实现键盘、液晶显示、温度检测等各模块的功能,采用C语言编程。该系统通过串行口与计算机通信,计算机给单片机发指令实现数据采集及系统控制,并将数据实时地传回计算机
温馨提示:
1、题目前面的备注【字母数字编号】为本站整理分类的编号,与课题内容无关,请选题时忽视;
2、若题目上备注三维,则表示文件里包含三维源文件,由于三维组成零件数量较多,为保证预览截图的简洁性,本站将三维文件夹进行了打包。三维及CAD预览截图,均为本站电脑打开软件进行截图的,保证能够打开,下载原件超高清,下载后解压即可;
3、本站所有资源如无特殊说明,都需要本地电脑安装Office2007。图纸软件为AutoCAD,PROE,UG,SolidWorks,CATIA等;
4、本站所有图文资料仅供用户学习参考,不作为任何商用或其他用途;
5、本站不保证下载资源的准确性、安全性和完整性, 不包修改,不支持退换,同时也不承担用户因使用这些下载资源对自己和他人造成任何形式的伤害或损失;
6、 下载文件中如有侵权或不适当内容,请与我们联系,我们立即纠正。