

作品包括:
Word设计说明书1份,共45页,约20000字
CAD版本图纸,共9张

摘要
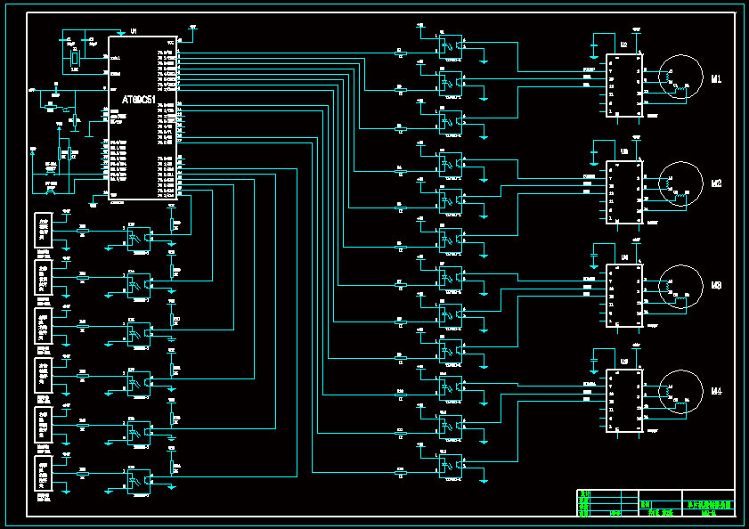
音乐演奏机器人属于表演类特种机器人,其研究主要集中于国外,国内迄今尚未发表有相关文献。木琴演奏机器人是键盘型音乐表演机器人的一种,具有相对典型的运动机构、可选用相应的可编程序控制器、PLC、微机等多种智能控制方式。本文就木琴演奏机器人为研究对象,对于其机械部分和控制部分进行设计。机械部分主要包括机器人移槌装置、击槌装置。其中机器人移槌装置主要由二相步进电动机、同步带和滚动直线导轨副组成;机器人击槌装置主要由步进电动机、机械手臂由套筒和步进电机组成。其控制部分由单片机控制两处步进电动机来完成移槌装置定位和木槌击键动作。再通过对与键盘位置适应的脉冲数量的研究,控制步进电机的步距角,最终达到移槌装置的定位,以实现各个音符的敲击。
温馨提示:
1、题目前面的备注【字母数字编号】为本站整理分类的编号,与课题内容无关,请选题时忽视;
2、若题目上备注三维,则表示文件里包含三维源文件,由于三维组成零件数量较多,为保证预览截图的简洁性,本站将三维文件夹进行了打包。三维及CAD预览截图,均为本站电脑打开软件进行截图的,保证能够打开,下载原件超高清,下载后解压即可;
3、本站所有资源如无特殊说明,都需要本地电脑安装Office2007。图纸软件为AutoCAD,PROE,UG,SolidWorks,CATIA等;
4、本站所有图文资料仅供用户学习参考,不作为任何商用或其他用途;
5、本站不保证下载资源的准确性、安全性和完整性, 不包修改,不支持退换,同时也不承担用户因使用这些下载资源对自己和他人造成任何形式的伤害或损失;
6、 下载文件中如有侵权或不适当内容,请与我们联系,我们立即纠正。