

作品包括:
Word设计说明书1份,共40页,约13000字
CAD版本图纸,共5张

摘要
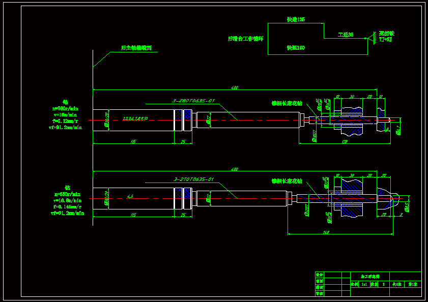
本文设计的组合钻床是针对山东莱阳动力机械动力总厂的LD1100柴油机箱体43孔系中后面10孔。本设计针对被加工箱体的工艺要求进行了总体方案设计,完成了“三图一卡”即被加工零件的工序图,加工示意图和机床联系尺寸图,并且完成了加工零件后面10孔的后主轴箱的设计。设计中主要采用理论计算分析为主,类比及计算机辅助设计为辅的设计方法,使组合钻床设计更加合理可靠。本设计首先进行了方案论证,初步确定了多轴箱的传动方案;其次,本设计根据分析结果进行计算,通过计算各主轴在切削加工时的转速、切削用量、切削力、切削功率、切削转矩等,从而确定所选电动机的功率;最后,对齿轮和轴进行强度和刚度的校核。
温馨提示:
1、题目前面的备注【字母数字编号】为本站整理分类的编号,与课题内容无关,请选题时忽视;
2、若题目上备注三维,则表示文件里包含三维源文件,由于三维组成零件数量较多,为保证预览截图的简洁性,本站将三维文件夹进行了打包。三维及CAD预览截图,均为本站电脑打开软件进行截图的,保证能够打开,下载原件超高清,下载后解压即可;
3、本站所有资源如无特殊说明,都需要本地电脑安装Office2007。图纸软件为AutoCAD,PROE,UG,SolidWorks,CATIA等;
4、本站所有图文资料仅供用户学习参考,不作为任何商用或其他用途;
5、本站不保证下载资源的准确性、安全性和完整性, 不包修改,不支持退换,同时也不承担用户因使用这些下载资源对自己和他人造成任何形式的伤害或损失;
6、 下载文件中如有侵权或不适当内容,请与我们联系,我们立即纠正。