

作品包括:
Word设计说明书1份,共34页,约15000字
CAD版本图纸,共6张

摘要
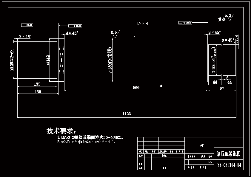
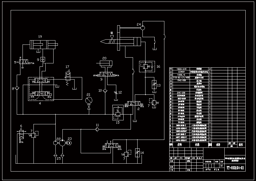
本课题完成250g中小型注塑机的液压系统设计。塑料注射成型机是热塑性制品的成型加工设备,它将颗粒塑料加热熔化后,高压快速注入模腔,经一定时间的保压,冷却后成型为塑料制品。本次设计主要完成了以下设计内容:注射成型原理和理论研究及注射成型工艺过程分析; SZ—250型注塑机节能低耗高效的液压系统设计,绘制工作原理图;液压结构设计与绘图。液压缸设计中,缸体与缸盖采用外半环连接方式,活塞杆与活塞螺纹采用组合式结构中的螺纹连接。液压控制装置的结构采用块式集成设计块式,做成通用化的6面体油路块(集成块)。本设计中采用钟形罩立式安装,通过液压泵上的轴端法兰实现泵与钟形罩的连接,钟形罩再与带发兰的立式电动机连接,依靠钟形罩上的止口保证液压泵与电动机的同轴度。
温馨提示:
1、题目前面的备注【字母数字编号】为本站整理分类的编号,与课题内容无关,请选题时忽视;
2、若题目上备注三维,则表示文件里包含三维源文件,由于三维组成零件数量较多,为保证预览截图的简洁性,本站将三维文件夹进行了打包。三维及CAD预览截图,均为本站电脑打开软件进行截图的,保证能够打开,下载原件超高清,下载后解压即可;
3、本站所有资源如无特殊说明,都需要本地电脑安装Office2007。图纸软件为AutoCAD,PROE,UG,SolidWorks,CATIA等;
4、本站所有图文资料仅供用户学习参考,不作为任何商用或其他用途;
5、本站不保证下载资源的准确性、安全性和完整性, 不包修改,不支持退换,同时也不承担用户因使用这些下载资源对自己和他人造成任何形式的伤害或损失;
6、 下载文件中如有侵权或不适当内容,请与我们联系,我们立即纠正。