

作品包括:
Word设计说明书1份,共33页,约19000字
CAD版本图纸,共5张

摘要
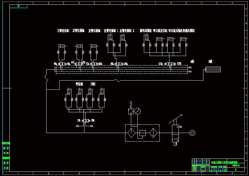
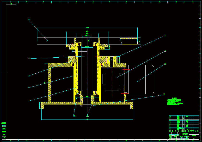
众所周知,焊接作业在制造业中有着十分重要的地位,同时它也是比较苦脏重的工作,因此,无论从技术上或者从经济,劳保或环保的角度上看,在此工作中应用机器人都是十分合适的,目前国外从事焊接工作的机器人约占60%-80%。 焊接机器人具有性能稳定、焊接质量高、生产效率高等优点,能够改善工人劳动条件,消除人为因素对产品质量的影响,从而保证产品的质量,广泛地应用于现代制造业本文重点研究了机器人弧焊方式及焊接点艺参数的选择、使转台能够实现转动准确到位的机器人焊接工作站回转台的结构及控制方法和焊接变位机的设计,其中焊接变位机的设计包括变位机的精确变位,焊接夹具的准确定位和可靠夹紧,变位机和机器入之间协调动作的控制技术与方法等等。
温馨提示:
1、题目前面的备注【字母数字编号】为本站整理分类的编号,与课题内容无关,请选题时忽视;
2、若题目上备注三维,则表示文件里包含三维源文件,由于三维组成零件数量较多,为保证预览截图的简洁性,本站将三维文件夹进行了打包。三维及CAD预览截图,均为本站电脑打开软件进行截图的,保证能够打开,下载原件超高清,下载后解压即可;
3、本站所有资源如无特殊说明,都需要本地电脑安装Office2007。图纸软件为AutoCAD,PROE,UG,SolidWorks,CATIA等;
4、本站所有图文资料仅供用户学习参考,不作为任何商用或其他用途;
5、本站不保证下载资源的准确性、安全性和完整性, 不包修改,不支持退换,同时也不承担用户因使用这些下载资源对自己和他人造成任何形式的伤害或损失;
6、 下载文件中如有侵权或不适当内容,请与我们联系,我们立即纠正。