

作品包括:
Word设计说明书1份,共53页,约31000字
CAD版本图纸,共7张

摘要
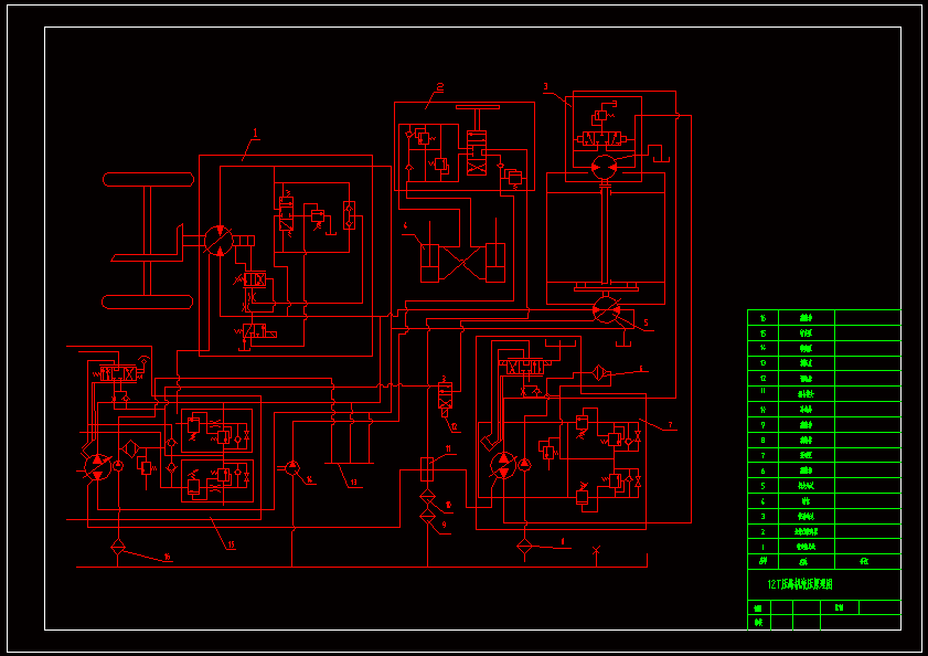
振动压路机是一种高效的压实机械,广泛应用于道路建设施工中。对国内外压实机械发展史的研究,把握压实技术和压实机械的发展趋势及最新动态。为12T压路机产品的定位提供依据。 我国压路机,整体技术水平与国外相比仍有差距,主要表现在:产品型号不全、重型和超重型压路机生产数量和品种仍然较少、专用压实设备缺乏、综合技术经济指标和自动控制方面仍低于国外先进水平。 本文在理论分析和计算的基础上,完成了12T振动压路机总体和液压系统、振动轮总成、减振系统等主要部件的设计,在方案、结构和设计方法上进行了部分改动:采用全液压的传动方案,通过3个相互独立的液压回路实现行走、振动和转向三大基本功能,与机械传动相比在压实效果、爬坡能力、质量分配、操作控制和整体布局方面具备更大优势。转向结构采用铰接式车架折腰转向的方案,转弯半径小、机动性好、前后轮迹重叠、重心低、驾驶员视野开阔。制动系统采用静液压制动,多片式摩擦制动和电液操作下的同时制动,制动效果良好。激振器设计成振动轴加两个活动偏心块的结构形式,偏心块被放置在充满硅油的圆柱形箱体内,既实现了双频双幅的振动功能,又避免了对润滑油的搅动和强烈的换向冲击。减振系统采用橡胶减振器,利用更加简化的单自由度振动数学模型,推导出达到最大减振效果时减振系统总的动刚度,作为橡胶减振器设计的依据,并对压路机进行了稳定性分析。
温馨提示:
1、题目前面的备注【字母数字编号】为本站整理分类的编号,与课题内容无关,请选题时忽视;
2、若题目上备注三维,则表示文件里包含三维源文件,由于三维组成零件数量较多,为保证预览截图的简洁性,本站将三维文件夹进行了打包。三维及CAD预览截图,均为本站电脑打开软件进行截图的,保证能够打开,下载原件超高清,下载后解压即可;
3、本站所有资源如无特殊说明,都需要本地电脑安装Office2007。图纸软件为AutoCAD,PROE,UG,SolidWorks,CATIA等;
4、本站所有图文资料仅供用户学习参考,不作为任何商用或其他用途;
5、本站不保证下载资源的准确性、安全性和完整性, 不包修改,不支持退换,同时也不承担用户因使用这些下载资源对自己和他人造成任何形式的伤害或损失;
6、 下载文件中如有侵权或不适当内容,请与我们联系,我们立即纠正。