

作品包括:
Word设计说明书1份,共50页,约19000字
外文翻译一份
CAD版本图纸,共12张

摘要
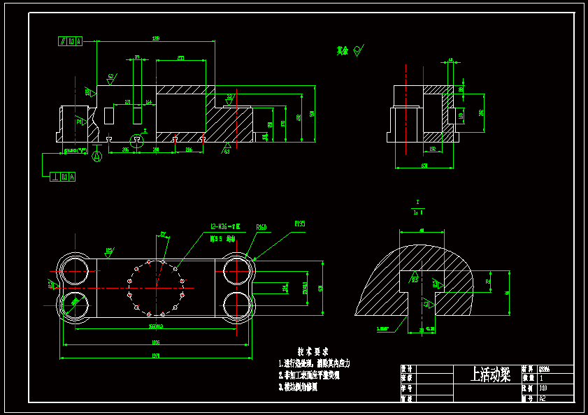
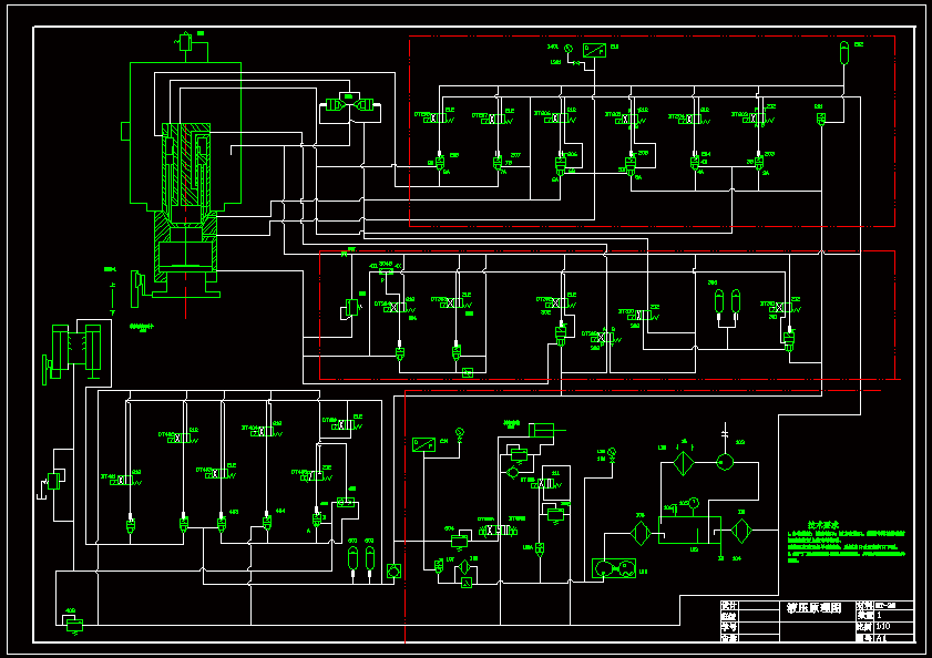
液压机是利用液压传动技术进行压力加工的设备,可以用来完成各种锻压及加压成形加工。例如钢材的锻压,金属结构件的成型,塑料制品和橡胶制品的压制等。液压机是最早应用液压传动的机械之一,目前液压传动已成为压力加工机械的主要传动形式。在重型机械制造业、航空工业、塑料及有色金属加工工业等之中,液压机已成为重要设备。通过对国内外液压机的发展和该行业状况确定了本课题的主要设计内容,确定初步的设计方案后,用传统理论设计方法,设计液压机的液压缸,立柱以及横梁,并进行了强度校核和检验。在查阅了四柱液压机相关的资料,以及双动薄板液压机的液压系统的构成,确定液压系统的设计方案,给出液压系统的工作说明书,并对其可行性做了简单的分析。
温馨提示:
1、题目前面的备注【字母数字编号】为本站整理分类的编号,与课题内容无关,请选题时忽视;
2、若题目上备注三维,则表示文件里包含三维源文件,由于三维组成零件数量较多,为保证预览截图的简洁性,本站将三维文件夹进行了打包。三维及CAD预览截图,均为本站电脑打开软件进行截图的,保证能够打开,下载原件超高清,下载后解压即可;
3、本站所有资源如无特殊说明,都需要本地电脑安装Office2007。图纸软件为AutoCAD,PROE,UG,SolidWorks,CATIA等;
4、本站所有图文资料仅供用户学习参考,不作为任何商用或其他用途;
5、本站不保证下载资源的准确性、安全性和完整性, 不包修改,不支持退换,同时也不承担用户因使用这些下载资源对自己和他人造成任何形式的伤害或损失;
6、 下载文件中如有侵权或不适当内容,请与我们联系,我们立即纠正。